电脑桌面
添加内谋知识网--内谋文库,文书,范文下载到电脑桌面
安装后可以在桌面快捷访问

2015年江西省中考道德与法治试卷及答案.doc

2015年江西省中考道德与法治试卷及答案.doc_第1页
1/6
2015年江西省中考道德与法治试卷及答案.doc_第2页
2/6
2015年江西省中考道德与法治试卷及答案.doc_第3页
3/6
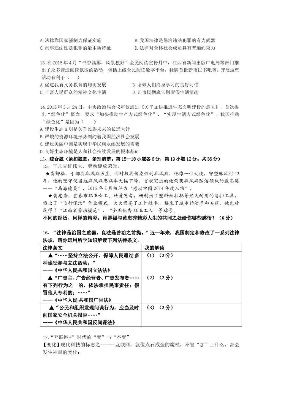
2015年江西省中考思想品德试卷及答案一、选择题(第1-8小题为单项选择,每小题只有一个最符合题意的选项,将所选项前面的字母填涂在答题卡相应位置上,每小题2分;第9-14小题为多项选择,每小题有两个或两个以上符合题意的选项,将所选项前面的字母填涂在答题卡相应位置上,多选、少选、错选均不得分,每小题3分。共34分)1.2014年12月12日,新华社消息,中共中央办公厅、国务院办公厅近日印发了,并发出通知,要求各地各部门结合实际认真贯彻执行。()A.《关于深化考试招生制度改革的意见》B.《关于规范国歌奏唱礼仪的实施意见》C.《关于加强和改进党的群团工作的意见》D.《关于进一步推进户籍制度改革的意见》2.2014年10月31日,首届“”庆祝活动在纽约联合国总部举行。该世界日是中国在联合)[来源:学科网ZXXK]国推动设立的第一个世界日。(A.世界城市日B.世界气象日C.世界粮食日D.世界湿地日3.在俄罗斯纪念卫国战争胜利70周年阅兵活动中,俄罗斯军人踏步时要将下巴扬起受阅,彰显自豪感;中国军人受特有的东方内敛文化影响则不要求扬起下巴,显得更加威严。这让我们认识到()A.各个国家的文化相互融合、相互促进B.团结的集体才有凝聚力和战斗力C.必须大胆地吸收和利用一切外来文化D.不同国家的文化各具特色、交互辉映4.2015年4月25日尼泊尔发生8.1级地震后,首都加德满都的饭馆大多关门歇业。在此开餐馆的中国人杨建国拿出自己库存及购买的大米,连续多天向滞留的中国游客及附近的尼泊尔居民免费送上热乎饭。杨建国的善举告诉我们()A.只有维护集体利益,个人利益才有保障B.必须自觉遵守正义的制度、规则和程序C.应培养亲社会行为,回报社会、服务社会D.要树立自救自护观念,锻炼自救自护能力5.国家网信办于2015年5月20日至6月7日在全国范围内开展“护苗2015·网上行动”。此次行动记住治理以少年儿童为主要用户的重点网站、重点应用等,以净化网络环境。此举()A.体现了对未成年人的司法保护B.体现了对未成年人的家庭保护C.有利于保证每个未成年人成为网络的主人D.有利于创造未成年人健康成长的社会环境6.漫画中人物甲的行为侵犯了()A.公民的隐私权B.公民的受教育权C.消费者的安全权D.公民的财产所有权7.近年来,江西将扶贫方式从“大水漫灌”变为“精准滴灌”,对贫困户进行建档立卡、驻村2014年江西贫困人口减贫70万人,越来越多的贫困群众正享受精准扶贫带来的政策红利。这表明()A.我省积极保障公民参政议政的权利B.我省始终坚持共同富裕的根本原则C.我省把维护好人民利益作为中心工作D.政府帮扶是解决贫困问题的根本途径8.新疆维吾尔小伙阿迪力·买买提吐热读大二时为了让更多人了解家乡美食——切糕,和同班的两个汉族同学在淘宝网上开起了切糕专卖店。在创业中有分歧时,他们互相理解。他们还以三个人的头像注册商标,成立了“梦想起航”公司。这种“维汉合作”的创业模式让我们感受到()A.民族区域自治制度的无比优越性B.以团结统一为核心的伟大民族精神C.平等、团结、互助、和谐的社会主义民族关系[来源:学科网ZXXK]D.海内外中华儿女实现祖国完全统一的共同心愿[来源:学_科_网Z_X_X_K]※温馨提示:以下每小题有两个或两个以上符合题意的选项。9.2014年5月7日,“中国种业十大功勋人物”评选结果在京揭晓,等10人获得改革开放以来“中国种业十大功勋人物”殊荣。()[来源:学科网]A.袁隆平B.程相文C.郭三堆D.于敏10.“江西好人”、中学生邱艳芳,接连遭遇祖父、父亲去世的厄运,却依然笑对人生。她与生活不能自理的奶奶相依为命,悉心照顾奶奶,不离不弃,用自己稚嫩的双肩撑起一个破碎的家。邱艳芳的感人事迹启示我们要()A.换位思考,求同存异B.孝老爱亲,勇担责任C.学会自立,意志坚强D.乐观向上,用对挫折11.女大学生小郭在应聘某烹饪学校职位时,多次因该校“限招男性”的招聘条件而被拒绝,随后她提起了诉讼。法院最终判决该校行为侵犯了小郭的平等就业权,应向其赔偿精神损害抚慰金。大学生小郭的行动表明()A.人和人之间的平等,就是物质上的相等或平均B.诉讼是公民维护自身合法权益的唯一正确途径C.具有运用法律的能力,是一个人生存所需要的重要...

1、当您付费下载文档后,您只拥有了使用权限,并不意味着购买了版权,文档只能用于自身使用,不得用于其他商业用途(如 [转卖]进行直接盈利或[编辑后售卖]进行间接盈利)。
2、本站所有内容均由合作方或网友上传,本站不对文档的完整性、权威性及其观点立场正确性做任何保证或承诺!文档内容仅供研究参考,付费前请自行鉴别。
3、如文档内容存在违规,或者侵犯商业秘密、侵犯著作权等,请点击“违规举报”。

碎片内容

2015年江西省中考道德与法治试卷及答案.doc

确认删除?