电脑桌面
添加内谋知识网--内谋文库,文书,范文下载到电脑桌面
安装后可以在桌面快捷访问

安徽省桐城市2015年中考生物真题试题(含解析).doc

安徽省桐城市2015年中考生物真题试题(含解析).doc_第1页
1/17
安徽省桐城市2015年中考生物真题试题(含解析).doc_第2页
2/17
安徽省桐城市2015年中考生物真题试题(含解析).doc_第3页
3/17
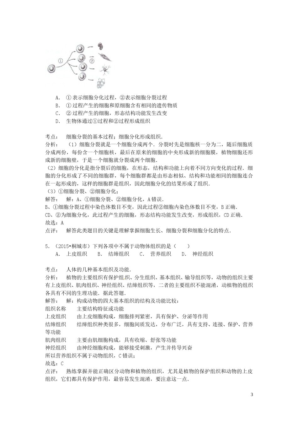
安徽省桐城市2015年中考生物真题试题一.选择题(本题有20小题,每小题2分,共40分,下列各题的四个选项中,只有一项符合题意)1.(2015•桐城市)下表是显微镜使用过程中要达到的目的和所采用的操作,其中能达成目的操作是()选项目的操作A调节光线强转动细准焦弱螺旋B调换不同倍转动转换器数的物镜C使物象更清转动遮光器晰和反光镜D将视野左上将装片向左方的物像移上方移动到中央A.AB.BC.CD.D考点:显微镜的基本构造和使用方法.分析:显微镜包括:目镜、镜筒、粗准焦螺旋、细准焦螺旋、转换器、物镜、压片夹、载物台、遮光器、通光孔、反光镜、镜臂、镜柱、镜座等部分.其中遮光器上有大小不同的光圈,调节光线进入镜筒的多少;转换器是安装物镜部位,转动转换器,可以调换不同倍数的物镜;细准焦螺旋可以小范围的升降镜筒,可以调节物像的清晰,据此解答.解答:解:A、遮光器上的光圈控制通过光线的多少,因此调节光圈能调节视野的明暗,反光镜也能够调节光线的强弱.A不符合题意;B、物镜固定在转换器上,因此转动转换器调换不同倍数的物镜,B符合题意;C、调节细准焦螺旋能使焦距更精确,因此使看到的物像更清晰,C不符合题意;D、显微镜下形成的物像是一个倒像,物像的移动方向与玻片的移动方向相反,即要向左移动物像,就要向右移动装片.也就是物像在什么地方,就像那个地方移动装片.所以,欲把将视野左上方的物像移到中央,应把装片推左上方移动装片,D符合题意.故选:BD.点评:掌握显微镜的各部分名称和功能是解题的关键.2.(2015•桐城市)构成一株油菜的结构层次依次是()A.细胞→器官→组织→植物体B.细胞→组织→器官→植物体C.细胞→器官→组织→系统→植物体D.细胞→组织→器官→系统→植物体考点:绿色开花植物体的结构层次.分析:植物体的结构层次由小到大依次是:细胞(受精卵)→组织→器官→植物体.据此解答.1解答:解:细胞是植物体结构和功能的基本单位,植物体的生长发育是从受精卵开始的.受精卵经过细胞分裂、分化,形成组织、器官,进而形成植物体.绿色开花植物是由根、茎、叶、花、果实、种子六大器官组成的.根、茎、叶为营养器官,花、果实、种子为生殖器官.可见,植物体(油菜)的结构层次由小到大依次是细胞→组织→器官→植物体.故选:B点评:解此题的关键是理解掌握植物体的结构层次.3.(2015•桐城市)变形虫是单细胞生物,虽结构简单,但能表现出一系列的生命活动.下列关于变形虫生命活动的叙述,错误的是()A.细胞壁对细胞有支持和保护作用B.细胞膜具有进行物质交换的功能C.线粒体为生命活动提供能量D.细胞壁对细胞生命活动起控制作用考点:单细胞生物的结构和生活.分析:1、生物可以根据构成的细胞数目分为单细胞生物和多细胞生物;单细胞生物只由单个细胞组成,单细胞生物虽然只由一个细胞构成,但也能完成营养、呼吸、排泄、运动、生殖和调节等生命活动.2、变形虫是最简单的单细胞生物之一它的结构由外到内:细胞膜,细胞质,细胞核构成!3、变形虫的结构图如下:解答:解:A、变形虫是单细胞动物,没有细胞壁,符合题意;B、细胞膜具有进行物质交换的功能,不符合题意;C、线粒体是呼吸作用的场所,能为生命活动提供能量,不符合题意;D、变形虫是单细胞动物,没有细胞壁,符合题意;故选:AD点评:掌握变形虫的结构及其功能是解题的关键4.(2015•桐城市)如图所示的细胞生命活动的叙述,错误的是()2A.①表示细胞分化过程,②表示细胞分裂过程B.①过程产生的细胞和原细胞含有相同的遗传物质C.②过程产生的细胞,形态结构功能发生改变D.生物体通过①过程和②过程形成组织考点:细胞分裂的基本过程;细胞分化形成组织.分析:(1)细胞分裂就是一个细胞分成两个.分裂时先是细胞核一分为二,随后细胞质分成两份,每份含一个细胞核,最后在原来的细胞的中央形成新的细胞膜,植物细胞还形成新的细胞壁,于是一个细胞就分裂成两个细胞.(2)细胞的分化是指分裂后的细胞,在形态,结构和功能上向着不同方向变化的过程.细胞的分化形成了不同的细胞群,每个细胞群都是由形态相似、结构和功能相同的...

1、当您付费下载文档后,您只拥有了使用权限,并不意味着购买了版权,文档只能用于自身使用,不得用于其他商业用途(如 [转卖]进行直接盈利或[编辑后售卖]进行间接盈利)。
2、本站所有内容均由合作方或网友上传,本站不对文档的完整性、权威性及其观点立场正确性做任何保证或承诺!文档内容仅供研究参考,付费前请自行鉴别。
3、如文档内容存在违规,或者侵犯商业秘密、侵犯著作权等,请点击“违规举报”。

碎片内容

安徽省桐城市2015年中考生物真题试题(含解析).doc

确认删除?