电脑桌面
添加内谋知识网--内谋文库,文书,范文下载到电脑桌面
安装后可以在桌面快捷访问

春节放假通知样本

春节放假通知样本_第1页
1/3
春节放假通知样本_第2页
2/3
春节放假通知样本_第3页
3/3
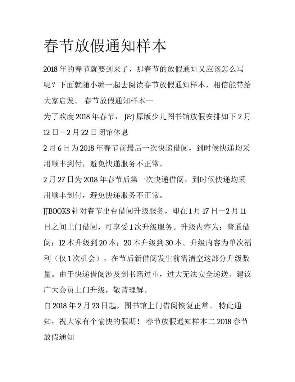
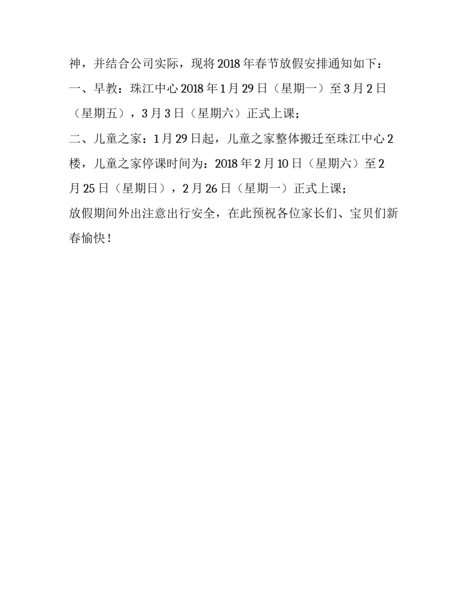
春节放假通知样本2018年的春节就要到来了,那春节的放假通知又应该怎么写呢?下面就随小编一起去阅读春节放假通知样本,相信能带给大家启发。春节放假通知样本一为了欢度2018年春节,J&J原版少儿图书馆放假安排如下2月12日-2月22日闭馆休息2月6日为2018年春节前最后一次快递借阅,到时候快递均采用顺丰到付,避免快递服务不正常。2月27日为2018年春节后第一次快递借阅,到时候快递均采用顺丰到付,避免快递服务不正常。JJBOOKS针对春节出台借阅升级服务,即在1月17日-2月11日之间上门借阅,可享受1次升级服务。升级内容为:普通借阅:12本升级到20本;20本升级到30本。升级内容为单次福利(仅1次机会),在节后新借阅发生前需清空这部分升级数量。由于快递借阅涉及到书籍过重,过大无法安全递送。建议广大会员上门升级,敬请理解。自2018年2月23日起,图书馆上门借阅恢复正常。特此通知,祝大家有个愉快的假期!春节放假通知样本二2018春节放假通知根据我连锁机构服务特点及客户理疗需求,特定2018年春节放假时间如下:由2018年2月13日(农历腊月28日)开始放假至2018年2月22日(农历正月初七)止,2018年2月23日(正月初八)正是上班。特此通知六月六明目堂总店2018-1-15春节放假通知样本三各位会员家长:一年一度的农历春节即将来临,根据国家相关假期安排通知精神,并结合公司实际,现将2018年春节放假安排通知如下:一、早教:珠江中心2018年1月29日(星期一)至3月2日(星期五),3月3日(星期六)正式上课;二、儿童之家:1月292月23日起,图书馆上门借阅恢复正常。特此通知,祝大家有个愉快的假期!春节放假通知样本二2018春节放假通知根据我连锁机构服务特点及客户理疗需求,特定2018年春节放假时间如下:由2018年2月13日(农历腊月28日)开始放假至2018年2月22日(农历正月初七)止,2018年2月23日(正月初八)正是上班。特此通知六月六明目堂总店2018-1-15春节放假通知样本三各位会员家长:一年一度的农历春节即将来临,根据国家相关假期安排通知精神,并结合公司实际,现将2018年春节放假安排通知如下:一、早教:珠江中心2018年1月29日(星期一)至3月2日(星期五),3月3日(星期六)正式上课;二、儿童之家:1月29日起,儿童之家整体搬迁至珠江中心2楼,儿童之家停课时间为:2018年2月10日(星期六)至2月25日(星期日),2月26日(星期一)正式上课;放假期间外出注意出行安全,在此预祝各位家长们、宝贝们新春愉快!

1、当您付费下载文档后,您只拥有了使用权限,并不意味着购买了版权,文档只能用于自身使用,不得用于其他商业用途(如 [转卖]进行直接盈利或[编辑后售卖]进行间接盈利)。
2、本站所有内容均由合作方或网友上传,本站不对文档的完整性、权威性及其观点立场正确性做任何保证或承诺!文档内容仅供研究参考,付费前请自行鉴别。
3、如文档内容存在违规,或者侵犯商业秘密、侵犯著作权等,请点击“违规举报”。

碎片内容

春节放假通知样本

确认删除?