电脑桌面
添加内谋知识网--内谋文库,文书,范文下载到电脑桌面
安装后可以在桌面快捷访问

工厂春节放假通知模板

工厂春节放假通知模板_第1页
1/4
工厂春节放假通知模板_第2页
2/4
工厂春节放假通知模板_第3页
3/4
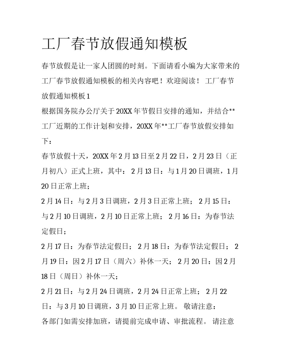
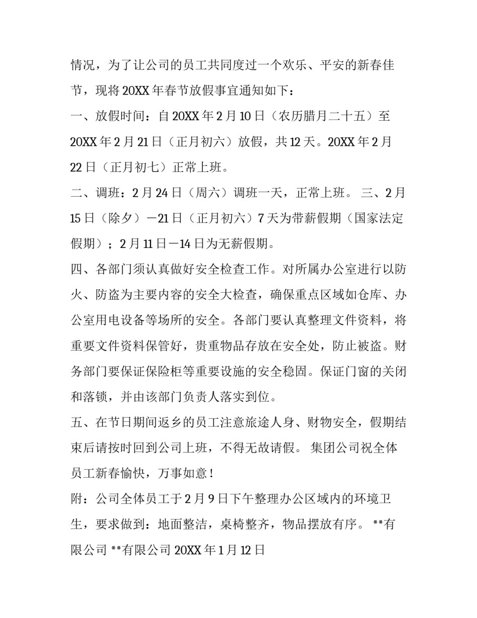
工厂春节放假通知模板春节放假是让一家人团圆的时刻。下面请看小编为大家带来的工厂春节放假通知模板的相关内容吧!欢迎阅读!工厂春节放假通知模板1根据国务院办公厅关于20XX年节假日安排的通知,并结合工厂近期的工作计划和安排,20XX年工厂春节放假安排如下:春节放假十天,20XX年2月13日至2月22日,2月23日(正月初八)正式上班,其中:2月13日:与1月20日调班,1月20日正常上班;2月14日:与2月3日调班,2月3日正常上班;2月15日:与2月10日调班,2月10日正常上班;2月16日:为春节法定假日;2月17日:为春节法定假日;2月18日:为春节法定假日;2月19日:因2月17日(周六)补休一天;2月20日:因2月18日(周日)补休一天;2月21日:与2月24日调班,2月24日正常上班;2月22日:与3月10日调班,3月10日正常上班。敬请注意:各部门如需安排加班,请提前完成申请、审批流程。请注意周工作时间,一周不能超过60小时。如需在春节假期前后请假,请按《出勤管理作业规范》提前办妥请假手续。工厂春节放假通知模板2集团所属各公司部门:根据国务院办公厅关于20XX年春节放假安排,结合公司实际情况,为了让公司的员工共同度过一个欢乐、平安的新春佳节,现将20XX年春节放假事宜通知如下:一、放假时间:自20XX年2月10日(农历腊月二十五)至20XX年2月21日(正月初六)放假,共12天。20XX年2月22日(正月初七)正常上班。二、调班:2月24日(周六)调班一天,正常上班。三、2月15日(除夕)-21日(正月初六)7天为带薪假期(国家法定假期);2月11日-14日为无薪假期。四、各部门须认真做好安全检查工作。对所属办公:与2月24日调班,2月24日正常上班;2月22日:与3月10日调班,3月10日正常上班。敬请注意:各部门如需安排加班,请提前完成申请、审批流程。请注意周工作时间,一周不能超过60小时。如需在春节假期前后请假,请按《出勤管理作业规范》提前办妥请假手续。工厂春节放假通知模板2集团所属各公司部门:根据国务院办公厅关于20XX年春节放假安排,结合公司实际情况,为了让公司的员工共同度过一个欢乐、平安的新春佳节,现将20XX年春节放假事宜通知如下:一、放假时间:自20XX年2月10日(农历腊月二十五)至20XX年2月21日(正月初六)放假,共12天。20XX年2月22日(正月初七)正常上班。二、调班:2月24日(周六)调班一天,正常上班。三、2月15日(除夕)-21日(正月初六)7天为带薪假期(国家法定假期);2月11日-14日为无薪假期。四、各部门须认真做好安全检查工作。对所属办公室进行以防火、防盗为主要内容的安全大检查,确保重点区域如仓库、办公室用电设备等场所的安全。各部门要认真整理文件资料,将重要文件资料保管好,贵重物品存放在安全处,防止被盗。财务部门要保证保险柜等重要设施的安全稳固。保证门窗的关闭和落锁,并由该部门负责人落实到位。五、在节日期间返乡的员工注意旅途人身、财物安全,假期结束后请按时回到公司上班,不得无故请假。集团公司祝全体员工新春愉快,万事如意!附:公司全体员工于2月9日下午整理办公区域内的环境卫生,要求做到:地面整洁,桌椅整齐,物品摆放有序。有限公司有限公司20XX年1月12日工厂春节放假通知模板3亲爱的客户、同仁们:一年一度的新春佳节已经近在眼前,公司在此预祝各位新春愉快,万事如意!感谢您过去一年对工作的支持和付出。公司结合实际情况与工作安排,现对春节放假安排如下:一、放假时间:20XX年2月11日(农历十二月二十六日)星期日开始至2月21日(农历一月初六)星期三,共十一天,2月22日(农历正月初七)星期四正式开工。二、温馨提示:放假期间无法安排出货,请客户提前做好备货准备。祝大家新年快乐!新材料有限公司20XX年1月16日

1、当您付费下载文档后,您只拥有了使用权限,并不意味着购买了版权,文档只能用于自身使用,不得用于其他商业用途(如 [转卖]进行直接盈利或[编辑后售卖]进行间接盈利)。
2、本站所有内容均由合作方或网友上传,本站不对文档的完整性、权威性及其观点立场正确性做任何保证或承诺!文档内容仅供研究参考,付费前请自行鉴别。
3、如文档内容存在违规,或者侵犯商业秘密、侵犯著作权等,请点击“违规举报”。

碎片内容

工厂春节放假通知模板

确认删除?