电脑桌面
添加内谋知识网--内谋文库,文书,范文下载到电脑桌面
安装后可以在桌面快捷访问

工伤赔偿仲裁申请书范文

工伤赔偿仲裁申请书范文_第1页
1/4
工伤赔偿仲裁申请书范文_第2页
2/4
工伤赔偿仲裁申请书范文_第3页
3/4
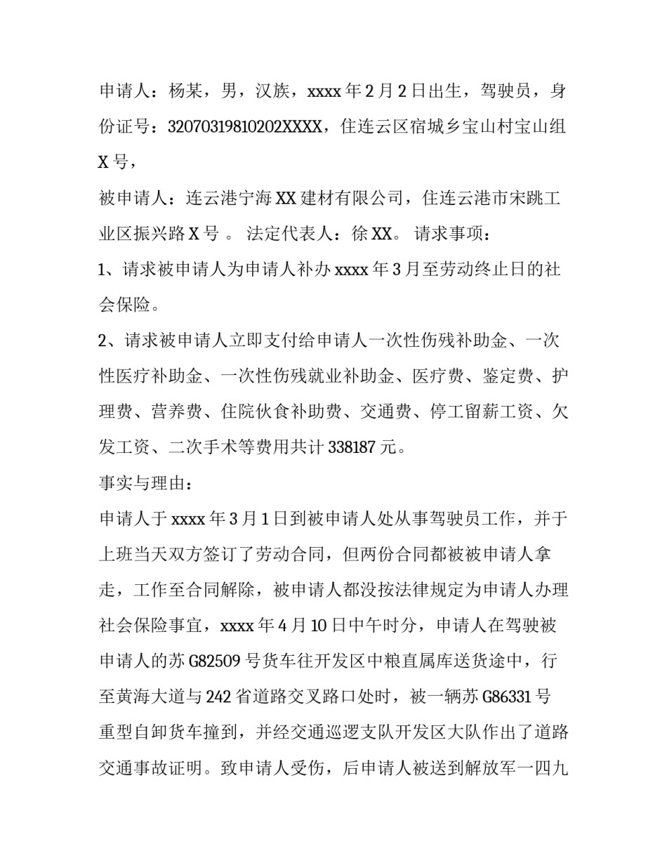
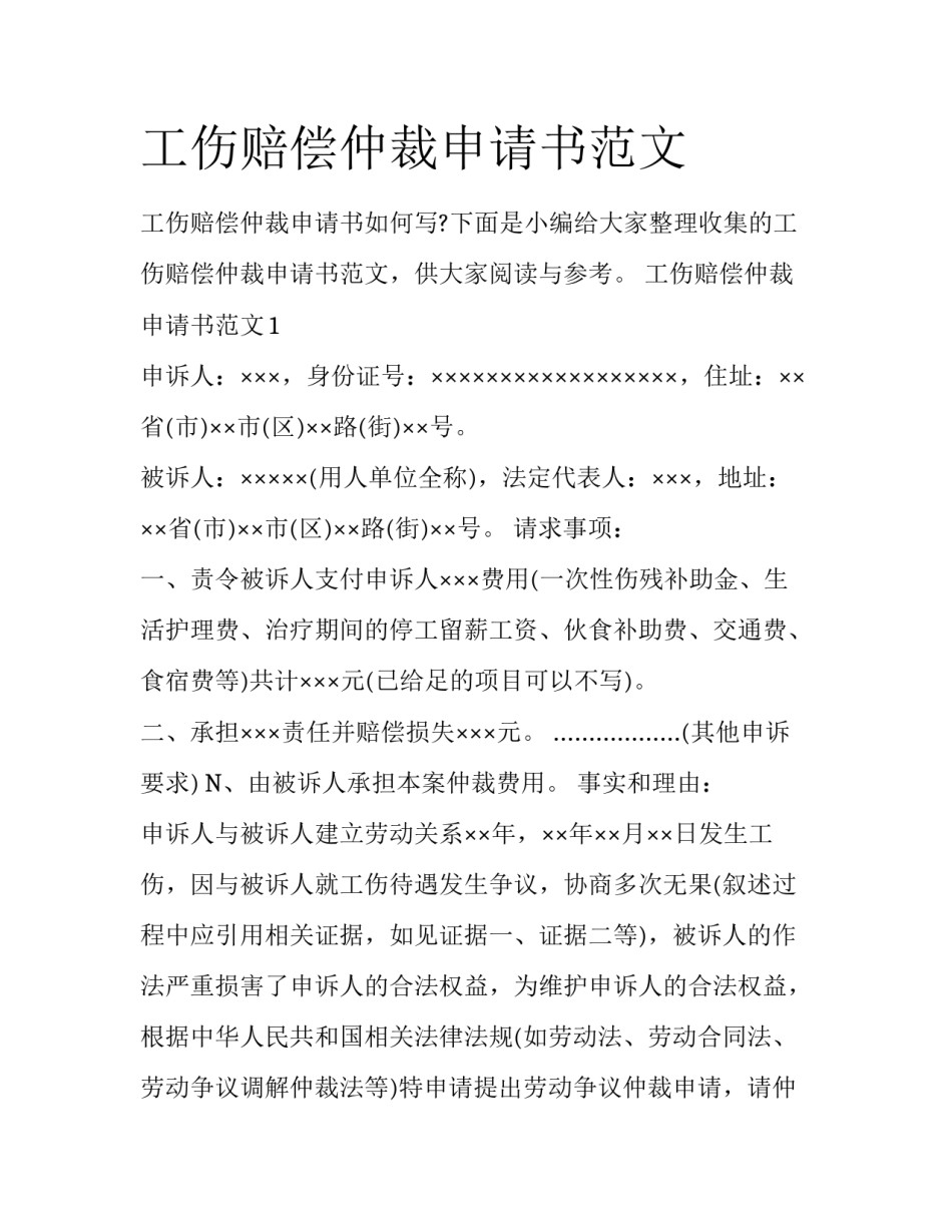
工伤赔偿仲裁申请书范文工伤赔偿仲裁申请书如何写?下面是小编给大家整理收集的工伤赔偿仲裁申请书范文,供大家阅读与参考。工伤赔偿仲裁申请书范文1申诉人:×××,身份证号:××××××××××××××××××,住址:××省(市)××市(区)××路(街)××号。被诉人:×××××(用人单位全称),法定代表人:×××,地址:××省(市)××市(区)××路(街)××号。请求事项:一、责令被诉人支付申诉人×××费用(一次性伤残补助金、生活护理费、治疗期间的停工留薪工资、伙食补助费、交通费、食宿费等)共计×××元(已给足的项目可以不写)。二、承担×××责任并赔偿损失×××元。………………(其他申诉要求)N、由被诉人承担本案仲裁费用。事实和理由:申诉人与被诉人建立劳动关系××年,××年××月××日发生工伤,因与被诉人就工伤待遇发生争议,协商多次无果(叙述过程中应引用相关证据,如见证据一、证据二等),被诉人的作法严重损害了申诉人的合法权益,为维护申诉人的合法权益,根据中华人民共和国相关法律法规(如劳动法、劳动合同法、劳动争议调解仲裁法等)特申请提出劳动争议仲裁申请,请仲裁委员会依法支持申诉人之诉请。此致××省(市)××市(区)劳动争议仲裁委员会申诉人:___________(签名右手姆指印)__________年_______月_________日附:1.副本__________份2.物证__________份3.书证_________份(包括工伤认定、伤残鉴定等)工伤赔偿仲裁申请书范文2申请人:杨某,男,汉族,xxxx年2月2日出生,驾驶员,身份证号:32070319810202X诉人就工伤待遇发生争议,协商多次无果(叙述过程中应引用相关证据,如见证据一、证据二等),被诉人的作法严重损害了申诉人的合法权益,为维护申诉人的合法权益,根据中华人民共和国相关法律法规(如劳动法、劳动合同法、劳动争议调解仲裁法等)特申请提出劳动争议仲裁申请,请仲裁委员会依法支持申诉人之诉请。此致××省(市)××市(区)劳动争议仲裁委员会申诉人:___________(签名右手姆指印)__________年_______月_________日附:1.副本__________份2.物证__________份3.书证_________份(包括工伤认定、伤残鉴定等)工伤赔偿仲裁申请书范文2申请人:杨某,男,汉族,xxxx年2月2日出生,驾驶员,身份证号:32070319810202XXXX,住连云区宿城乡宝山村宝山组X号,被申请人:连云港宁海XX建材有限公司,住连云港市宋跳工业区振兴路X号。法定代表人:徐XX。请求事项:1、请求被申请人为申请人补办xxxx年3月至劳动终止日的社会保险。2、请求被申请人立即支付给申请人一次性伤残补助金、一次性医疗补助金、一次性伤残就业补助金、医疗费、鉴定费、护理费、营养费、住院伙食补助费、交通费、停工留薪工资、欠发工资、二次手术等费用共计338187元。事实与理由:申请人于xxxx年3月1日到被申请人处从事驾驶员工作,并于上班当天双方签订了劳动合同,但两份合同都被被申请人拿走,工作至合同解除,被申请人都没按法律规定为申请人办理社会保险事宜,xxxx年4月10日中午时分,申请人在驾驶被申请人的苏G82509号货车往开发区中粮直属库送货途中,行至黄海大道与242省道路交叉路口处时,被一辆苏G86331号重型自卸货车撞到,并经交通巡逻支队开发区大队作出了道路交通事故证明。致申请人受伤,后申请人被送到解放军一四九医院治疗,期间花费医疗费等费用近60000元,被一四九医院诊断为:右股骨干骨折,右胫骨开放性粉碎性骨折。导致申请人不能独立正常生活,需要专人照料日常生活,至今腿脚还行动不便,病情稳定后申请人到市人力资源和社会保障局工伤认定处申请了工伤认定,市人力资源和社会保障局工伤认定处依法作出了连人社工认字[xxxx]第499号工伤认定决定书,认定申请人受伤部位及伤情为工伤,xxxx年5月17日连云港市劳动能力鉴定委员会作出连劳鉴通【xxxx】578号劳动能力鉴定结论通知书,认定申请人为八级伤残。由于被申请人没有为申请人办理社会保险事宜,致使申请人在受伤后不能得到相关保险待遇,为此申请人找被申请人多次协商具体赔偿事宜,可惜至今申请人仍没有得到被申请人一点应有的赔偿。综上,被申请人的行为已经严重侵犯了申请人的合法权益,为了维护申请人的合法权益,依据我国法律的相关规定,特向贵委提起仲裁申请,请求支持申请人的全部请求此致xxxx市劳动人事争议仲裁委员会申请人:杨某xxxx年9月12日

1、当您付费下载文档后,您只拥有了使用权限,并不意味着购买了版权,文档只能用于自身使用,不得用于其他商业用途(如 [转卖]进行直接盈利或[编辑后售卖]进行间接盈利)。
2、本站所有内容均由合作方或网友上传,本站不对文档的完整性、权威性及其观点立场正确性做任何保证或承诺!文档内容仅供研究参考,付费前请自行鉴别。
3、如文档内容存在违规,或者侵犯商业秘密、侵犯著作权等,请点击“违规举报”。

碎片内容

工伤赔偿仲裁申请书范文

确认删除?