电脑桌面
添加内谋知识网--内谋文库,文书,范文下载到电脑桌面
安装后可以在桌面快捷访问

最新环保工程合同 环保工程合同属于建设(5篇)

最新环保工程合同 环保工程合同属于建设(5篇)_第1页
1/11
最新环保工程合同 环保工程合同属于建设(5篇)_第2页
2/11
最新环保工程合同 环保工程合同属于建设(5篇)_第3页
3/11
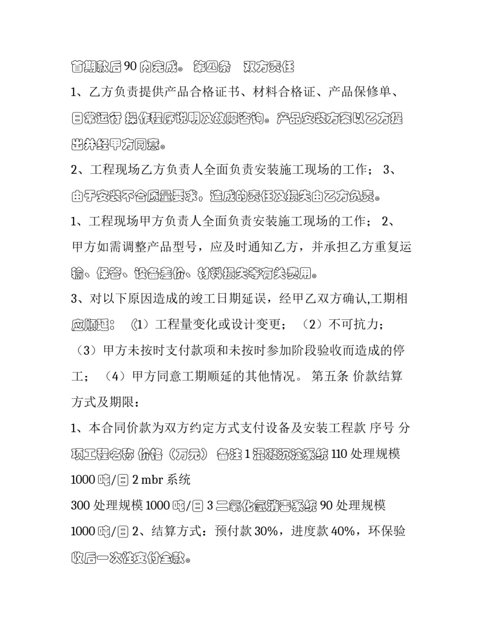
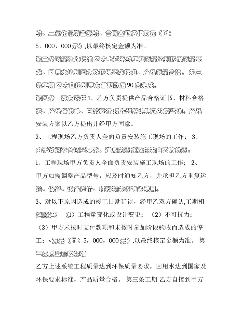
最新环保工程合同环保工程合同属于建设(5篇)现今社会公众的法律意识不断增强,越来越多事情需要用到合同,合同协调着人与人,人与事之间的关系。那么大家知道正规的合同书怎么写吗?下面我就给大家讲一讲优秀的合同该怎么写,我们一起来了解一下吧。环保工程合同环保工程合同属于建设篇一工程地点:鄂尔多斯市伊金霍洛旗发包单位:伊金霍洛旗有限公司(以下简称甲方)甲方代表:承包单位:北京工程有限公司(以下简称乙方)乙方代表:根据《中华人民共和国合同法》等有关法律、法规的规定,在平等、自愿的基础上,甲乙双方就乙方安装变配电设备达成如下协议:第一条工程设备采购内容经甲乙双方友好协商,札萨克水库西部矿区中水回用工程,甲方决定由乙方负责污水处理厂建设中的工艺设备采购及安装工程,土建及附属工程不在本协议范围之内。设备包括采购及安装包括:混凝沉淀系统、mbr污水处理系统、二氧化氯消毒系统,合同金额伍佰万元(¥:5,000,000元),以最终核定金额为准。第二条质量验收标准乙方上述系统工程质量达到环保质量要求,回用水达到国家及环保要求标准,产品质量合格。第三条工期乙方自接到甲方首期款后90内完成。第四条双方责任1、乙方负责提供产品合格证书、材料合格证、产品保修单、日常运行操作程序说明及故障咨询。产品安装方案以乙方提出并经甲方同意。2、工程现场乙方负责人全面负责安装施工现场的工作;3、由于安装不合质量要求,造成的责任及损失由乙方负责。1、工程现场甲方负责人全面负责安装施工现场的工作;2、甲方如需调整产品型号,应及时通知乙方,并承担乙方重复运输、保管、设备差价、材料损失等有关费用。3、对以下原因造成的竣工日期延误,经甲乙双方确认,工期相应顺延:(1)工程量变化或设计变更;(2)不可抗力;(3)甲方未按时支付款项和未按时参加阶段验收而造成的停工;<万元(¥:5,000,000元),以最终核定金额为准。第二条质量验收标准乙方上述系统工程质量达到环保质量要求,回用水达到国家及环保要求标准,产品质量合格。第三条工期乙方自接到甲方首期款后90内完成。第四条双方责任1、乙方负责提供产品合格证书、材料合格证、产品保修单、日常运行操作程序说明及故障咨询。产品安装方案以乙方提出并经甲方同意。2、工程现场乙方负责人全面负责安装施工现场的工作;3、由于安装不合质量要求,造成的责任及损失由乙方负责。1、工程现场甲方负责人全面负责安装施工现场的工作;2、甲方如需调整产品型号,应及时通知乙方,并承担乙方重复运输、保管、设备差价、材料损失等有关费用。3、对以下原因造成的竣工日期延误,经甲乙双方确认,工期相应顺延:(1)工程量变化或设计变更;(2)不可抗力;(3)甲方未按时支付款项和未按时参加阶段验收而造成的停工;(4)甲方同意工期顺延的其他情况。第五条价款结算方式及期限:1、本合同价款为双方约定方式支付设备及安装工程款序号分项工程名称价格(万元)备注1混凝沉淀系统110处理规模1000吨/日2mbr系统300处理规模1000吨/日3二氧化氯消毒系统90处理规模1000吨/日2、结算方式:预付款30%,进度款40%,环保验收后一次性支付全款。第六条产品质量责任和售后服务条款1.自验收之日起,工程保修期为壹年。2.质保期结束后,由使用方和乙方另行自愿签定合同予以确定。第七条本合同自双方签字盖章之日起生效。第八条本合同如有其他未尽事宜,可由双方共同协商,作出补充规定,补充规定与本合同具有同等效力。第九条因发生不可抗力因素致使合同不能正常履行的,由双方友好协商解决。第十条解决合同纠纷的方式:执行本合同发生的争执,由双方友好协商解决。协商不能解决的,任何一方均可依法向原告所在地人民法院提起诉讼。第十一条本合同正本一式二份,甲乙双方各执一份。第十二条合同附件为合同的组成部分,与本合同具有同等法律效力。甲方:乙方:授权代表:授权代表:年月日年月日环保工程合同环保工程合同属于建设篇二甲方(定作方):乙方(承揽方):根据合同法及相关法律规定,甲、乙双方经友好协商,就甲方委托乙方就环保工程的安装事宜签订本合同。1、环保工程项目名称:型...

1、当您付费下载文档后,您只拥有了使用权限,并不意味着购买了版权,文档只能用于自身使用,不得用于其他商业用途(如 [转卖]进行直接盈利或[编辑后售卖]进行间接盈利)。
2、本站所有内容均由合作方或网友上传,本站不对文档的完整性、权威性及其观点立场正确性做任何保证或承诺!文档内容仅供研究参考,付费前请自行鉴别。
3、如文档内容存在违规,或者侵犯商业秘密、侵犯著作权等,请点击“违规举报”。

碎片内容

最新环保工程合同 环保工程合同属于建设(5篇)

确认删除?