电脑桌面
添加内谋知识网--内谋文库,文书,范文下载到电脑桌面
安装后可以在桌面快捷访问

网签劳动合同截图在哪(3篇)

网签劳动合同截图在哪(3篇)_第1页
1/12
网签劳动合同截图在哪(3篇)_第2页
2/12
网签劳动合同截图在哪(3篇)_第3页
3/12
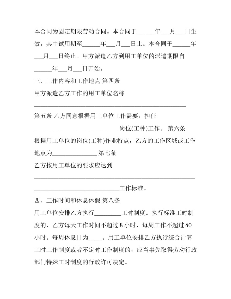
网签劳动合同截图在哪(3篇)合同是适应私有制的商品经济的客观要求而出现的,是商品交换在法律上的表现形式。合同是适应私有制的商品经济的客观要求而出现的,是商品交换在法律上的表现形式。那么一般合同是怎么起草的呢?下面我给大家整理了一些优秀的合同范文,希望能够帮助到大家,我们一起来看一看吧。网签劳动合同截图在哪篇一一、劳动合同双方当事人基本情况第一条甲方____________________法定代表人(主要负责人)或委托代理人______________注册地址__________________________________________经营地址__________________________________________第二条乙方________性别____户籍类型(非农业、农业)______居民身份证号码____________________________________或者其他有效证件名称__________证件号码________________在甲方工作起始时间________年____月____日家庭住址______________________________编码________________在京居住地址____________________________编码________户口所在地______省(市)______区(县)______街道(乡镇)二、劳动合同期限第三条本合同为固定期限劳动合同。本合同于________年____月____日生效,其中试用期至________年____月____日止。本合同于________年____月____日终止。甲方派遣乙方到用工单位的派遣期限自________年____月____日开始。三、工作内容和工作地点第四条甲方派遣乙方工作的用工单位名称____________________________________________________________________第五条乙方同意根据用工单位工作需要,担任______________________________________岗位(工种)工作。第六条根据用工单位的岗位(工种)作业特点,乙方的工作区域或工作地点为____________________第七条乙方按用工单位的要求应达到______________________________________________________________________________________________________________工作标准。四、工作时间和休息休假第八条用工单位安排乙方执行____________工时制度。执行标准工时制度的,乙方每天工作时间不超过8小时,每周工作不超过40小时。每周休息日为______。用工单位安排乙方执行综合计算工时工作制度或者不定时工作制度的,应当事先取得劳动行政部门特殊工时制度的行政许可决定。第九条甲方和用工单位对乙方实行的休假制度有______________________________________________________________________五、劳动报酬第十条甲方每月____日前以货币形式支付乙方工资,月工资为______________元。乙方在试用期期间的工资为________________元。甲乙双方对工资的其他约定__________________________________________________________________________________第十一条甲方未能安排乙方工作或者被用工单位退回期间,按照____市最低工资标准支付乙方报酬。六、社会保险及其他保险福利待遇第十二条甲乙双方按国家和____市的规定参加社会保险。甲方为乙方办理有关社会保险手续,并承担相应社会保险义务。第十三条乙方患病或非因工负伤的医疗待遇按国家、____市有关规定执行。甲方按____________________________________________________________________________支付乙方病假工资。第十四条乙方患职业病或因工负伤的待遇按国家和____市的有关规定执行。第十五条甲方为乙方提供以下福利待遇______________________________________________________________________________________________________________________________________________________________________________七、劳动保护、劳动条件和职业危害防护第十六条甲方应当要求用工单位根据生产岗位的需要,按照国家有关劳动安全、卫生的规定为乙方配备必要的安全防护措施,发放必要的劳动保护用品。第十七条甲方应当要求用工单位根据国家有关法律、法规,建立安全生产制度;乙方应当严格遵守甲方和用人单位的劳动安全制度,严禁违章作业,防止劳动过程中的事故,减少职业危害。第十八条甲方应当要求用工单位建立、健全职业病防治责任制,加强对职业病防治的管理,提高职业病防治水平。八、劳动合同的解除、终止和经济补偿第十九条甲乙双方解除、终...

1、当您付费下载文档后,您只拥有了使用权限,并不意味着购买了版权,文档只能用于自身使用,不得用于其他商业用途(如 [转卖]进行直接盈利或[编辑后售卖]进行间接盈利)。
2、本站所有内容均由合作方或网友上传,本站不对文档的完整性、权威性及其观点立场正确性做任何保证或承诺!文档内容仅供研究参考,付费前请自行鉴别。
3、如文档内容存在违规,或者侵犯商业秘密、侵犯著作权等,请点击“违规举报”。

碎片内容

网签劳动合同截图在哪(3篇)

确认删除?