电脑桌面
添加内谋知识网--内谋文库,文书,范文下载到电脑桌面
安装后可以在桌面快捷访问

网站信息服务的合同模板

网站信息服务的合同模板_第1页
1/4
网站信息服务的合同模板_第2页
2/4
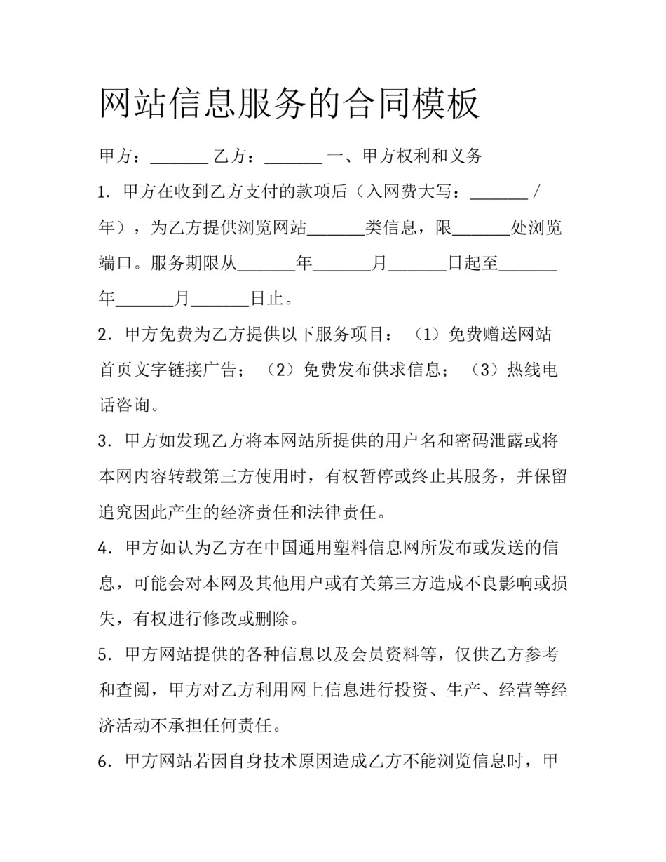
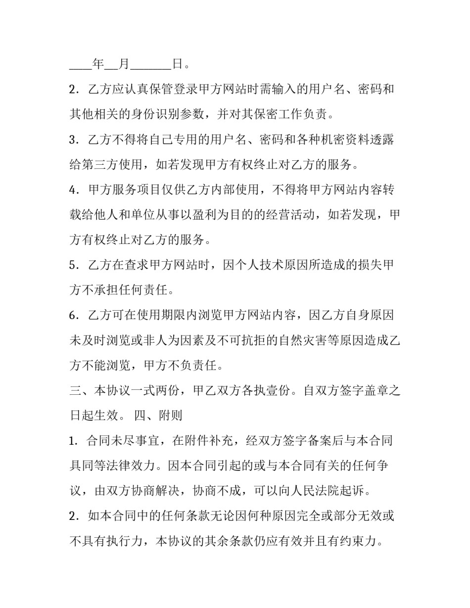
网站信息服务的合同模板甲方:_________乙方:_________一、甲方权利和义务1.甲方在收到乙方支付的款项后(入网费大写:_________/年),为乙方提供浏览网站_________类信息,限_________处浏览端口。服务期限从_________年_________月_________日起至_________年_________月_________日止。2.甲方免费为乙方提供以下服务项目:(1)免费赠送网站首页文字链接广告;(2)免费发布供求信息;(3)热线电话咨询。3.甲方如发现乙方将本网站所提供的用户名和密码泄露或将本网内容转载第三方使用时,有权暂停或终止其服务,并保留追究因此产生的经济责任和法律责任。4.甲方如认为乙方在中国通用塑料信息网所发布或发送的信息,可能会对本网及其他用户或有关第三方造成不良影响或损失,有权进行修改或删除。5.甲方网站提供的各种信息以及会员资料等,仅供乙方参考和查阅,甲方对乙方利用网上信息进行投资、生产、经营等经济活动不承担任何责任。6.甲方网站若因自身技术原因造成乙方不能浏览信息时,甲方应以其它形式及时提供相应服务。二、乙方权利和义务1.乙方应向甲方缴纳入网费(人民币:______/年),乙方为______类信息网员,期限从______年_____月____日至_____年___月_________日。2.乙方应认真保管登录甲方网站时需输入的用户名、密码和其他相关的身份识别参数,并对其保密工作负责。3.乙方不得将自己专用的用户名、密码和各种机密资料透露给第三方使用,如若发现甲方有权终止对乙方的服务。4.甲方服务项目仅供乙方内部使用,不得将甲方网站内容转载给他人和单位从事以盈利为目的的经营活动,如若发现,甲方有权终止对乙方的服务。5.乙方在查求甲本网及其他用户或有关第三方造成不良影响或损失,有权进行修改或删除。5.甲方网站提供的各种信息以及会员资料等,仅供乙方参考和查阅,甲方对乙方利用网上信息进行投资、生产、经营等经济活动不承担任何责任。6.甲方网站若因自身技术原因造成乙方不能浏览信息时,甲方应以其它形式及时提供相应服务。二、乙方权利和义务1.乙方应向甲方缴纳入网费(人民币:______/年),乙方为______类信息网员,期限从______年_____月____日至_____年___月_________日。2.乙方应认真保管登录甲方网站时需输入的用户名、密码和其他相关的身份识别参数,并对其保密工作负责。3.乙方不得将自己专用的用户名、密码和各种机密资料透露给第三方使用,如若发现甲方有权终止对乙方的服务。4.甲方服务项目仅供乙方内部使用,不得将甲方网站内容转载给他人和单位从事以盈利为目的的经营活动,如若发现,甲方有权终止对乙方的服务。5.乙方在查求甲方网站时,因个人技术原因所造成的损失甲方不承担任何责任。6.乙方可在使用期限内浏览甲方网站内容,因乙方自身原因未及时浏览或非人为因素及不可抗拒的自然灾害等原因造成乙方不能浏览,甲方不负责任。三、本协议一式两份,甲乙双方各执壹份。自双方签字盖章之日起生效。四、附则1.合同未尽事宜,在附件补充,经双方签字备案后与本合同具同等法律效力。因本合同引起的或与本合同有关的任何争议,由双方协商解决,协商不成,可以向人民法院起诉。2.如本合同中的任何条款无论因何种原因完全或部分无效或不具有执行力,本协议的其余条款仍应有效并且有约束力。甲方(盖章):_____________授权代表(签字):_________地址:_____________________邮编:_____________________电话:______________________________年_______月_____日乙方(盖章):_____________授权代表(签字):_________地址:_____________________邮编:_____________________电话:______________________________年_______月_____日

1、当您付费下载文档后,您只拥有了使用权限,并不意味着购买了版权,文档只能用于自身使用,不得用于其他商业用途(如 [转卖]进行直接盈利或[编辑后售卖]进行间接盈利)。
2、本站所有内容均由合作方或网友上传,本站不对文档的完整性、权威性及其观点立场正确性做任何保证或承诺!文档内容仅供研究参考,付费前请自行鉴别。
3、如文档内容存在违规,或者侵犯商业秘密、侵犯著作权等,请点击“违规举报”。

碎片内容

网站信息服务的合同模板

确认删除?