电脑桌面
添加内谋知识网--内谋文库,文书,范文下载到电脑桌面
安装后可以在桌面快捷访问

最实用的仲裁协议书样本

最实用的仲裁协议书样本_第1页
1/4
最实用的仲裁协议书样本_第2页
2/4
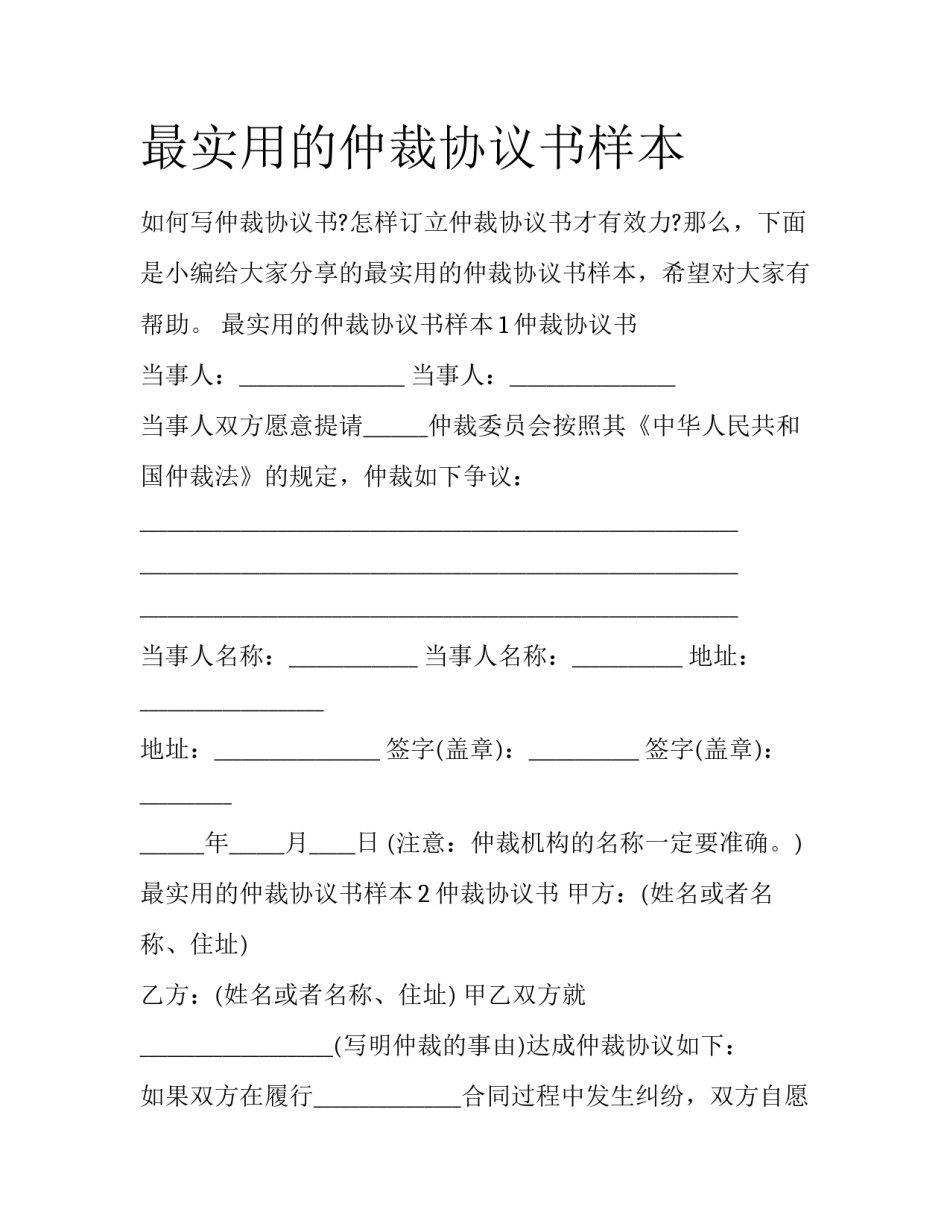
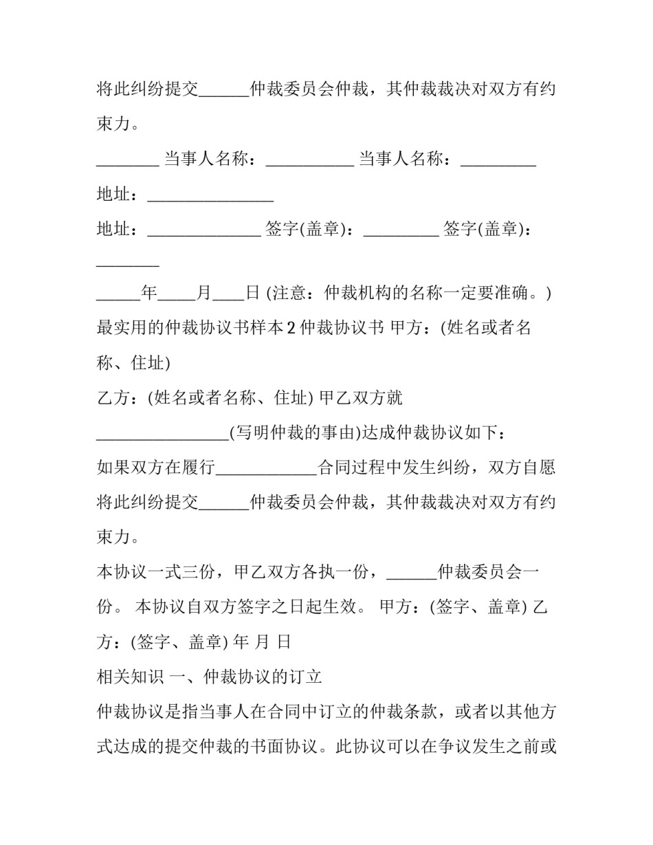
最实用的仲裁协议书样本如何写仲裁协议书?怎样订立仲裁协议书才有效力?那么,下面是小编给大家分享的最实用的仲裁协议书样本,希望对大家有帮助。最实用的仲裁协议书样本1仲裁协议书当事人:__________________当事人:__________________当事人双方愿意提请_______仲裁委员会按照其《中华人民共和国仲裁法》的规定,仲裁如下争议:___________________________________________________________________________________________________________________________________________________________________________________________________当事人名称:______________当事人名称:____________地址:____________________地址:__________________签字(盖章):____________签字(盖章):_________________年______月_____日(注意:仲裁机构的名称一定要准确。)最实用的仲裁协议书样本2仲裁协议书甲方:(姓名或者名称、住址)乙方:(姓名或者名称、住址)甲乙双方就_____________________(写明仲裁的事由)达成仲裁协议如下:如果双方在履行________________合同过程中发生纠纷,双方自愿将此纠纷提交________仲裁委员会仲裁,其仲裁裁决对双方有约束力。__________当事人名称:______________当事人名称:____________地址:____________________地址:__________________签字(盖章):____________签字(盖章):_________________年______月_____日(注意:仲裁机构的名称一定要准确。)最实用的仲裁协议书样本2仲裁协议书甲方:(姓名或者名称、住址)乙方:(姓名或者名称、住址)甲乙双方就_____________________(写明仲裁的事由)达成仲裁协议如下:如果双方在履行________________合同过程中发生纠纷,双方自愿将此纠纷提交________仲裁委员会仲裁,其仲裁裁决对双方有约束力。本协议一式三份,甲乙双方各执一份,________仲裁委员会一份。本协议自双方签字之日起生效。甲方:(签字、盖章)乙方:(签字、盖章)年月日相关知识一、仲裁协议的订立仲裁协议是指当事人在合同中订立的仲裁条款,或者以其他方式达成的提交仲裁的书面协议。此协议可以在争议发生之前或之后达成。仲裁协议是当事人申请仲裁及仲裁委员会受理案件的必备前提条件。根据《中国人民共和国仲裁法》第十六条之规定,有效的仲裁协议应包括以下三项内容:1、仲裁请求的意思表示2、仲裁事项3、选择的仲裁机构中国海事仲裁委员会及各分会根据当事人之间订立的提交仲裁委员会仲裁的仲裁协议和一方当事人提交的书面仲裁申请,受理仲裁案件。二、仲裁与调解的关系仲裁和调解相结合是中国海事仲裁的一个重要特点。仲裁庭在仲裁程序进行过程中,可以对其审理的案件进行调解。调解在当事人完全自愿、案件事实和责任基本清楚的基础上进行,仲裁庭可以通过灵活的方式促使双方当事人自愿达成和解协议,然后根据和解协议的内容作出裁决书。如果调解不成功,任何一方当事人均不得在其后的仲裁程序、司法程序和其他任何程序中援引对方当事人或仲裁庭在调解过程中发生过的、提出过的、建议过的、承认过的或否定过的任何陈述、意见、观点或建议作为其请求、答辩及/或反请求的依据。三、仲裁裁决的执行当事人应当依照仲裁裁决书写明的期限自动履行裁决,仲裁裁决书未写明期限的,应当立即执行。一方当事人不履行仲裁裁决的,另一方可以根据中国法律的规定,向中国法院申请执行,或者根据1958年《承认及执行外国仲裁裁决公约》或者中国缔结或参加的其他国际公约,向外国有管辖权的法院申请执行。中国1987年加入1958年《承认及执行外国仲裁裁决公约》。目前加入1958年《承认及执行外国仲裁裁决公约》的国家和地区已达140多个。这意味着中国海事仲裁委员会的仲裁裁决可以在上述140多个缔约国得到相应的承认和执行。

1、当您付费下载文档后,您只拥有了使用权限,并不意味着购买了版权,文档只能用于自身使用,不得用于其他商业用途(如 [转卖]进行直接盈利或[编辑后售卖]进行间接盈利)。
2、本站所有内容均由合作方或网友上传,本站不对文档的完整性、权威性及其观点立场正确性做任何保证或承诺!文档内容仅供研究参考,付费前请自行鉴别。
3、如文档内容存在违规,或者侵犯商业秘密、侵犯著作权等,请点击“违规举报”。

碎片内容

最实用的仲裁协议书样本

确认删除?