电脑桌面
添加内谋知识网--内谋文库,文书,范文下载到电脑桌面
安装后可以在桌面快捷访问

合同中金额不确定该(9篇)

合同中金额不确定该(9篇)_第1页
1/18
合同中金额不确定该(9篇)_第2页
2/18
合同中金额不确定该(9篇)_第3页
3/18
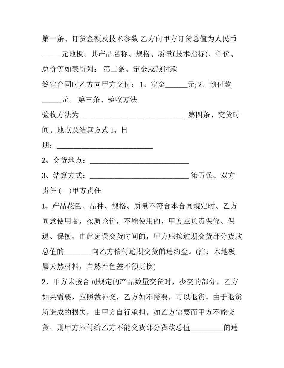
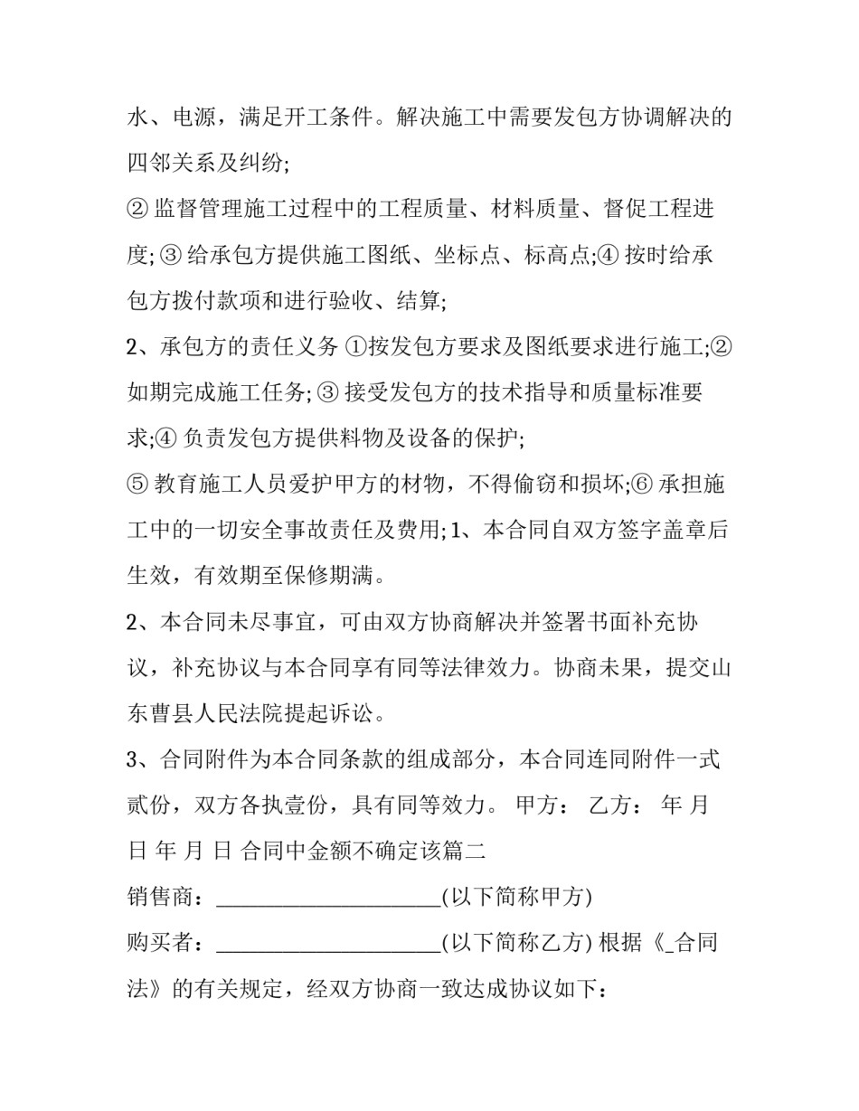
合同中金额不确定该(9篇)合同是适应私有制的商品经济的客观要求而出现的,是商品交换在法律上的表现形式。合同是适应私有制的商品经济的客观要求而出现的,是商品交换在法律上的表现形式。合同的格式和要求是什么样的呢?下面是小编为大家整理的合同范本,仅供参考,大家一起来看看吧。合同中金额不确定该篇一承包方:________________为了保证________施工质量,如期完成施工任务,达到双方互惠互利的目的,依据《_合同法》、《_建筑法》及其他法律法规,双方友好协商,就本工程施工项目协商一致,订立本合同。________________________________________1、开工:____年__月__日;2、竣工:____年__月__日;3、合同工期总共历时____天。________________共计人民币____元。本合同生效后支付合同款项的__%,计____元;工程竣工且验收合格后,支付工程价款的__%,计____元;质保金___元,质保期满后支付。____年。1、发包方的责任义务①为承包方提供良好施工场地、道路、水、电源,满足开工条件。解决施工中需要发包方协调解决的四邻关系及纠纷;②监督管理施工过程中的工程质量、材料质量、督促工程进度;③给承包方提供施工图纸、坐标点、标高点;④按时给承包方拨付款项和进行验收、结算;2、承包方的责任义务①按发包方要求及图纸要求进行施工;②如期完成施工任务;③接受发包方的技术指导和质量标准要求;④负责发包方提供料物及设备的保护;⑤教育施工人员爱护甲方的材物,不得偷窃和损坏;⑥承担施工中的一切安全事故责任及费用;1、本合同自双方签字盖章后生效,有效期至保修期满。2、本合同未尽事宜,可由双方协商解决并签署书面补充协议,补充协议与本合同享有同等法律效力。协商未果,提交山东曹县人民法院提起诉讼。3、合同附件为本合同条款的组成部分,本合同连同附件一式贰份,双方各执壹份,具有同等效力。甲方:乙方:年月日年月日合同中金额不确定该篇二销售商:___________________________(以下简称甲方)购买者:___________________________(以下简称乙方)根据《_合同法》的有关规定,经双方协商一致达成协议如下:第一条、订货金额及技术参数乙方向甲方订货总值为人民币_______元地板。其产品名称、规格、质量(技术指标)、单价、总价等如表所列:第二条、定金或预付款签定合同时乙方向甲方交付:1、定金________元;2、预付款_______元。第三条、验收方法验收方法为_______________________________________第四条、交货时间、地点及结算方式1、日期:___________________________________2、交货地点:____________________________________3、结算方式:____________________________________第五条、双方责任(一)甲方责任1、产品花色、品种、规格、质量不符合本合同规定时、乙方同意使用者,按质论价,不能使用的,甲方应负责保修、保退、保换、由此延误交货时间的,甲方应按逾期交货部分货款总值的__________向乙方偿付逾期交货的违约金。(注:木地板属天然材料,自然性色差不预更换)2、甲方未按合同规定的产品数量交货时,少交的部分,乙方如果需要,应照数补交,乙方如不需要,可以退货。由于退货所造成的损失,由甲方自行承担。如乙方需要而甲方不能交货,则甲方应付给乙方不能交货部分货款总值____________的违约金。3、产品交货时间不符合规定时,每延期一天,甲方应偿付乙方以延期交货部分货款总值________________的违约金。4、木地板属于半成品商品,只有通过科学的安装方法才能成为一个完整的商品,甲方对所售地板实行安装的,安装费另行协商,安装部分如不符合质量标准和使用要求,甲方应及时维修或重新安装,由此造成的损失甲方自行负责。(二)乙方责任1、乙方如中途变更产品花色、品种、规格、质量标准的,应按变更部分货款总值的_________偿付违约金。2、乙方如中途退货,应事先与甲方协商,甲方同意退货的,应由乙方偿付甲方退货部分货款总值________的违约金。甲方不同意退货的,乙方仍须按合同规定收货。3、乙方如未按规定日期向甲方付款,每延期一天,应按付款总额的_________承担逾期交款违约金。4、合同签定后如甲方送货,乙方无正当理由拒绝接货,乙...

1、当您付费下载文档后,您只拥有了使用权限,并不意味着购买了版权,文档只能用于自身使用,不得用于其他商业用途(如 [转卖]进行直接盈利或[编辑后售卖]进行间接盈利)。
2、本站所有内容均由合作方或网友上传,本站不对文档的完整性、权威性及其观点立场正确性做任何保证或承诺!文档内容仅供研究参考,付费前请自行鉴别。
3、如文档内容存在违规,或者侵犯商业秘密、侵犯著作权等,请点击“违规举报”。

碎片内容

合同中金额不确定该(9篇)

确认删除?