电脑桌面
添加内谋知识网--内谋文库,文书,范文下载到电脑桌面
安装后可以在桌面快捷访问

最新房屋互易契约书合同格式

最新房屋互易契约书合同格式_第1页
1/3
最新房屋互易契约书合同格式_第2页
2/3
最新房屋互易契约书合同格式_第3页
3/3
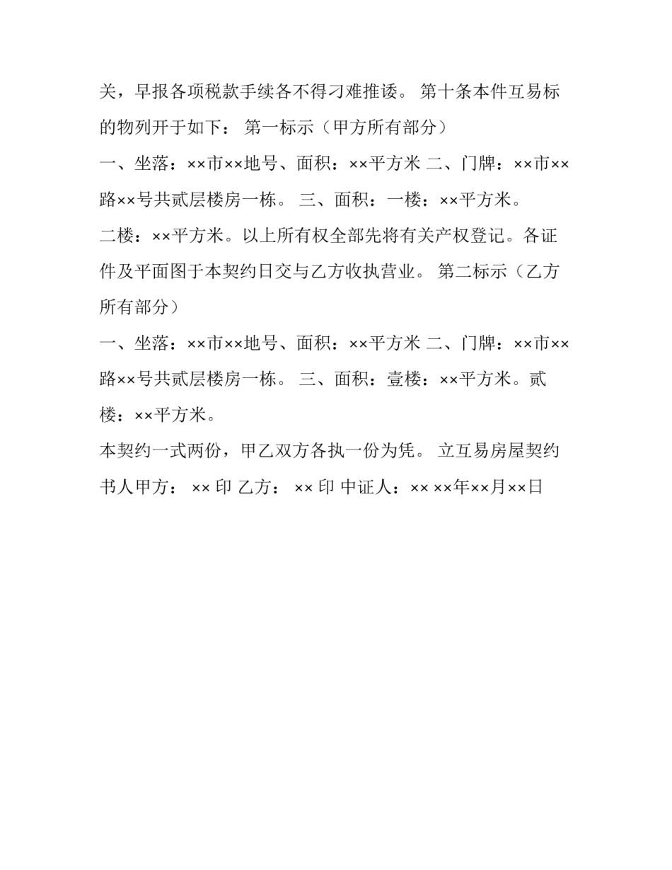
最新房屋互易契约书合同格式立互易房屋契约人××(以下简称甲方)同××(以下简称乙方),兹为房屋互易,经双方同意缔结契约条件如下:第一条甲方将其所有后列第一标示不动产房屋壹栋与乙所有后列第二标示不动产房屋壹栋彼此互易约诺。第二条前条互易标的物连同有关件于契约订立同时互相点交清楚,并限于一个月内会同向有关机关输过户手续,各不得怠慢或刁难等情况。第三条本件互易甲方愿补贴乙方人民币××元整即日旧乙方凭收据确实向甲方如数亲收足讫。第四条本件互蝗标的物各方确认为自己所有做主与他人毫无瓜葛,日后如有第三人出为慌或发生障碍时,出易人应出来抵御排除一切障碍不得有使他方蒙受损害。第五条出易人各保证其出易标的物未经与他人预约买卖及供为任何债权的担保等瑕疵在前为碍,倘有是情出易人除应即为理清外并应负赔偿损害的责任。第六条如违背前面二条契约时,对方除可依债务不发行的规定行使权利外并可追究其责任。第七条关于互易标的物应负的课征如税金会费或其他负有债务时出易人各应负责即为缴纳或理清。第八条本互易诸费除契约代书料印花税费对半负担外,对于过户一切费用于受易人各自负担。第九条本件互易成立后应于一星期内双方会同向税捐稽征机关,早报各项税款手续各不得刁难推诿。第十条本件互易标的物列开于如下:第一标示(甲方所有部分)一、坐落:××市××地号、面积:××平方米二、门牌:××市××路××号共贰层楼房一栋。三、面积:一楼:××平方米。二楼:××平方米。以上所有权全部先将有关产权登记。各证件及平面图于本契约日交与乙方收执营业。第二标示(乙方所有部分)一、坐落:××市××地号、面积:××平方米二、门牌:××市××路××号共贰层楼房一栋。三、面积:壹楼:××平方米。贰楼:××平方米。本契约一式两份,甲乙双方各执一份为凭。立互易房屋契约书人甲方:第七条关于互易标的物应负的课征如税金会费或其他负有债务时出易人各应负责即为缴纳或理清。第八条本互易诸费除契约代书料印花税费对半负担外,对于过户一切费用于受易人各自负担。第九条本件互易成立后应于一星期内双方会同向税捐稽征机关,早报各项税款手续各不得刁难推诿。第十条本件互易标的物列开于如下:第一标示(甲方所有部分)一、坐落:××市××地号、面积:××平方米二、门牌:××市××路××号共贰层楼房一栋。三、面积:一楼:××平方米。二楼:××平方米。以上所有权全部先将有关产权登记。各证件及平面图于本契约日交与乙方收执营业。第二标示(乙方所有部分)一、坐落:××市××地号、面积:××平方米二、门牌:××市××路××号共贰层楼房一栋。三、面积:壹楼:××平方米。贰楼:××平方米。本契约一式两份,甲乙双方各执一份为凭。立互易房屋契约书人甲方:××印乙方:××印中证人:××××年××月××日

1、当您付费下载文档后,您只拥有了使用权限,并不意味着购买了版权,文档只能用于自身使用,不得用于其他商业用途(如 [转卖]进行直接盈利或[编辑后售卖]进行间接盈利)。
2、本站所有内容均由合作方或网友上传,本站不对文档的完整性、权威性及其观点立场正确性做任何保证或承诺!文档内容仅供研究参考,付费前请自行鉴别。
3、如文档内容存在违规,或者侵犯商业秘密、侵犯著作权等,请点击“违规举报”。

碎片内容

最新房屋互易契约书合同格式

确认删除?