电脑桌面
添加内谋知识网--内谋文库,文书,范文下载到电脑桌面
安装后可以在桌面快捷访问

借贷合同(3篇)

借贷合同(3篇)_第1页
1/9
借贷合同(3篇)_第2页
2/9
借贷合同(3篇)_第3页
3/9
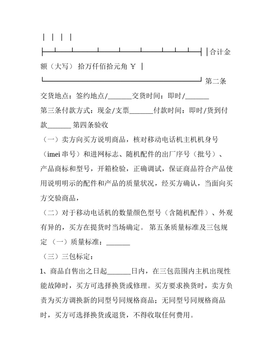
借贷合同(3篇)合同是适应私有制的商品经济的客观要求而出现的,是商品交换在法律上的表现形式。合同是适应私有制的商品经济的客观要求而出现的,是商品交换在法律上的表现形式。合同对于我们的帮助很大,所以我们要好好写一篇合同。下面是小编给大家带来的合同的范文模板,希望能够帮到你哟!借贷合同篇一卖方:_________买方:_________本合同经双方协商一致达成协议如下:第一条移动电话机及其配件的名称、特征、数量、单价与“三包”期限如下表:┌──┬───┬─────┬────┬────┬────┬──┬──┬──┐││名称│品牌及型号│出厂机身│进网标志│生产厂商│数量│单价│三包│││││串号│码号│及产地│││期限│││││附件序号││││││├──┼───┼─────┼────┼────┼────┼──┼──┼──┤│││││││││││├───┼─────┼────┼────┼────┼──┼──┼──┤│主机││││││││││├───┼─────┼────┼────┼────┼──┼──┼──┤││││││││││├──┼───┼─────┼────┼────┼────┼──┼──┼──┤│││││││││├──┼───┼─────┼────┼────┼────┼──┼──┼──┤│││││││││││├───┼─────┼────┼────┼────┼──┼──┼──┤│主机││││││││││├───┼─────┼────┼────┼────┼──┼──┼──┤││││││││││├──┼───┼─────┼────┼────┼────┼──┼──┼──┤│││││││││││├───┼─────┼────┼────┼────┼──┼──┼──┤│随机││││││││││├───┼─────┼────┼────┼────┼──┼──┼──┤│配件││││││││││├───┼─────┼────┼────┼────┼──┼──┼──┤││││││││││├──┼───┼─────┼────┼────┼────┼──┼──┼──┤│││││││││││其他├───┼─────┼────┼────┼────┼──┼──┼──┤││││││││││├──┴───┴─────┴────┴────┴────┴──┴──┴──┤│合计金额(大写)拾万仟佰拾元角¥│└────────────────────────────────────┘第二条交货地点:签约地点/_________交货时间:即时/_________第三条付款方式:现金/支票_________付款时间:即时/货到付款_________第四条验收(一)卖方向买方说明商品,核对移动电话机主机机身号(imei串号)和进网标志、随机配件的出厂序号(批号)、产品商标和型号,开箱检验,正确调试,保证商品符合产品使用说明明示的配件和产品的质量状况,经买方确认,当面向买方交验商品,(二)对于移动电话机的数量颜色型号(含随机配件)、外观有异的,买方在提货时当场确定。第五条质量标准及三包规定(一)质量标准:_________(三)三包标定:1、商品自售出之日起_________日内,在三包范围内主机出现性能故障时,买方可选择换货或修理。买方要求换货时,卖方负责为买方调换新的同型号同规格商品;无同型号同规格商品时,买方可选择换货或退货,不得收取任何费用。2、主机在三包有效期内出现质量问题,卖方负责在_________日内免费维护、修理,并保证修理后的商品能正常使用。3、三包有效期内,主机出现性能故障,经两次维修,仍不能正常使用的,凭修理记录。卖方负责免费为买方调换新的商品。换货后,商品三包有效期自换货之日起重新计算。由卖方在发货票背面加盖印章,注明更换日期,并提供新的三包凭证。4、三包有效期内,配件出现性能故障,经更换两次,仍不能正常使用的,卖方负责免费为买方退货,并按当时的配件单独销售价格一次性退款。5、对于其他质量问题涉及三包的,按照《移动电话机商品修理更换退货责任规定》办理。6、指定维修单位_________地址_________联系电...

1、当您付费下载文档后,您只拥有了使用权限,并不意味着购买了版权,文档只能用于自身使用,不得用于其他商业用途(如 [转卖]进行直接盈利或[编辑后售卖]进行间接盈利)。
2、本站所有内容均由合作方或网友上传,本站不对文档的完整性、权威性及其观点立场正确性做任何保证或承诺!文档内容仅供研究参考,付费前请自行鉴别。
3、如文档内容存在违规,或者侵犯商业秘密、侵犯著作权等,请点击“违规举报”。

碎片内容

借贷合同(3篇)

确认删除?