电脑桌面
添加内谋知识网--内谋文库,文书,范文下载到电脑桌面
安装后可以在桌面快捷访问

核销协议书模版 核销单模板(6篇)

核销协议书模版 核销单模板(6篇)_第1页
1/46
核销协议书模版 核销单模板(6篇)_第2页
2/46
核销协议书模版 核销单模板(6篇)_第3页
3/46
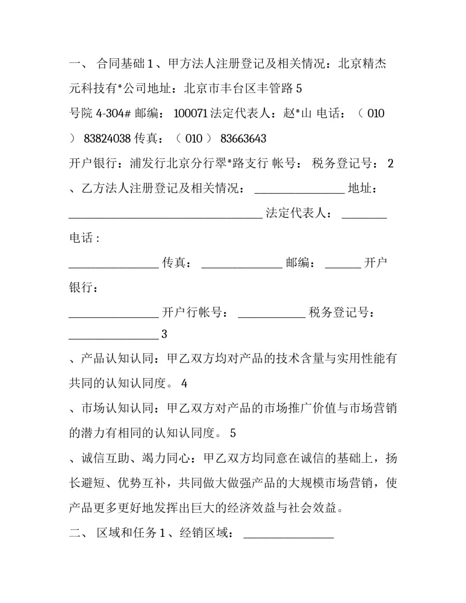
核销协议书模版核销单模板(6篇)在日常的学习、工作、生活中,肯定对各类范文都很熟悉吧。范文怎么写才能发挥它最大的作用呢?下面是小编为大家收集的优秀范文,供大家参考借鉴,希望可以帮助到有需要的朋友。关于核销协议书模版(精)一乙方:__________________为协助甲方提高出口收汇核销的工作效率,甲、乙双方经协商达成如下协议:1、乙方向甲方提供_________软件(以下简称该软件)一套,帮助甲方正确安装和使用该软件,并向甲方提供与该软件有关的技术咨询服务。该软件是_________委托乙方开发的,甲方可用该软件通过互联网办理出口收汇核销业务(包括:一般贸易核销和其它贸易核销),软件功能及使用方法详见产品介绍。2、乙方通过电子邮件或诚本信用查询网(_______________)向甲方传递有关信息:__________的业务通知、公告、外贸政策、法律以及行业动态等。3、如果甲方需要,可以向乙方申请免费加入_______________网站会员,通过该网站查询企业信用信息,个人信用信息。甲方向乙方一次性支付服务费_________元。自本协议正式生效之日起,乙方向甲方提供为期一年的免费软件升级服务。该软件使用一年后,乙方给甲方提供软件升级有偿服务,收费优惠。甲方承诺对该软件不进行复制,转让或修改等侵权行为。乙方保留对侵权行为进行法律追究的权利。若本协议在履行过程中出现异议,由双方共同协商解决,协商不成的',可依法向人民法院提起诉讼解决。本协议一式两份,甲乙双方各执一份。甲方(公章):_______________法定代表人(签字):__________________年_______月_______日乙方(公章):_______________法定代表人(签字):__________________年_______月_______日关于核销协议书模版(精)二ets节油器的招商代理及经销合同书样本产品区域经销商合同书(合同编号:)产品制造方:北京精杰元科技有限公司(以下简称甲方)区域销售方:_______________________________(以下简称乙方)甲乙双方就精杰set牌ets节油器系列产品市场区域销售的相关事项签订如下合同书,共同遵守。一、合同基础1、甲方法人注册登记及相关情况:北京精杰元科技有公司地址:北京市丰台区丰管路5号院4-304#邮编:100071法定代表人:赵山电话:(010)83824038传真:(010)83663643开户银行:浦发行北京分行翠路支行帐号:税务登记号:2、乙方法人注册登记及相关情况:____________________地址:___________________________________________法定代表人:__________电话:____________________传真:__________________邮编:________开户银行:____________________开户行帐号:_______________税务登记号:____________________3、产品认知认同:甲乙双方均对产品的技术含量与实用性能有共同的认知认同度。4、市场认知认同:甲乙双方对产品的市场推广价值与市场营销的潜力有相同的认知认同度。5、诚信互助、竭力同心:甲乙双方均同意在诚信的基础上,扬长避短、优势互补,共同做大做强产品的大规模市场营销,使产品更多更好地发挥出巨大的经济效益与社会效益。二、区域和任务1、经销区域:____________________,甲方同意乙方在上述区域内经销甲方产品,乙方在此区域的经销权是独家总经销(还是非独家总经销)。2、任务:各级经销商的任务参考表序号经销级别年任务首次提货合同保证金金额(万元)金额(万元)(万元)1省级16050商定2市级4615商定3县级11.53.5商定4专营店级3.250.5商定说明:1、考核销售均以销售金额为主,销售的数量为辅,鼓励销售综合技术与系统工程的二合一、三合一、四合一产品。2、此表仅为参考,根据各个行政区划的经济发展水平与车辆保有量,双方商定的年销售任务与金额为准。经甲乙双方商议最终确定的乙方在经销区域内的年销售任务为__________,该任务是第一年的销售任务。考虑到第一年市场培育周期等因素的影响,甲方同意乙方第一个年度的销售任务有30%的降幅,从第二经营年度开始,乙方每年完成_________的产品销售任务。乙方,首月提货不低于________支(件);首年首季度的提货不得低于__________支(件)。考虑到市场饱和度的问题,如合同期超过三年的,从第四个经营年...

1、当您付费下载文档后,您只拥有了使用权限,并不意味着购买了版权,文档只能用于自身使用,不得用于其他商业用途(如 [转卖]进行直接盈利或[编辑后售卖]进行间接盈利)。
2、本站所有内容均由合作方或网友上传,本站不对文档的完整性、权威性及其观点立场正确性做任何保证或承诺!文档内容仅供研究参考,付费前请自行鉴别。
3、如文档内容存在违规,或者侵犯商业秘密、侵犯著作权等,请点击“违规举报”。

碎片内容

核销协议书模版 核销单模板(6篇)

确认删除?