电脑桌面
添加内谋知识网--内谋文库,文书,范文下载到电脑桌面
安装后可以在桌面快捷访问

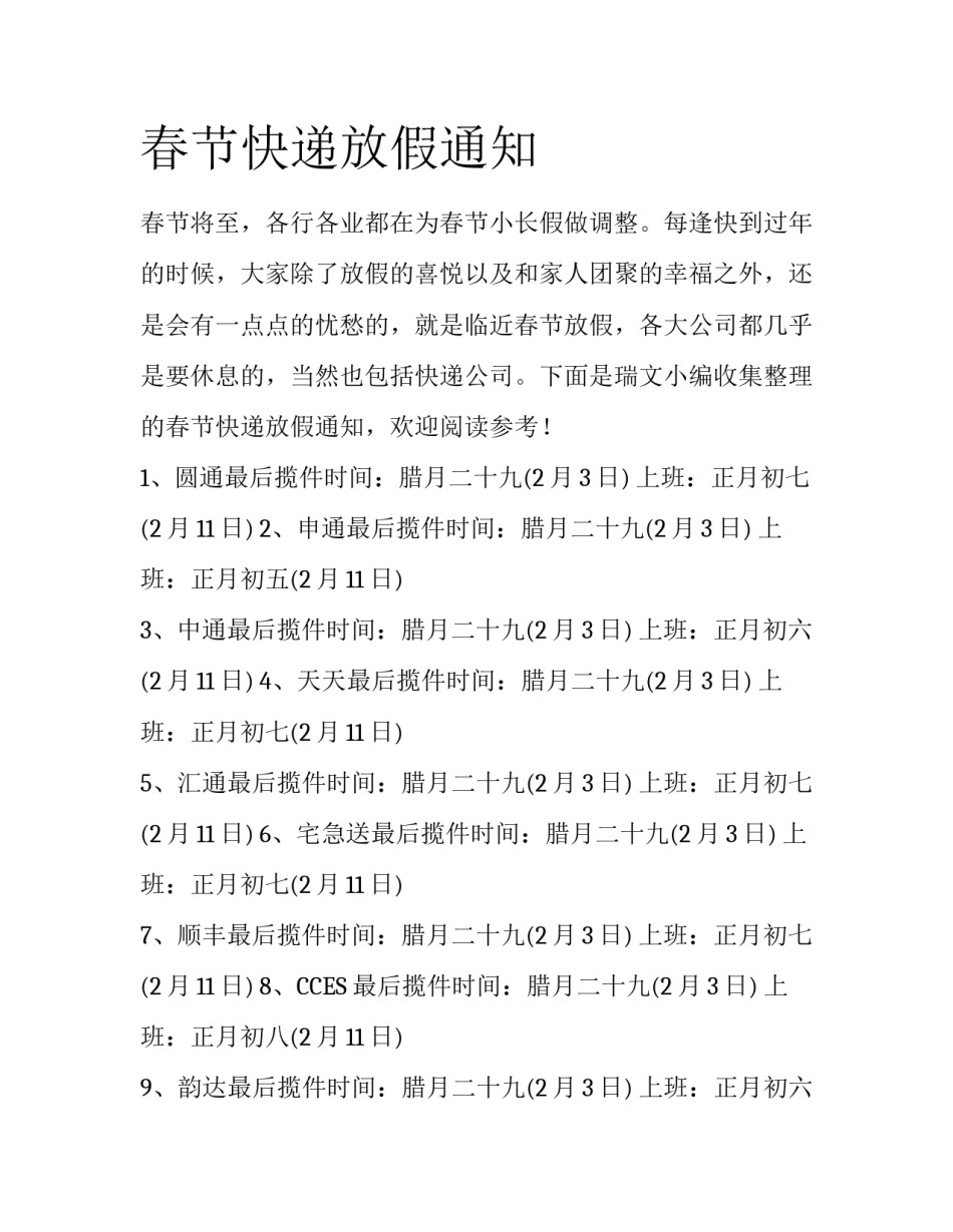
春节快递放假通知

春节快递放假通知_第1页
1/2
春节快递放假通知_第2页
2/2
春节快递放假通知春节将至,各行各业都在为春节小长假做调整。每逢快到过年的时候,大家除了放假的喜悦以及和家人团聚的幸福之外,还是会有一点点的忧愁的,就是临近春节放假,各大公司都几乎是要休息的,当然也包括快递公司。下面是瑞文小编收集整理的春节快递放假通知,欢迎阅读参考!1、圆通最后揽件时间:腊月二十九(2月3日)上班:正月初七(2月11日)2、申通最后揽件时间:腊月二十九(2月3日)上班:正月初五(2月11日)3、中通最后揽件时间:腊月二十九(2月3日)上班:正月初六(2月11日)4、天天最后揽件时间:腊月二十九(2月3日)上班:正月初七(2月11日)5、汇通最后揽件时间:腊月二十九(2月3日)上班:正月初七(2月11日)6、宅急送最后揽件时间:腊月二十九(2月3日)上班:正月初七(2月11日)7、顺丰最后揽件时间:腊月二十九(2月3日)上班:正月初七(2月11日)8、CCES最后揽件时间:腊月二十九(2月3日)上班:正月初八(2月11日)9、韵达最后揽件时间:腊月二十九(2月3日)上班:正月初六(2月11日)10、EMS:不放假只送半天11、联邦最后揽件时间:腊月二十九(2月3日)上班:正月初七(2月11日)7、顺丰最后揽件时间:腊月二十九(2月3日)上班:正月初七(2月11日)8、CCES最后揽件时间:腊月二十九(2月3日)上班:正月初八(2月11日)9、韵达最后揽件时间:腊月二十九(2月3日)上班:正月初六(2月11日)10、EMS:不放假只送半天11、联邦最后揽件时间:腊月二十九(2月3日)

1、当您付费下载文档后,您只拥有了使用权限,并不意味着购买了版权,文档只能用于自身使用,不得用于其他商业用途(如 [转卖]进行直接盈利或[编辑后售卖]进行间接盈利)。
2、本站所有内容均由合作方或网友上传,本站不对文档的完整性、权威性及其观点立场正确性做任何保证或承诺!文档内容仅供研究参考,付费前请自行鉴别。
3、如文档内容存在违规,或者侵犯商业秘密、侵犯著作权等,请点击“违规举报”。

碎片内容

春节快递放假通知

确认删除?