电脑桌面
添加内谋知识网--内谋文库,文书,范文下载到电脑桌面
安装后可以在桌面快捷访问

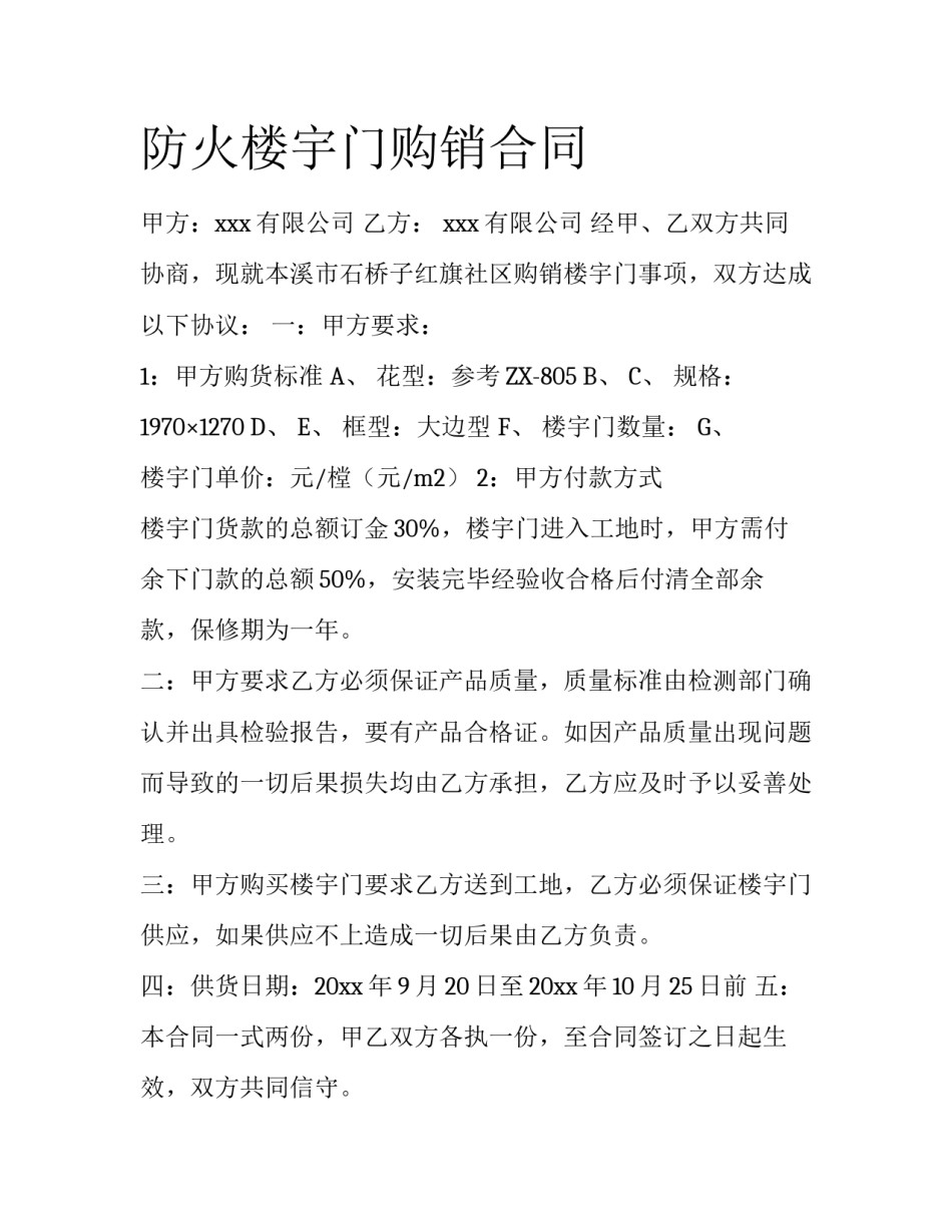
防火楼宇门购销合同

防火楼宇门购销合同_第1页
1/2
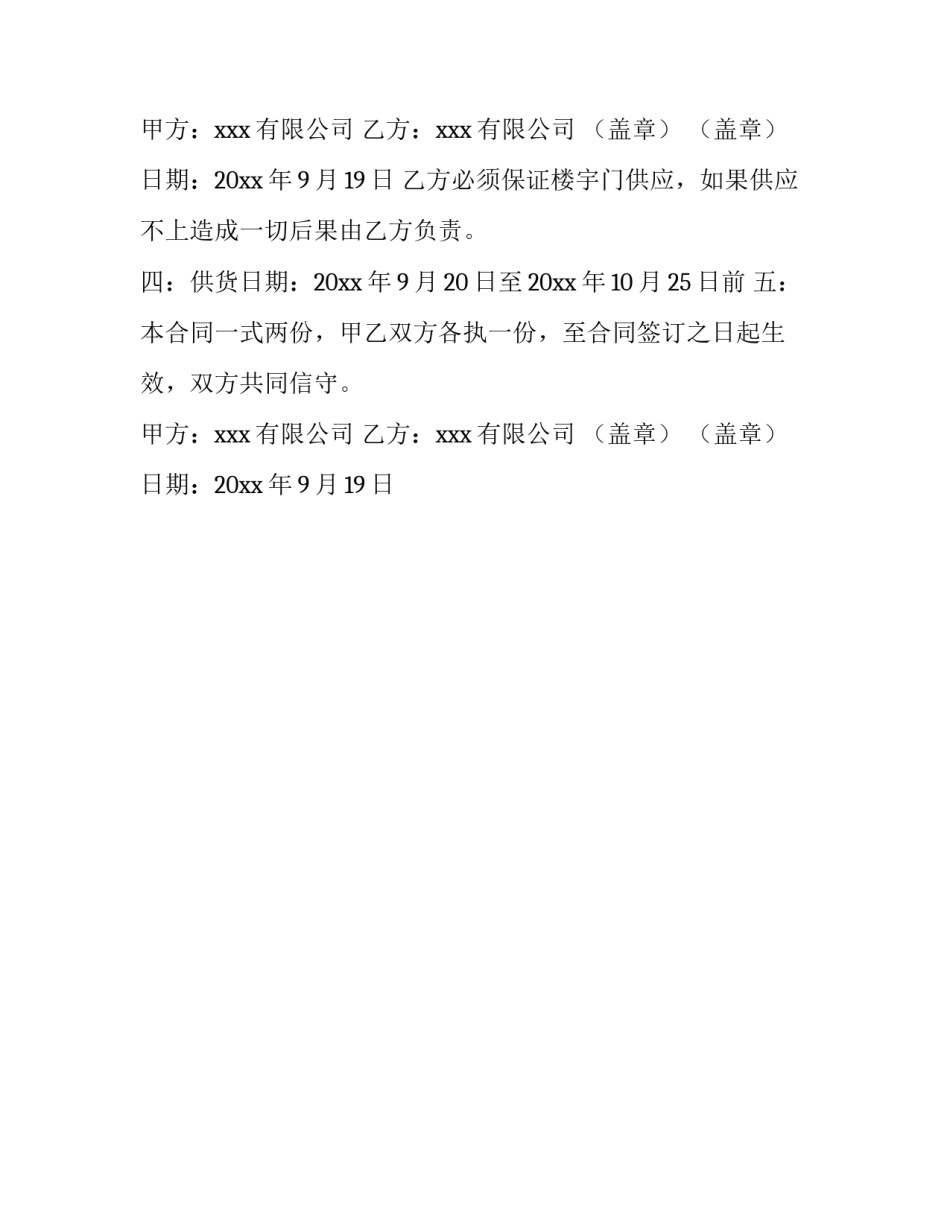
防火楼宇门购销合同_第2页
2/2
防火楼宇门购销合同甲方:xxx有限公司乙方:xxx有限公司经甲、乙双方共同协商,现就本溪市石桥子红旗社区购销楼宇门事项,双方达成以下协议:一:甲方要求:1:甲方购货标准A、花型:参考ZX-805B、C、规格:1970×1270D、E、框型:大边型F、楼宇门数量:G、楼宇门单价:元/樘(元/m2)2:甲方付款方式楼宇门货款的总额订金30%,楼宇门进入工地时,甲方需付余下门款的总额50%,安装完毕经验收合格后付清全部余款,保修期为一年。二:甲方要求乙方必须保证产品质量,质量标准由检测部门确认并出具检验报告,要有产品合格证。如因产品质量出现问题而导致的一切后果损失均由乙方承担,乙方应及时予以妥善处理。三:甲方购买楼宇门要求乙方送到工地,乙方必须保证楼宇门供应,如果供应不上造成一切后果由乙方负责。四:供货日期:20xx年9月20日至20xx年10月25日前五:本合同一式两份,甲乙双方各执一份,至合同签订之日起生效,双方共同信守。甲方:xxx有限公司乙方:xxx有限公司(盖章)(盖章)日期:20xx年9月19日乙方必须保证楼宇门供应,如果供应不上造成一切后果由乙方负责。四:供货日期:20xx年9月20日至20xx年10月25日前五:本合同一式两份,甲乙双方各执一份,至合同签订之日起生效,双方共同信守。甲方:xxx有限公司乙方:xxx有限公司(盖章)(盖章)日期:20xx年9月19日

1、当您付费下载文档后,您只拥有了使用权限,并不意味着购买了版权,文档只能用于自身使用,不得用于其他商业用途(如 [转卖]进行直接盈利或[编辑后售卖]进行间接盈利)。
2、本站所有内容均由合作方或网友上传,本站不对文档的完整性、权威性及其观点立场正确性做任何保证或承诺!文档内容仅供研究参考,付费前请自行鉴别。
3、如文档内容存在违规,或者侵犯商业秘密、侵犯著作权等,请点击“违规举报”。

碎片内容

防火楼宇门购销合同

确认删除?