电脑桌面
添加内谋知识网--内谋文库,文书,范文下载到电脑桌面
安装后可以在桌面快捷访问

水电安装施工的合同范本

水电安装施工的合同范本_第1页
1/5
水电安装施工的合同范本_第2页
2/5
水电安装施工的合同范本_第3页
3/5
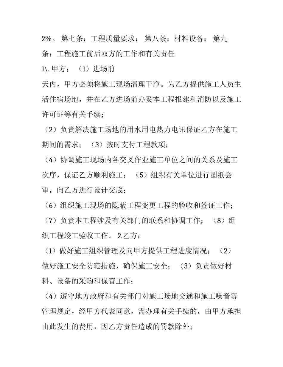
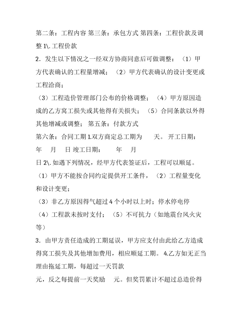
水电安装施工的合同范本建设单位:设计单位:施工单位:合同编号:年月日建设单位:(简称甲方)地址:施工单位:(简称乙方)地址:兹有工程,经过投标、议标、决定由乙方施工。根据《中华人民共和国经济合同法》和《建筑安装工程承包合同条例》规定,结合本工程的实际情况,为了明确工程项目及双方责任,本着互相协作,确保施工项目顺利完成的原则。经过甲乙双方协商签定本合同。第一条:工程地点第二条:工程内容第三条:承包方式第四条:工程价款及调整1\.工程价款2.发生以下情况之一经双方协商同意后可做调整:(1)甲方代表确认的工程量增减;(2)甲方代表确认的设计变更或工程洽商;(3)工程造价管理部门公布的价格调整;(4)甲方原因造成的乙方窝工损失或其他得有关损失;(5)合同条款以外得其他增减或调整;第五条:付款方式第六条:合同工期1.双方商定总工期为天。开工日期:年月&n本合同。第一条:工程地点第二条:工程内容第三条:承包方式第四条:工程价款及调整1\.工程价款2.发生以下情况之一经双方协商同意后可做调整:(1)甲方代表确认的工程量增减;(2)甲方代表确认的设计变更或工程洽商;(3)工程造价管理部门公布的价格调整;(4)甲方原因造成的乙方窝工损失或其他得有关损失;(5)合同条款以外得其他增减或调整;第五条:付款方式第六条:合同工期1.双方商定总工期为天。开工日期:年月日竣工日期:年月日2\.如遇下列情况,经甲方代表签证后,工程可以顺延。(1)甲方不能按合同约定提供开工条件,(2)工程量变化和设计变更;(3)非乙方原因得气超过4个小时以上时;停水停电停(4)工程款未按时支付;(5)不可抗力(如地震台风火灾等)3.由甲方责任造成的工期延误,甲方应支付由此给乙方造成得窝工损失及其他增加费用,相应顺延工期。4.乙方如无正当理由拖延工期,每超过一天罚款元,反之每提前一天奖励元。但奖罚累计不超过总造价得2%。第七条:工程质量要求:第八条:材料设备:第九条:工程施工前后双方的工作和有关责任1\.甲方:(1)进场前天内,甲方必须将施工现场清理干净。为乙方提供施工人员生活住宿场地,并在乙方进场前办妥本工程报建和消防以及施工许可证等有关手续;(2)负责解决施工场地的用水用电热力电讯保证乙方在施工期间的需求;(3)按时支付工程款项;(4)协调施工现场内各交叉作业施工单位之间的关系及施工次序,保证乙方顺利施工;(5)组织有关单位进行图纸会审,向乙方进行设计交底;(6)组织施工现场的隐蔽工程变更工程的验收和签证工作;(7)负责本工程涉及有关部门的联系和协调工作;(8)组织工程竣工验收工作。2.乙方:(1)做好施工组织管理及向甲方提供工程进度情况;(2)做好施工安全防范措施,确保施工安全;(3)负责做好材料、设备的采购和保管工作;(4)遵守地方政府和有关部门对施工场地交通和施工噪音等管理规定,经甲方代表同意,需办理有关手续的,由甲方承担由此发生的费用,因乙方责任造成的罚款除外;(5)参加工程竣工验收工作。第十条:保修保修期限:工程竣工验收合格及甲方在验收证书签字之日起计算,按国家规定的保修条款执行。本工程保修期为个月。第十一条:工程停建或缓建:1\.因政策调整,人力不可抗力及甲.乙双方之外原因导致工程停.缓建,是合同不宜继续履行,双方应签订工程停缓建协议。2\.工程停缓建后,乙方应妥善做好已完工和已购材料设备器具的保护及移交工作,并将自有机械设备,以及人员撤出施工现场。甲方应为乙方撤离提供必要条件,并支付撤出的一切费用,同时按合同支付已完工程价款和赔偿乙方有关损失。3\.已订货的材料设备器具等款项,由甲方承担,应退货的由订货方负责退货,不能退货的货款和退货发生的费用,由甲方承担。第十二条:其它1\.如甲方要求变更工程内容,改变安装范围及条件,应征得乙方的同意,并办理书面签证(为合同附件)工程竣工验收后按实际工程量结算,否则乙方有权拒绝设计和施工。2\.工程款项必须汇入合同指定的乙方银行帐号,否则因此引起的法律纠纷由甲方负责全部责任。第十三条:合同生效与终止本合同自甲乙双方法人代表或委托代理人签字...

1、当您付费下载文档后,您只拥有了使用权限,并不意味着购买了版权,文档只能用于自身使用,不得用于其他商业用途(如 [转卖]进行直接盈利或[编辑后售卖]进行间接盈利)。
2、本站所有内容均由合作方或网友上传,本站不对文档的完整性、权威性及其观点立场正确性做任何保证或承诺!文档内容仅供研究参考,付费前请自行鉴别。
3、如文档内容存在违规,或者侵犯商业秘密、侵犯著作权等,请点击“违规举报”。

碎片内容

水电安装施工的合同范本

确认删除?