电脑桌面
添加内谋知识网--内谋文库,文书,范文下载到电脑桌面
安装后可以在桌面快捷访问

采购专题廉洁心得体会范本 采购员廉洁自律总结(8篇)

采购专题廉洁心得体会范本 采购员廉洁自律总结(8篇)_第1页
1/40
采购专题廉洁心得体会范本 采购员廉洁自律总结(8篇)_第2页
2/40
采购专题廉洁心得体会范本 采购员廉洁自律总结(8篇)_第3页
3/40
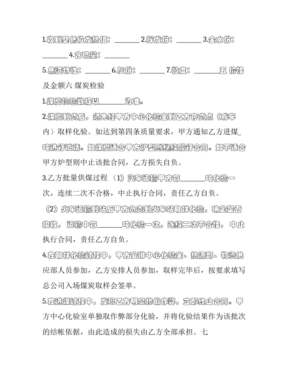
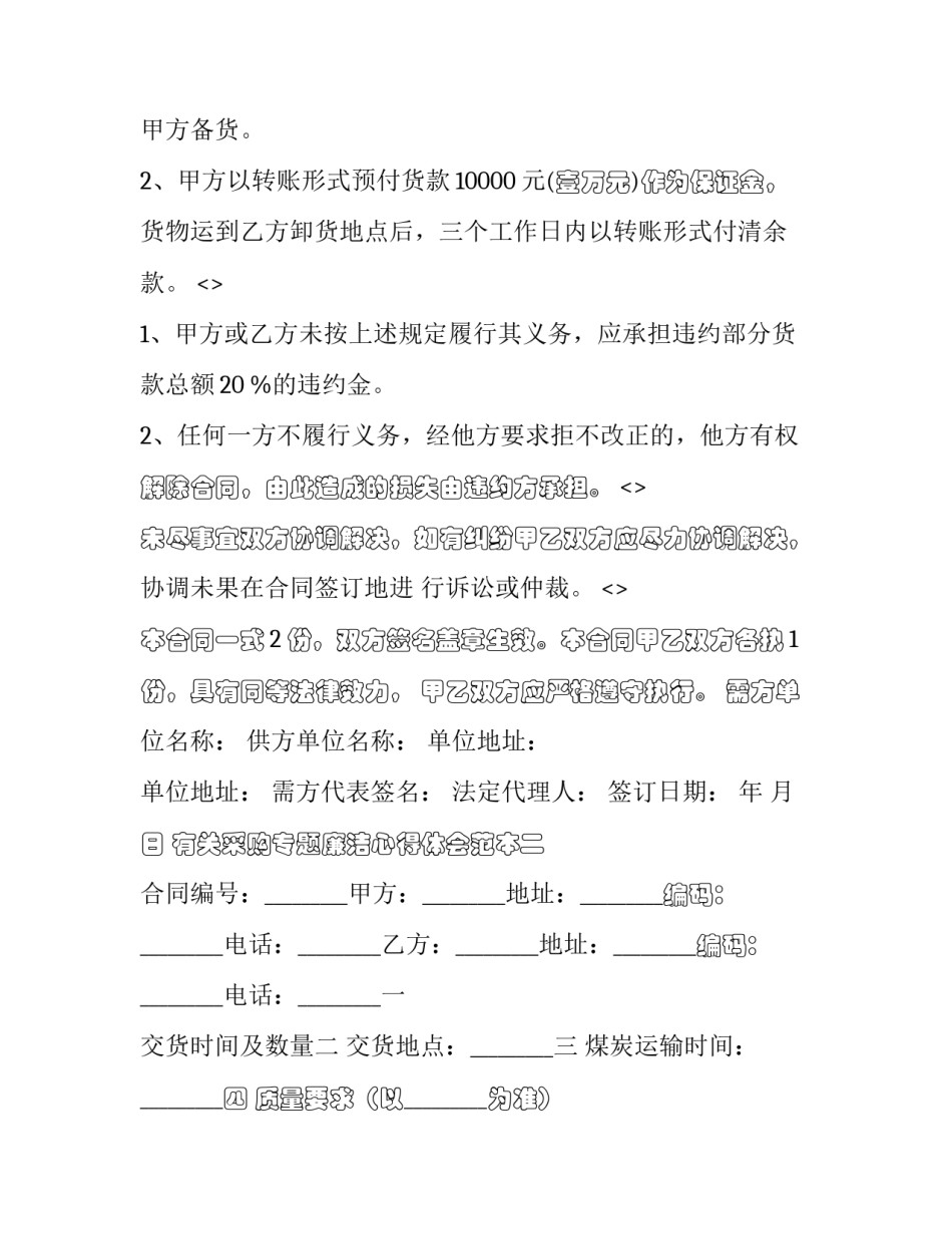
采购专题廉洁心得体会范本采购员廉洁自律总结(8篇)心中有不少心得体会时,不如来好好地做个总结,写一篇心得体会,如此可以一直更新迭代自己的想法。那么你知道心得体会如何写吗?以下是我帮大家整理的最新心得体会范文大全,希望能够帮助到大家,我们一起来看一看吧。有关采购专题廉洁心得体会范本一联系电话:需方:(以下简称乙方)联系电话:甲乙双方协商一致,就采购纸箱达成如下条款,双方明确各自的权利及义务,共同遵守执行。<>产品名称:纸箱规格型号:58.5cm45.5cm46cm;b版三层瓦楞纸箱单位:个数量:360000(分八个批次生产)单价:4.8元合计货物总金额:1728000元<>甲方在接到乙方订货通知后,必须在60天内将乙方订货送达指定交货地址。甲方向乙方提供的产品由乙方需求送货时间交货。<>交货地点为乔官镇,由甲方送货,运输费用由甲方承担;甲方应负责货物到达后卸货事宜。<><>1、乙方以传真形式通知甲方备货。2、甲方以转账形式预付货款10000元(壹万元)作为保证金,货物运到乙方卸货地点后,三个工作日内以转账形式付清余款。<>1、甲方或乙方未按上述规定履行其义务,应承担违约部分货款总额20%的违约金。2、任何一方不履行义务,经他方要求拒不改正的,他方有权解除合同,由此造成的损失由违约方承担。<>未尽事宜双方协调解决,如有纠纷甲乙双方应尽力协调解决,协调未果在合同签订地进行诉讼或仲裁。<>本合同一式2份,双方签名盖章生效。本合同甲乙双方各执1份,具有同等法律效力,甲乙双方应严格遵守执行。需方单位名称:供方单位名称:单位地址:单位地址:需方代表签名:法定代理人:签订日期:年月日有关采购专题廉洁心得体会范本二合同编号:_________甲方:_________地址:_________编码:_________电话:_________乙方:_________地址:_________编码:_________电话:_________一交货时间及数量二交货地点:_________三煤炭运输时间:_________四质量要求(以_________为准)1.收到基低位发热值:_________2.挥发份:_________3.全水份:_________4.含硫量:_________5.焦渣特性:_________6.灰份:_________7.粒度:_________五价格及金额六煤炭检验1.煤炭检验数据以_________为准。2.煤炭到货后,须先经甲方中心化验室到乙方存货点(或车内)取样化验。如达到第四条质量要求,甲方通知乙方进煤_吨进行试烧。如煤炭适合甲方炉型则继续履行合同。如不适合甲方炉型则中止该批合同,乙方损失自负。3.乙方批量供煤过程(1)汽车运输甲方每_________吨化验一次,连续二次不合格,中止执行合同,责任乙方自负。(2)火车运输到站后甲方负责到火车站取样化验,确定是否接收,运输中每_________吨化验一次,连续二次不合格,中止执行合同,责任乙方自负。4.在取样化验过程中,甲方安排中心化验室、热源部、物资供应部人员参加,乙方安排人员参加,取样完毕后,按要求填写总公司入场煤炭取样会签单。5.在进煤过程中,发现乙方明显掺假作弊,立即终止合同。甲方中心化验室单独取作弊部分化验,并将化验结果作为该批次的结帐依据,由此造成的损失由乙方全部承担。七奖罚措施1.合同签定的同时,乙方应向甲方交纳_________万元的合同保证金(甲方尚欠煤炭款的除外)。2.乙方严格按甲方进煤计划和本合同有关质量要求供货,因供货不及时或未达到本合同有关质量要求给甲方生产造成的一切损失,由乙方承担,所交保证金甲方不再退还(或从尚欠煤炭款中扣除)。八数量计量相关的合同通用版83;办公家具采购标准版标准合同书;水果()采购标准版标准合同书;粮食竞价采购标准版标准合同书;农副产品采购书183;茶叶采购标准版标准合同书;食品采购标准版标准合同书;政府采购合同书183;建材采购标准版标准合同书;木材采购(订货)合同以甲方地中衡称量为准,双方共同监磅。如需外委称重,需有甲乙双方共同监磅,并在过磅单上签字。九付款方式及时间全部接货并验收合格后,乙方按要求出据发票,甲方在十五个工作日内付清货款。十本合同如有变更,双方另立供货合同。十一本合同如发生纠纷由双方协商解决,如协商不成,提交____区人民法院仲裁。十二本合同一式五份,甲方执四份,乙方执一份。...

1、当您付费下载文档后,您只拥有了使用权限,并不意味着购买了版权,文档只能用于自身使用,不得用于其他商业用途(如 [转卖]进行直接盈利或[编辑后售卖]进行间接盈利)。
2、本站所有内容均由合作方或网友上传,本站不对文档的完整性、权威性及其观点立场正确性做任何保证或承诺!文档内容仅供研究参考,付费前请自行鉴别。
3、如文档内容存在违规,或者侵犯商业秘密、侵犯著作权等,请点击“违规举报”。

碎片内容

采购专题廉洁心得体会范本 采购员廉洁自律总结(8篇)

确认删除?