电脑桌面
添加内谋知识网--内谋文库,文书,范文下载到电脑桌面
安装后可以在桌面快捷访问

煤炭中毒心得体会范文 煤矿井下一氧化碳中毒事故心得体会(5篇)

煤炭中毒心得体会范文 煤矿井下一氧化碳中毒事故心得体会(5篇)_第1页
1/13
煤炭中毒心得体会范文 煤矿井下一氧化碳中毒事故心得体会(5篇)_第2页
2/13
煤炭中毒心得体会范文 煤矿井下一氧化碳中毒事故心得体会(5篇)_第3页
3/13
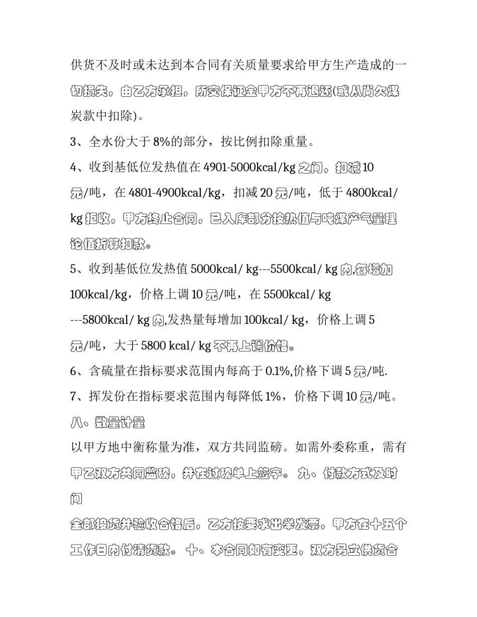
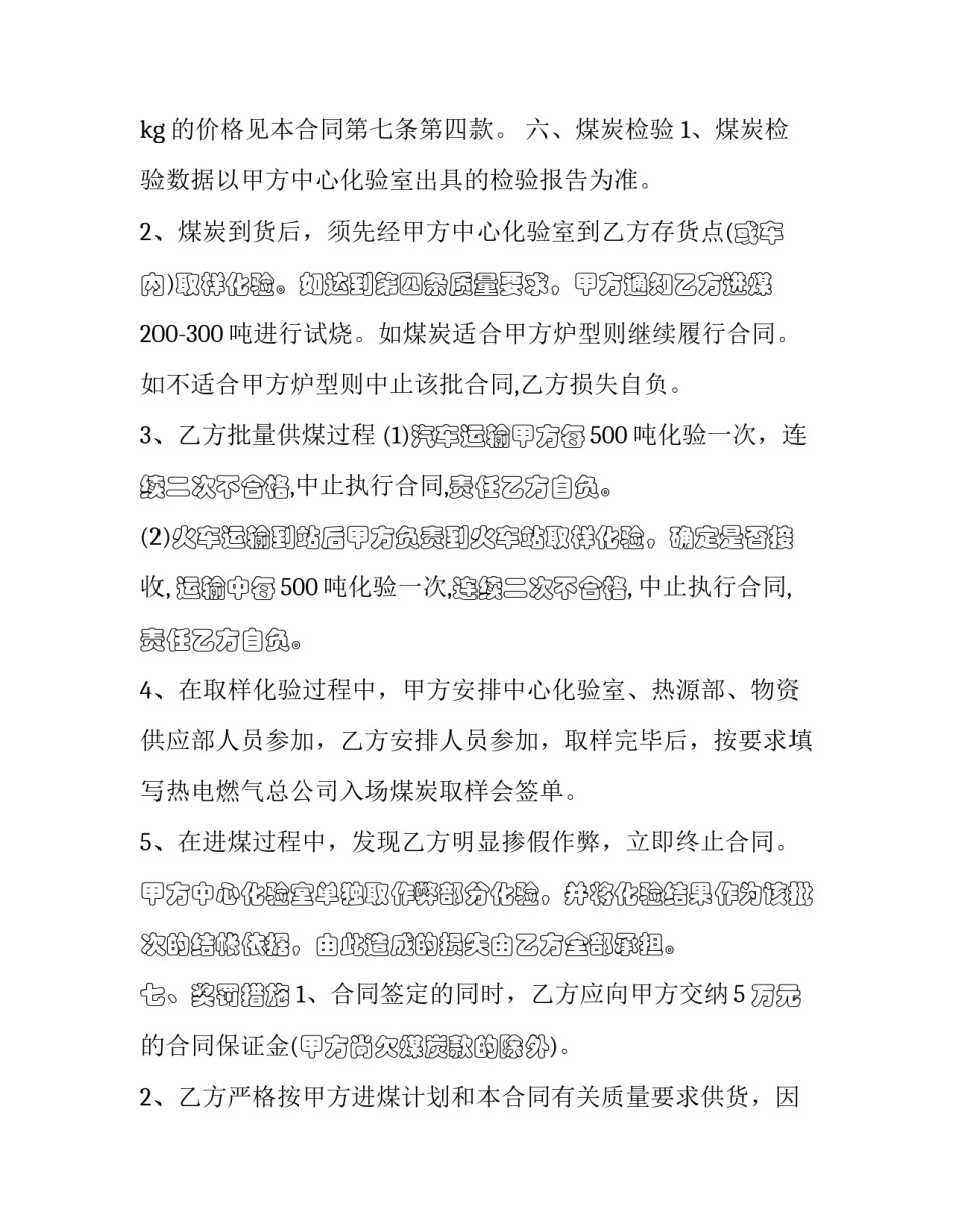
煤炭中毒心得体会范文煤矿井下一氧化碳中毒事故心得体会(5篇)当我们备受启迪时,常常可以将它们写成一篇心得体会,如此就可以提升我们写作能力了。我们如何才能写得一篇优质的心得体会呢?那么下面我就给大家讲一讲心得体会怎么写才比较好,我们一起来看一看吧。有关煤炭中毒心得体会范文一乙方(供方):----------------------------------------------------------------------一、交货时间及数量二、交货地点:甲方货场三、煤炭运输时间:按甲方要求时间运输。四、质量要求(以甲方中心化验室化验数据为准)1、收到基低位发热值:≥5000kcal/kg2、挥发份:3、全水份:4、含硫量:5、焦渣特性:6、灰份:7、粒度:粒度小于3mm占30%以下,大于3mm占70%以上五、价格及金额乙方煤炭达到第四条要求,在5000kcal/kg的基础上,定价为元/吨(按1票结算)。高于5000kcal/kg的价格见本合同第七条第四款。六、煤炭检验1、煤炭检验数据以甲方中心化验室出具的检验报告为准。2、煤炭到货后,须先经甲方中心化验室到乙方存货点(或车内)取样化验。如达到第四条质量要求,甲方通知乙方进煤200-300吨进行试烧。如煤炭适合甲方炉型则继续履行合同。如不适合甲方炉型则中止该批合同,乙方损失自负。3、乙方批量供煤过程(1)汽车运输甲方每500吨化验一次,连续二次不合格,中止执行合同,责任乙方自负。(2)火车运输到站后甲方负责到火车站取样化验,确定是否接收,运输中每500吨化验一次,连续二次不合格,中止执行合同,责任乙方自负。4、在取样化验过程中,甲方安排中心化验室、热源部、物资供应部人员参加,乙方安排人员参加,取样完毕后,按要求填写热电燃气总公司入场煤炭取样会签单。5、在进煤过程中,发现乙方明显掺假作弊,立即终止合同。甲方中心化验室单独取作弊部分化验,并将化验结果作为该批次的结帐依据,由此造成的损失由乙方全部承担。七、奖罚措施1、合同签定的同时,乙方应向甲方交纳5万元的合同保证金(甲方尚欠煤炭款的除外)。2、乙方严格按甲方进煤计划和本合同有关质量要求供货,因供货不及时或未达到本合同有关质量要求给甲方生产造成的一切损失,由乙方承担,所交保证金甲方不再退还(或从尚欠煤炭款中扣除)。3、全水份大于8%的部分,按比例扣除重量。4、收到基低位发热值在4901-5000kcal/kg之间,扣减10元/吨,在4801-4900kcal/kg,扣减20元/吨,低于4800kcal/kg拒收,甲方终止合同,已入库部分按热值与吨煤产气量理论值折算扣款。5、收到基低位发热值5000kcal/kg---5500kcal/kg内,每增加100kcal/kg,价格上调10元/吨,在5500kcal/kg---5800kcal/kg内,发热量每增加100kcal/kg,价格上调5元/吨,大于5800kcal/kg不再上调价格。6、含硫量在指标要求范围内每高于0.1%,价格下调5元/吨.7、挥发份在指标要求范围内每降低1%,价格下调10元/吨。八、数量计量以甲方地中衡称量为准,双方共同监磅。如需外委称重,需有甲乙双方共同监磅,并在过磅单上签字。九、付款方式及时间全部接货并验收合格后,乙方按要求出举发票,甲方在十五个工作日内付清货款。十、本合同如有变更,双方另立供货合同。十一、本合同如发生纠纷由双方协商解决,如协商不成,提交黄岛区人民法院仲裁。十二、本合同一式五份,甲方执四份,乙方执一份。甲方:(盖章)乙方:(盖章)法定代表人或委托代理人:法定代表人或委托代理人:开户行及帐号:开户行及帐号:年月日有关煤炭中毒心得体会范文二甲方:乙方:经甲乙双方平等自愿协商,就乙方汽车短途拉运甲方承运的煤炭等货物事宜达成一致。订立本协议。一、承包经营事项甲方将乙方的车辆组成车队短途拉运甲方所承包运输的煤炭等货物。二、承包经营期限承包经营期限为一年,即从20xx年元月1日至20xx年12月31日三、承包经营方式1、甲方提供货物运输的货源,由乙方运输至甲方或货主指定的地点。2、甲方与货主办理拉运手续和运费清结。3、乙方必须在甲方通知的期限内完成甲方安排或随时指定的运输业务。4、承包经营期间,乙方承担货物运输过程中所产生的燃油、路桥通行费用、车辆维修保养费用、司机工资、保险等费用等,食宿自理。5、乙方以自有车辆做为运输工具,车号,车架号,...

1、当您付费下载文档后,您只拥有了使用权限,并不意味着购买了版权,文档只能用于自身使用,不得用于其他商业用途(如 [转卖]进行直接盈利或[编辑后售卖]进行间接盈利)。
2、本站所有内容均由合作方或网友上传,本站不对文档的完整性、权威性及其观点立场正确性做任何保证或承诺!文档内容仅供研究参考,付费前请自行鉴别。
3、如文档内容存在违规,或者侵犯商业秘密、侵犯著作权等,请点击“违规举报”。

碎片内容

煤炭中毒心得体会范文 煤矿井下一氧化碳中毒事故心得体会(5篇)

确认删除?