电脑桌面
添加内谋知识网--内谋文库,文书,范文下载到电脑桌面
安装后可以在桌面快捷访问

全包装修合同模版

全包装修合同模版_第1页
1/2
全包装修合同模版_第2页
2/2
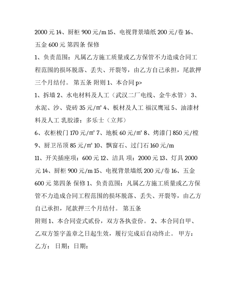
全包装修合同模版甲方:乙方:身份证号码:依据我国《合同法》及国家和当地政府的相关规定双方协商致,签订本合同,望双方共同遵守。第一条工程概况1、工程地点:2、房屋规格:室厨3、委托方式:4、开工日期:年日5、竣工日期:年日6、竣工总价:元,金额大写元。第二条付款方式1、水、电工程完工并隐蔽工程验收合格后,甲方付给乙方2、泥、木工程完工并验收合格后,甲方付乙方元整,即人民币(大写)元整。3、油漆完工后,甲方付乙方元整。4、工程竣工验收合格,甲方付给乙方尾款写)元整。第三条施工内容乙方负责内容如下:1、拆墙2、水电材料及人工(武汉二厂电线、金牛水管)3、水泥、沙、瓷砖35元/㎡4、板材及人工福汉鹰冠5、油漆材料及人工乳胶漆:多乐士(立邦)6、衣柜梭门170元/㎡7、地板60元/㎡8、烤漆门850元/樘9、厨卫吊顶85元/㎡10、飘窗石、过门石160元/m11、开关插座项:600元12、洁具项:2000元13、灯具2000元14、厨柜900元/m15、电视背景墙纸200元/卷16、五金600元第四条保修1、负责范围:凡属乙方施工质量或乙方保管不力造成合同工程范围的损坏脱落、丢失、开裂等,由乙方自己承担,尾款押三个月结付。第五条附则1、本合同p>1、拆墙2、水电材料及人工(武汉二厂电线、金牛水管)3、水泥、沙、瓷砖35元/㎡4、板材及人工福汉鹰冠5、油漆材料及人工乳胶漆:多乐士(立邦)6、衣柜梭门170元/㎡7、地板60元/㎡8、烤漆门850元/樘9、厨卫吊顶85元/㎡10、飘窗石、过门石160元/m11、开关插座项:600元12、洁具项:2000元13、灯具2000元14、厨柜900元/m15、电视背景墙纸200元/卷16、五金600元第四条保修1、负责范围:凡属乙方施工质量或乙方保管不力造成合同工程范围的损坏脱落、丢失、开裂等,由乙方自己承担,尾款押三个月结付。第五条附则1、本合同壹式贰份,双方各执壹份。2、本合同自甲、乙双方签字盖章之日起生效,履行完成后自动终止。甲方:乙方:日期:日期:

1、当您付费下载文档后,您只拥有了使用权限,并不意味着购买了版权,文档只能用于自身使用,不得用于其他商业用途(如 [转卖]进行直接盈利或[编辑后售卖]进行间接盈利)。
2、本站所有内容均由合作方或网友上传,本站不对文档的完整性、权威性及其观点立场正确性做任何保证或承诺!文档内容仅供研究参考,付费前请自行鉴别。
3、如文档内容存在违规,或者侵犯商业秘密、侵犯著作权等,请点击“违规举报”。

碎片内容

全包装修合同模版

确认删除?