电脑桌面
添加内谋知识网--内谋文库,文书,范文下载到电脑桌面
安装后可以在桌面快捷访问

作息时间通知范文怎么写

作息时间通知范文怎么写_第1页
1/4
作息时间通知范文怎么写_第2页
2/4
作息时间通知范文怎么写_第3页
3/4
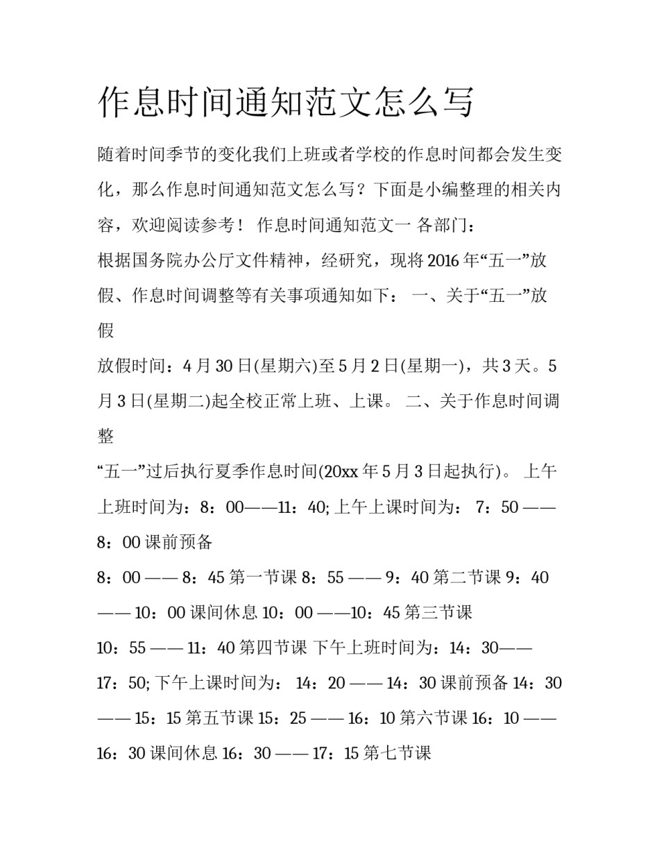
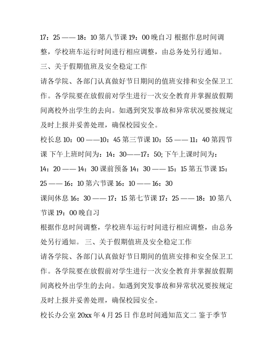
作息时间通知范文怎么写随着时间季节的变化我们上班或者学校的作息时间都会发生变化,那么作息时间通知范文怎么写?下面是小编整理的相关内容,欢迎阅读参考!作息时间通知范文一各部门:根据国务院办公厅文件精神,经研究,现将2016年“五一”放假、作息时间调整等有关事项通知如下:一、关于“五一”放假放假时间:4月30日(星期六)至5月2日(星期一),共3天。5月3日(星期二)起全校正常上班、上课。二、关于作息时间调整“五一”过后执行夏季作息时间(20xx年5月3日起执行)。上午上班时间为:8:00——11:40;上午上课时间为:7:50——8:00课前预备8:00——8:45第一节课8:55——9:40第二节课9:40——10:00课间休息10:00——10:45第三节课10:55——11:40第四节课下午上班时间为:14:30——17:50;下午上课时间为:14:20——14:30课前预备14:30——15:15第五节课15:25——16:10第六节课16:10——16:30课间休息16:30——17:15第七节课17:25——18:10第八节课19:00晚自习根据作息时间调整,学校班车运行时间进行相应调整,由总务处另行通知。三、关于假期值班及安全稳定工作请各学院、各部门认真做好节日期间的值班安排和安全保卫工作。各学院要在放假前对学生进行一次安全教育并掌握放假期间离校外出学生的去向。如遇到突发事故和异常状况要按规定及时上报并妥善处理,确保校园安全。校长息10:00——10:45第三节课10:55——11:40第四节课下午上班时间为:14:30——17:50;下午上课时间为:14:20——14:30课前预备14:30——15:15第五节课15:25——16:10第六节课16:10——16:30课间休息16:30——17:15第七节课17:25——18:10第八节课19:00晚自习根据作息时间调整,学校班车运行时间进行相应调整,由总务处另行通知。三、关于假期值班及安全稳定工作请各学院、各部门认真做好节日期间的值班安排和安全保卫工作。各学院要在放假前对学生进行一次安全教育并掌握放假期间离校外出学生的去向。如遇到突发事故和异常状况要按规定及时上报并妥善处理,确保校园安全。校长办公室20xx年4月25日作息时间通知范文二鉴于季节变化,经公司研究决定,调整本公司作息时间,本篇文章来自资料管理下载。现将具体事宜通知如下:一、自201xx月x日起,上下班时间调整为:办公室及后勤:上午:08:00—12:00下午:13:30—17:30生产车间:上午:07:30—12:00下午:13:30—17:30二、各部门员工要高度重视,接此通知后要认真解决作息时间调整后的具体问题,本篇文章来自资料管理下载。并加强考勤、值班、值日等管理工作,确保各项工作正常有序开展。特此通知。201x年x月x日作息时间通知范文三各部门:为了推进学校分段多元人才培养模式改革,促进育人工作由课内向课外延伸,进一步提高人才培养质量,经讨论决定,调整学校作息时间,具体事项如下:1.取消夏令时和冬令时,全校所有教学区执行统一的作息时间表;2.每节课教学时间从45分钟调整为40分钟;3.新的作息时间方案自20xx年9月9日起正式实施,试行一个学期。4.教职工上下班时间:上午8:00-11:30;下午13:30-16:30,交通车下班发车时间为16:40。5.调整后学校作息时间表,详见附件。请相关部门、各分院认真执行新的作息时间表,并做好相关管理工作。学院办公室20xx年9月8日

1、当您付费下载文档后,您只拥有了使用权限,并不意味着购买了版权,文档只能用于自身使用,不得用于其他商业用途(如 [转卖]进行直接盈利或[编辑后售卖]进行间接盈利)。
2、本站所有内容均由合作方或网友上传,本站不对文档的完整性、权威性及其观点立场正确性做任何保证或承诺!文档内容仅供研究参考,付费前请自行鉴别。
3、如文档内容存在违规,或者侵犯商业秘密、侵犯著作权等,请点击“违规举报”。

碎片内容

作息时间通知范文怎么写

确认删除?