电脑桌面
添加内谋知识网--内谋文库,文书,范文下载到电脑桌面
安装后可以在桌面快捷访问

2023年红桥区中考一模化学试卷【答案】.pdf

2023年红桥区中考一模化学试卷【答案】.pdf_第1页
1/2
2023年红桥区中考一模化学试卷【答案】.pdf_第2页
2/2
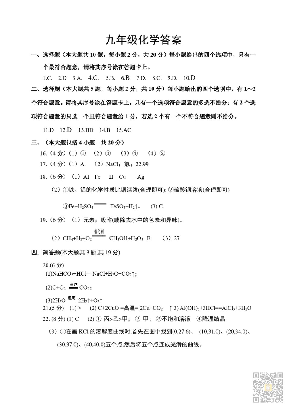
九年级化学答案一、选择题(本大题共10题,每小题2分,共20分)每小题给出的四个选项中,只有一个最符合题意,请将其序号涂在答题卡上。1.C.2.D3.A.4.C.5.B.6.B7.D.8.C.9.D.10.D二、选择题(本大题共5题,每小题2分,共10分)每小题给出的四个选项中,有1~2个符合题意。请将其序号涂在答题卡上。只有一个选项符合题意的多选不给分;有2个选项符合题意的只选一个且符合题意给1分,若选2个有一个不符合题意则不给分。11.D12.D13.BD14.B15.AC三、(本大题包括4小题共20分)16.(4分)(1)①(2)③(3)④(4)②17.(4分)(1)A.(2)NaCl;氯;22.9918.(6分)(1)AlFeHCuAg(2)①铁、铝的化学性质比铜活泼(合理即可);②硫酸铜溶液(合理即可)③Fe+H2SO4FeSO4+H2↑。(3)C.19.(6分)(1)元素;吸附(或除去水中的色素和异味)。(2)CH4+H2+O2CH3OH+H2O;B(3)27四、简答题(本大题共3题,共19分)20.(6分)(1)NaHCO3+HCl==NaCl+H2O+CO2↑;(2)C+O2CO2;(3)2H2O2H2↑+O2↑21.(5分)(1)>(2)C+2CuO=高温=2Cu+CO2↑3)Al(OH)3+3HCl==AlCl3+3H2O22.(8分)(1)C(2)①丙>乙>甲;②甲;③不饱和溶液④降温结晶(3)①在画KCl的溶解度曲线时,首先在图中找到(0,27.6)、(10,31.0)、(20,34.0)、(30,37.0)、(40,40.0)五个点,然后将五个点连成光滑的曲线。②bacd;8.0五、实验题(本大题共2题,共21分)23.(11分)(1)玻璃棒(2)①D,②a③酒精灯,2KClO32KCl+3O2↑。④用水润湿⑤BC⑥CaCO3+2HClCaCl2+H2O+CO2↑;等于24.(10分)(1)Ca(OH)2+CO2CaCO3↓+H2O(2)CuO(3)Ca(OH)2+Na2CO3CaCO3↓+2NaOHCaSO4+Cu(OH)2↓(4)①CaO+H2OCa(OH)2;Ca(OH)2+CuSO4②氢氧化铜受热分解六、计算题(本大题共2题,共10分)25.(3分)(1)锌(2)455(3)14.3%26.(7分)解:设样品中MgCl2的质量为x;NaOH溶液中NaOH的质量为y;生成Mg(OH)2的质量为z。所得溶液中NaCl的质量:234g×10%=23.4g(1分)MgCl2+2NaOHMg(OH)2↓+2NaCl958058117xyz23.4g95∶117=x∶23.4gx=19g(1分)80∶117=y∶23.4gy=16g(1分)58∶117=z∶23.4gz=11.6g(1分)样品中氯化镁的质量分数:19g/20g×100%=95%(1分)所加入氢氧化钠溶液的质量:234g+11.6g-19g=226.6g(1分)所加入氢氧化钠溶液的溶质质量分数:16g/226.6g×100%=7.1%(1分)

1、当您付费下载文档后,您只拥有了使用权限,并不意味着购买了版权,文档只能用于自身使用,不得用于其他商业用途(如 [转卖]进行直接盈利或[编辑后售卖]进行间接盈利)。
2、本站所有内容均由合作方或网友上传,本站不对文档的完整性、权威性及其观点立场正确性做任何保证或承诺!文档内容仅供研究参考,付费前请自行鉴别。
3、如文档内容存在违规,或者侵犯商业秘密、侵犯著作权等,请点击“违规举报”。

碎片内容

2023年红桥区中考一模化学试卷【答案】.pdf

确认删除?