电脑桌面
添加内谋知识网--内谋文库,文书,范文下载到电脑桌面
安装后可以在桌面快捷访问

租房合同证明(3篇)

租房合同证明(3篇)_第1页
1/6
租房合同证明(3篇)_第2页
2/6
租房合同证明(3篇)_第3页
3/6
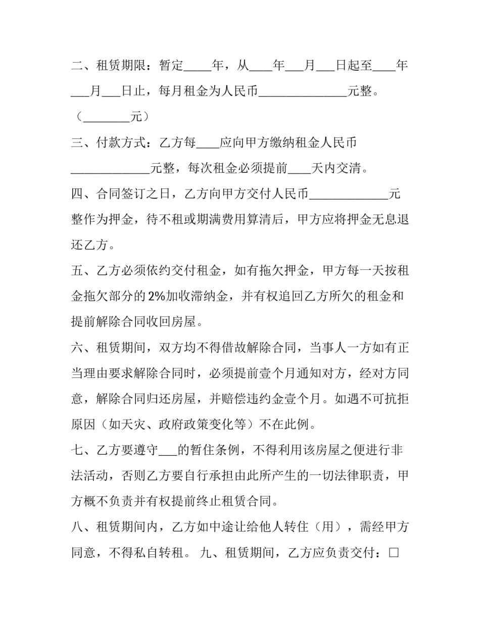
租房合同证明(3篇)随着法治精神地不断发扬,人们愈发重视合同,越来越多的人通过合同来调和民事关系,合同能够促使双方正确行使权力,严格履行义务。那么合同应该怎么制定才合适呢?下面是我给大家整理的合同范本,欢迎大家阅读分享借鉴,希望对大家能够有所帮助。租房合同证明篇一________于________年________月________日与________结婚,________属初婚,婚后未生育领养子女。二人于________年________月________日办理了离婚手续。________于________年________月________日与________结婚,________属再婚,未生育领养过子女。现宫_____已怀孕,现要求办理一胎生育登记单。特此证明。怀孕日期:________年________月________日预产期:________年________月________日胎次:________________证明人:________________单位公章:________________证明时间:________年________月________日租房合同证明篇二甲方(出租方)__________________身份证号码:___________________乙方(承租方)__________________身份证号码:___________________出租之房屋(店面)座落于____市______区_____________________________________.建筑面积______平方米。室内设备包括_______________________________________________________.甲、乙双方就上述房屋(店面)友好协商,达成下列条款,以资共同遵守履行。一、租赁用途为__________________________________________之用,不得擅自另作他____________证明人:________________单位公章:________________证明时间:________年________月________日租房合同证明篇二甲方(出租方)__________________身份证号码:___________________乙方(承租方)__________________身份证号码:___________________出租之房屋(店面)座落于____市______区_____________________________________.建筑面积______平方米。室内设备包括_______________________________________________________.甲、乙双方就上述房屋(店面)友好协商,达成下列条款,以资共同遵守履行。一、租赁用途为__________________________________________之用,不得擅自另作他用。二、租赁期限:暂定______年,从_____年____月____日起至_____年____月____日止,每月租金为人民币___________________元整。(__________元)三、付款方式:乙方每_____应向甲方缴纳租金人民币_________________元整,每次租金必须提前_____天内交清。四、合同签订之日,乙方向甲方交付人民币_________________元整作为押金,待不租或期满费用算清后,甲方应将押金无息退还乙方。五、乙方必须依约交付租金,如有拖欠押金,甲方每一天按租金拖欠部分的2%加收滞纳金,并有权追回乙方所欠的租金和提前解除合同收回房屋。六、租赁期间,双方均不得借故解除合同,当事人一方如有正当理由要求解除合同时,必须提前壹个月通知对方,经对方同意,解除合同归还房屋,并赔偿违约金壹个月。如遇不可抗拒原因(如天灾、政府政策变化等)不在此例。七、乙方要遵守____的暂住条例,不得利用该房屋之便进行非法活动,否则乙方要自行承担由此所产生的一切法律职责,甲方概不负责并有权提前终止租赁合同。八、租赁期间内,乙方如中途让给他人转住(用),需经甲方同意,不得私自转租。九、租赁期间,乙方应负责交付:□水、电费□电话费□卫生费□管理服务费。十、租赁期间,乙方应爱惜室内一切设备,如因故意或过失造成租用房屋及其配套设施损坏,应负责恢复房屋及其配套设施原状,无法恢复的应酌情赔偿。十一、租赁期满,乙方应按时将房屋归还甲方,如乙方需续租,须提前半个月与甲方协商,在同等条件下,乙方有优先承租权。租赁期满后,乙方退出时,若有家具杂物等布置不搬者,甲方将视其为废弃物,任由甲方处理,乙方不得有异议。十二、合同签订之日的电表底数为______,水表底数为______,煤气表底数为______.十三、本合同若有未尽事宜,由甲、乙双方协商解决,另拟定补充协议。本合同自签订之日起生效,本合同壹式叁份,甲、乙双方各持一份,送工商壹份,叁份都具有同等法律效力。附加:____________________...

1、当您付费下载文档后,您只拥有了使用权限,并不意味着购买了版权,文档只能用于自身使用,不得用于其他商业用途(如 [转卖]进行直接盈利或[编辑后售卖]进行间接盈利)。
2、本站所有内容均由合作方或网友上传,本站不对文档的完整性、权威性及其观点立场正确性做任何保证或承诺!文档内容仅供研究参考,付费前请自行鉴别。
3、如文档内容存在违规,或者侵犯商业秘密、侵犯著作权等,请点击“违规举报”。

碎片内容

租房合同证明(3篇)

确认删除?