电脑桌面
添加内谋知识网--内谋文库,文书,范文下载到电脑桌面
安装后可以在桌面快捷访问

保洁合同免费 保洁合同电子版免费(九篇)

保洁合同免费 保洁合同电子版免费(九篇)_第1页
1/25
保洁合同免费 保洁合同电子版免费(九篇)_第2页
2/25
保洁合同免费 保洁合同电子版免费(九篇)_第3页
3/25
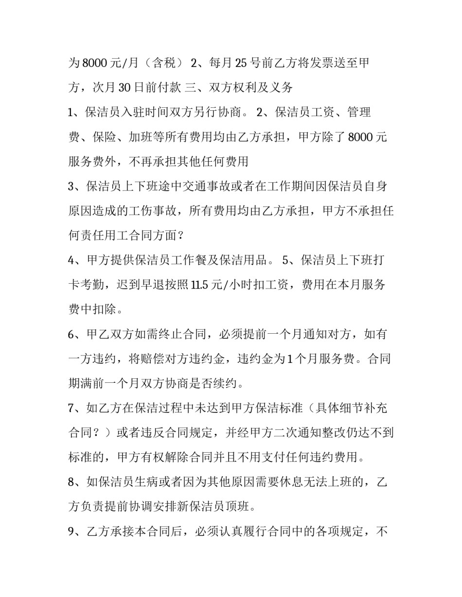
保洁合同免费保洁合同电子版免费(九篇)现今社会公众的法律意识不断增强,越来越多事情需要用到合同,合同协调着人与人,人与事之间的关系。相信很多朋友都对拟合同感到非常苦恼吧。以下是我为大家搜集的合同范文,仅供参考,一起来看看吧保洁合同免费保洁合同电子版免费篇一乙方:上海(昆山)元文保洁有限公司为使保洁工作进一步规范化,标准化,保证甲方环境的整洁,经甲、乙双方协商,本着公平、公正的原则,特拟定如下条款:一、项目1、项目名称:昆山普顺商业带扣有限公司日常保洁托管2、项目地址:昆山陆家丰夏路26号3、保洁内容及保洁标准:详见附件4、人员数量:3名5、人员工作时间安排如下:(1)周一到周五,7:30~16:00(2人);10:30~19:00(1人)(2)周六、周日,7:30~16:00(1人);10:30~19:00(1人);1人轮休(3)保洁员每天中午、晚上各有半小时吃饭、休息时间二、保洁服务费1、服务费为8000元/月(含税)2、每月25号前乙方将发票送至甲方,次月30日前付款三、双方权利及义务1、保洁员入驻时间双方另行协商。2、保洁员工资、管理费、保险、加班等所有费用均由乙方承担,甲方除了8000元服务费外,不再承担其他任何费用3、保洁员上下班途中交通事故或者在工作期间因保洁员自身原因造成的工伤事故,所有费用均由乙方承担,甲方不承担任何责任用工合同方面?4、甲方提供保洁员工作餐及保洁用品。5、保洁员上下班打卡考勤,迟到早退按照11.5元/小时扣工资,费用在本月服务费中扣除。6、甲乙双方如需终止合同,必须提前一个月通知对方,如有一方违约,将赔偿对方违约金,违约金为1个月服务费。合同期满前一个月双方协商是否续约。7、如乙方在保洁过程中未达到甲方保洁标准(具体细节补充合同?)或者违反合同规定,并经甲方二次通知整改仍达不到标准的,甲方有权解除合同并且不用支付任何违约费用。8、如保洁员生病或饭、休息时间二、保洁服务费1、服务费为8000元/月(含税)2、每月25号前乙方将发票送至甲方,次月30日前付款三、双方权利及义务1、保洁员入驻时间双方另行协商。2、保洁员工资、管理费、保险、加班等所有费用均由乙方承担,甲方除了8000元服务费外,不再承担其他任何费用3、保洁员上下班途中交通事故或者在工作期间因保洁员自身原因造成的工伤事故,所有费用均由乙方承担,甲方不承担任何责任用工合同方面?4、甲方提供保洁员工作餐及保洁用品。5、保洁员上下班打卡考勤,迟到早退按照11.5元/小时扣工资,费用在本月服务费中扣除。6、甲乙双方如需终止合同,必须提前一个月通知对方,如有一方违约,将赔偿对方违约金,违约金为1个月服务费。合同期满前一个月双方协商是否续约。7、如乙方在保洁过程中未达到甲方保洁标准(具体细节补充合同?)或者违反合同规定,并经甲方二次通知整改仍达不到标准的,甲方有权解除合同并且不用支付任何违约费用。8、如保洁员生病或者因为其他原因需要休息无法上班的,乙方负责提前协调安排新保洁员顶班。9、乙方承接本合同后,必须认真履行合同中的各项规定,不得转租或出让,如违反规定以及合同有关规定条款内容,甲方将按合同要求做出相应的处罚。如乙方擅自转让承包权,甲方有权中止合同,所造成的损失完全有乙方承担。10、甲方有权定期对乙方承包期间的工作进行监督管理,乙方工作必须在不损害甲方基础设施的基础上进行。乙方应遵守甲方的管理规章制度。11、承包期间,甲方有义务协助乙方做好相关协调工作。12、如因保洁员盗窃或者因保洁员自身疏忽造成甲方财产损失的,一切损失由乙方负责赔偿,赔偿标准以双方协商金额或者警方认定数额为准。13、乙方为保洁员提供工作服,保证服装整洁、美观,统一佩戴工作牌,入场前需到甲方负责人员处报到填写相关入厂材料,并提供昆山市中医院、昆山第一人民医院或者陆家人民医院出具的近1个月体检证明。14、保洁员上下班需配合保安检查包裹,领用清洁用品需签字。四、争议的解决本协议双方就本协议的效力、内容、解释、履行或其他任何方面发生争议。应当协商解决,协商不成可向昆山人民法院起诉。合同未尽事宜,双方可协商做出补充协议。甲方签章:乙方签章:日期:日期:附件:保...

1、当您付费下载文档后,您只拥有了使用权限,并不意味着购买了版权,文档只能用于自身使用,不得用于其他商业用途(如 [转卖]进行直接盈利或[编辑后售卖]进行间接盈利)。
2、本站所有内容均由合作方或网友上传,本站不对文档的完整性、权威性及其观点立场正确性做任何保证或承诺!文档内容仅供研究参考,付费前请自行鉴别。
3、如文档内容存在违规,或者侵犯商业秘密、侵犯著作权等,请点击“违规举报”。

碎片内容

保洁合同免费 保洁合同电子版免费(九篇)

确认删除?