电脑桌面
添加内谋知识网--内谋文库,文书,范文下载到电脑桌面
安装后可以在桌面快捷访问

范文公证是谁范本 公证书范本(四篇)

范文公证是谁范本 公证书范本(四篇)_第1页
1/16
范文公证是谁范本 公证书范本(四篇)_第2页
2/16
范文公证是谁范本 公证书范本(四篇)_第3页
3/16
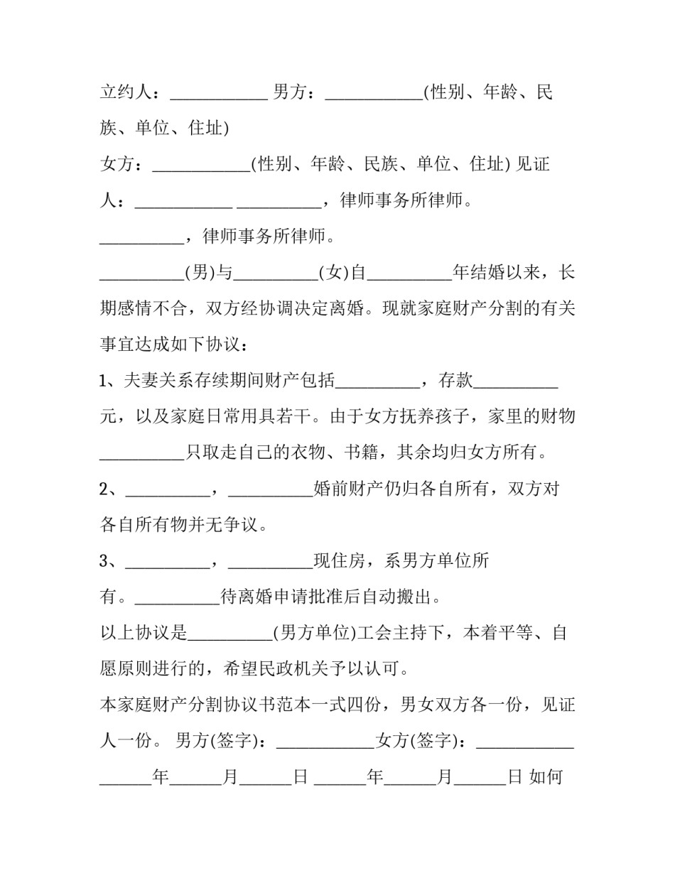
范文公证是谁范本公证书范本(四篇)无论是身处学校还是步入社会,大家都尝试过写作吧,借助写作也可以提高我们的语言组织能力。范文书写有哪些要求呢?我们怎样才能写好一篇范文呢?下面是小编为大家收集的优秀范文,供大家参考借鉴,希望可以帮助到有需要的朋友。如何写范文公证是谁范本一兹有我乡_______同学,_______年考入贵校学习。由于______________________________________希望学校能为其提供_____________,帮助其顺利完成学业。经办人签字(单位盖章):年月日北京贫困证明范文篇三:贫困证明贵校学其家长属本地居民,家庭基本情况如下:一、家庭人口人,家庭年收入约元;二、主要收入来源:(填写)三、目前家庭主要困难:□收入来源单一□劳动力较少□医疗支出较大□其它(填写)确属贫困家庭。特此证明。乡、镇(含)或街道以上民政部门盖章年月日盖章单位联系电话如何写范文公证是谁范本二户口夫妻财产分割协议范文立约人:_______________男方:_______________(性别、年龄、民族、单位、住址)女方:_______________(性别、年龄、民族、单位、住址)见证人:____________________________,律师事务所律师。_____________,律师事务所律师。_____________(男)与_____________(女)自_____________年结婚以来,长期感情不合,双方经协调决定离婚。现就家庭财产分割的有关事宜达成如下协议:1、夫妻关系存续期间财产包括_____________,存款_____________元,以及家庭日常用具若干。由于女方抚养孩子,家里的财物_____________只取走自己的衣物、书籍,其余均归女方所有。2、_____________,_____________婚前财产仍归各自所有,双方对各自所有物并无争议。3、_____________,_____________现住房,系男方单位所有。_____________待离婚申请批准后自动搬出。以上协议是_____________(男方单位)工会主持下,本着平等、自愿原则进行的,希望民政机关予以认可。本家庭财产分割协议书范本一式四份,男女双方各一份,见证人一份。男方(签字):_______________女方(签字):_______________________年________月________日________年________月________日如何写范文公证是谁范本三1.本合同为示范文本,各方当事人签订本合同前,应当仔细阅读合同条款和二手房购房指引的内容。2.本合同文本由“深圳市二手房网上交易系统”生成,合同各方经协商,可对本合同的内容作修改、补充,修改、补充的内容应当符合法律、法规的规定。3.买方在签订本合同前,应当对本合同所涉房地产进行实地考察,对房地产周围的环境、交通、学校及附着于该房地产之上的学位、户口等情况进行充分了解。卖方有义务如实提供包括产权状况、租赁情况、户口等有可能影响交易的真实信息。4.为保证交易资金安全,建议买卖双方通过银行第三方托管方式进行资金监管,并以协议方式明确约定资金监管帐户及资金交付条件等相关事宜。5.买卖双方在委托他人办理房地产赎楼、过户过程中,应当仔细阅读所签署的公证委托书内容。对外所授权限,应当在可控范围。在办理房地产转移登记手续时,应当亲自到场,避免出现交易风险。6.政府仅规定了房地产居间方佣金收取标准的上限,在房地产交易中,居间方不得超过规定标准收取佣金。7.买方、卖方、居间方在本合同签订时应同时在场,以确保各方所执合同的同一性、有效性与真实性。8.居间方应当具有主管部门核发的备案证书和营业执照。买卖双方可通过网站“信用公示”查询房地产经纪机构及房地产经纪人员的相关资料。当事人基本信息:________________卖方:___________姓名:__________国籍/地区:___身份证/护照号码:_____________________联系电话:______通讯地址:_____编码:______所占份额:_____公司或机构名称:_营业执照号码:__所占份额:_____通讯地址:________编码:_____法定代表人:____联系电话:_____身份证/护照号码:_____________________代理人:________联系电话:_____身份证/护照号码:_____________________通讯地址:______编码:_____共有权人:_______姓名:__________国籍/地区:___身份证/护照号码:_____________________通讯地址:______编码:_____联系电话:...

1、当您付费下载文档后,您只拥有了使用权限,并不意味着购买了版权,文档只能用于自身使用,不得用于其他商业用途(如 [转卖]进行直接盈利或[编辑后售卖]进行间接盈利)。
2、本站所有内容均由合作方或网友上传,本站不对文档的完整性、权威性及其观点立场正确性做任何保证或承诺!文档内容仅供研究参考,付费前请自行鉴别。
3、如文档内容存在违规,或者侵犯商业秘密、侵犯著作权等,请点击“违规举报”。

碎片内容

范文公证是谁范本 公证书范本(四篇)

确认删除?