电脑桌面
添加内谋知识网--内谋文库,文书,范文下载到电脑桌面
安装后可以在桌面快捷访问

市政计量心得体会精选 分享心得市政公司测量员(四篇)

市政计量心得体会精选 分享心得市政公司测量员(四篇)_第1页
1/10
市政计量心得体会精选 分享心得市政公司测量员(四篇)_第2页
2/10
市政计量心得体会精选 分享心得市政公司测量员(四篇)_第3页
3/10
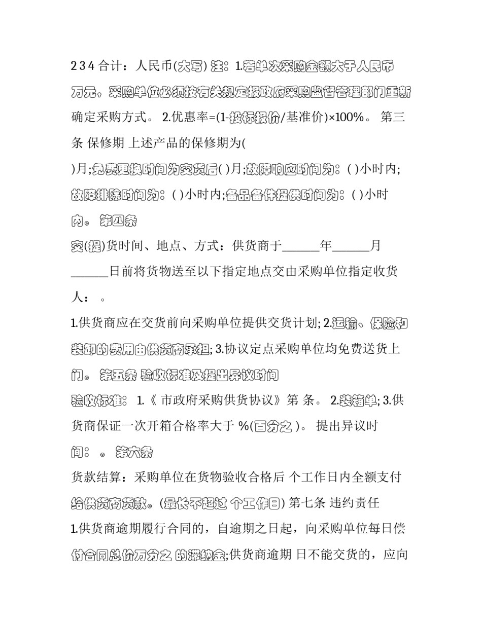
市政计量心得体会精选分享心得市政公司测量员(四篇)我们得到了一些心得体会以后,应该马上记录下来,写一篇心得体会,这样能够给人努力向前的动力。我们如何才能写得一篇优质的心得体会呢?以下我给大家整理了一些优质的心得体会范文,希望对大家能够有所帮助。对于市政计量心得体会精选一采购单位:审核情况:(章)审核人:审核时间:________年________月________日为了保护供需各方合法权益,根据《中华人民共和国政府采购法》、《中华人民共和国民法典》等相关法律法规的规定并严格遵循(项目名称:)(招标编号:)招标文件、“市政府采购供货协议”中的相关规定,签订本合同,并共同遵守。第一条合同采购的产品所需资金来源构成为:预算内();预算外();自筹()。付款方式为:会计核算中心支付()。以上按实际情况打“√”确认,涂改无效。第二条空调品牌、型号、规格和主要配置、单价、数量、金额序号空调品牌型号规格数量基准价优惠率协议供货价格小计1234合计:人民币(大写)注:1.若单次采购金额大于人民币万元,采购单位必须按有关规定报政府采购监督管理部门重新确定采购方式。2.优惠率=(1-投标报价/基准价)×100%。第三条保修期上述产品的保修期为()月;免费更换时间为交货后()月;故障响应时间为:()小时内;故障排除时间为:()小时内;备品备件提供时间为:()小时内。第四条交(提)货时间、地点、方式:供货商于________年________月________日前将货物送至以下指定地点交由采购单位指定收货人:。1.供货商应在交货前向采购单位提供交货计划;2.运输、保险和装卸的费用由供货商承担;3.协议定点采购单位均免费送货上门。第五条验收标准及提出异议时间验收标准:1.《市政府采购供货协议》第条。2.装箱单;3.供货商保证一次开箱合格率大于%(百分之)。提出异议时间:。第六条货款结算:采购单位在货物验收合格后个工作日内全额支付给供货商货款。(最长不超过个工作日)第七条违约责任1.供货商逾期履行合同的,自逾期之日起,向采购单位每日偿付合同总价万分之的滞纳金;供货商逾期日不能交货的,应向采购单位支付合同总价百分之的违约金,并且不再退还履约保证金。2.采购单位逾期支付货款的,自逾期之日起,向供货商每日偿付合同总价万分之的滞纳金;采购单位无正当理由拒付货款的,应向供货商偿付合同总价百分之的违约金。3、供货商在协议供货有效期内违反本合同有关质量保证及售后服务的,将予以没收履约保证金,损失赔偿不足部分,按本合同第八条处理;在协议供货有效期外发生质量问题的,按本合同第八条处理。第八条因合同执行而产生问题的解决方式:(可多选)(1)双方协商解决();(2)向供货商指定协调人反映();(3)向采购中心反映();(4)向政府采购管理部门投诉();(5)提请仲裁委员会仲裁()或者向人民法院提起诉讼()。第九条其他约定事项(1)采购单位凭“市政府采购协议供货通知和验收结算单”与供货商签订本合同,“供货结算单”应作为合同的附件。合同中采购产品的品牌、型号、数量等应与“供货结算单”上所限定的相一致。(2)市政府采购中心空调政府采购协议供货项目(采购编号:)招标文件以及投标文件、询标纪要、“市政府采购供货协议”、“市政府采购协议供货承诺书”是本合同不可分割的组成部分,本合同未尽事宜从其规定。(3)本合同一式联,供货商、采购单位、招投标中心各联,由供货商每月在结算时统一向县招投标中心汇总上报。(4)本合同需经县招投标中心审核并加盖专用章后方为有效。(5)本合同经供货商和采购单位签字、盖章后生效。合同内容如遇国家法律、法规及政策另有规定的,从其规定。采购单位(签章):地址:电话:开户银行:账号:合同签订日期:________年________月________日合同签订地点:供货商(签章):地址:电话:开户银行:账号:合同签订日期:________年________月________日合同签订地点:县招投标中心(盖章)附件:供货结算单对于市政计量心得体会精选二时间:20xx年8月25日13:50地点:现场会议室参加人员建设单位:北京首开天成房地产开发有限公司张建平施工单位:北京城建五市政工程有限公司彭明生、杨威、李鹏监理单位:北京北辰工程建设监理有限公司白继友、姚武、...

1、当您付费下载文档后,您只拥有了使用权限,并不意味着购买了版权,文档只能用于自身使用,不得用于其他商业用途(如 [转卖]进行直接盈利或[编辑后售卖]进行间接盈利)。
2、本站所有内容均由合作方或网友上传,本站不对文档的完整性、权威性及其观点立场正确性做任何保证或承诺!文档内容仅供研究参考,付费前请自行鉴别。
3、如文档内容存在违规,或者侵犯商业秘密、侵犯著作权等,请点击“违规举报”。

碎片内容

市政计量心得体会精选 分享心得市政公司测量员(四篇)

确认删除?