电脑桌面
添加内谋知识网--内谋文库,文书,范文下载到电脑桌面
安装后可以在桌面快捷访问

购买消防工具心得体会报告 消防灭火器心得体会(4篇)

购买消防工具心得体会报告 消防灭火器心得体会(4篇)_第1页
1/9
购买消防工具心得体会报告 消防灭火器心得体会(4篇)_第2页
2/9
购买消防工具心得体会报告 消防灭火器心得体会(4篇)_第3页
3/9
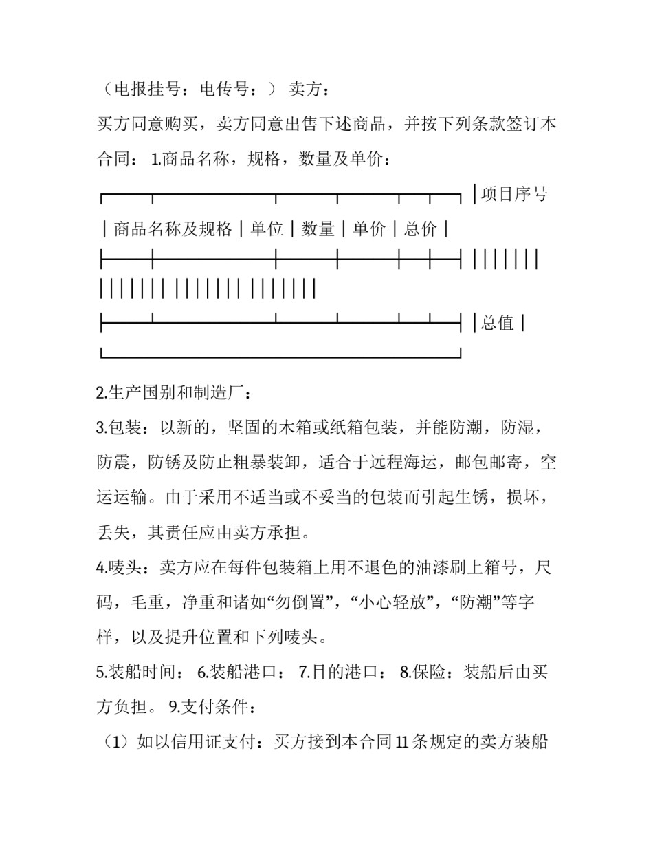
购买消防工具心得体会报告消防灭火器心得体会(4篇)心得体会是指一种读书、实践后所写的感受性文字。大家想知道怎么样才能写得一篇好的心得体会吗?下面小编给大家带来关于学习心得体会范文,希望会对大家的工作与学习有所帮助。2022购买消防工具心得体会报告一一、材料名称、种类、规格、单价(不含税)以上产品价格如随市场价格行情调整,双方可另行签订补充协议重新规定或在甲方开据给乙方的材料单中予以规定。结算日寸价格以补充协议或收料单中的新价格为准。二、供货方式甲方在合同约定的工地建筑期限内,只可购买乙方在此合同中约定的材料,不得向其他货商购买。否则,甲方承担违约责任。三、质量标准乙方保证所供应的建筑材料符合标准,其质量由甲方材料验收员收货时当面检验为准。四、材料供应、验收1、为保证工程进度、满足施工需求,乙方按甲方提供材料的品种、数量,在指定时间运送到甲方指定地点。2、乙方的材料到达甲方指定地点后,由甲方安排专职材料验收员按时、按合同规格、标准收料,当面清点,验收后并开据收料单,甲乙双方即完成交货。五、付款方式__________________________________________________________________________________________________________________________________六、合同的生效、变更和解除1、本合同由甲乙双方签字盖章后即生效。2、合同生效之日起,合同双方应认真遵守,不得随意变更或解除合同条款。七、违约责任合同双方自合同签订之日起应认真履行合同条款,不得违反合同规定。否则,违约方向对方支付?元作为违约补偿。八、其他事宜1、与本合同相关的一切文书与本合同具有同等效力;合同中的签字与打印的合同文字具有同等效力。2、本合同一式二份,甲乙双方各执二份,双方签字盖章后生效,款清后自动失效。3、合同中未尽事宜将由甲乙双方共同协商解决,双方签订的任何补充协议与本合同具有同等效力。甲方:乙方:法定代表人:法定代表人:代理人:?代理人:联系电话:联系电话:年?月?日年?月?日2022购买消防工具心得体会报告二合同号:签字日期:买方:中国公司中国,(电报挂号:电传号:)卖方:买方同意购买,卖方同意出售下述商品,并按下列条款签订本合同:1.商品名称,规格,数量及单价:┌────┬───────────┬─────┬─────┬──┬──┐│项目序号│商品名称及规格│单位│数量│单价│总价│├────┼───────────┼─────┼─────┼──┼──┤││││││││││││││││││││││││││││├────┴───────────┴─────┴─────┴──┴──┤│总值│└──────────────────────────────────┘2.生产国别和制造厂:3.包装:以新的,坚固的木箱或纸箱包装,并能防潮,防湿,防震,防锈及防止粗暴装卸,适合于远程海运,邮包邮寄,空运运输。由于采用不适当或不妥当的包装而引起生锈,损坏,丢失,其责任应由卖方承担。4.唛头:卖方应在每件包装箱上用不退色的油漆刷上箱号,尺码,毛重,净重和诸如“勿倒置”,“小心轻放”,“防潮”等字样,以及提升位置和下列唛头。5.装船时间:6.装船港口:7.目的港口:8.保险:装船后由买方负担。9.支付条件:(1)如以信用证支付:买方接到本合同11条规定的卖方装船通知后在交货期15~20天前,由中国银行开立以卖方为受益人,金额为装货总值的不可撤销的信用证。凭开户银行开具的汇票和本合同第10条中所规定的装船单据付款。(2)如以托收方式支付:交货后,卖方经由卖方银行通过中国银行寄送本合同第10条所规定的装船单据向买方收取货款。(3)如以信汇或电汇方式支付:接到本合同第10条所规定的装船单据后于七天内付款.10.付款单据:(1)为了议付货款,卖方应向支付银行呈交下列单据:1)全套清洁无疵,注明“运费到付”,空白抬头,空白背书和通知目的港已“装船”的海运提单。2)发票五份:注明合同号和唛头(一个以上唛头应分别开发票)。3)装箱单五份:注明发货重量及相应发票的编号和日期。4)由制造厂出具的品质和数量证明书两份,如14条第(1)...

1、当您付费下载文档后,您只拥有了使用权限,并不意味着购买了版权,文档只能用于自身使用,不得用于其他商业用途(如 [转卖]进行直接盈利或[编辑后售卖]进行间接盈利)。
2、本站所有内容均由合作方或网友上传,本站不对文档的完整性、权威性及其观点立场正确性做任何保证或承诺!文档内容仅供研究参考,付费前请自行鉴别。
3、如文档内容存在违规,或者侵犯商业秘密、侵犯著作权等,请点击“违规举报”。

碎片内容

购买消防工具心得体会报告 消防灭火器心得体会(4篇)

确认删除?