电脑桌面
添加内谋知识网--内谋文库,文书,范文下载到电脑桌面
安装后可以在桌面快捷访问

2023-2024学年山东省聊城市茌平县物理八下期末质量跟踪监视模拟试题含解析.doc

2023-2024学年山东省聊城市茌平县物理八下期末质量跟踪监视模拟试题含解析.doc_第1页
1/12
2023-2024学年山东省聊城市茌平县物理八下期末质量跟踪监视模拟试题含解析.doc_第2页
2/12
2023-2024学年山东省聊城市茌平县物理八下期末质量跟踪监视模拟试题含解析.doc_第3页
3/12
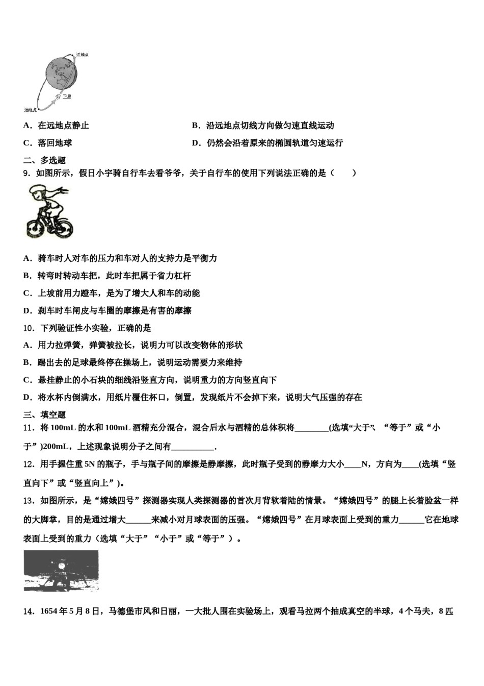
2023-2024学年山东省聊城市茌平县物理八下期末质量跟踪监视模拟试题注意事项铅笔作答;第二部分必须用黑1.考生要认真填写考场号和座位序号。2.试题所有答案必须填涂或书写在答题卡上,在试卷上作答无效。第一部分必须用2B色字迹的签字笔作答。3.考试结束后,考生须将试卷和答题卡放在桌面上,待监考员收回。一、单选题1.初中体育考试前夕,为了获得满意的成绩,同学们每天都在认真的训练。如图所示是同学们在操场上练习立定跳远时的情景,下列说法正确的是A.穿上底部有花纹的鞋子,是为了增大对地面的压强B.人站在水平地面上静止时,人的重力和人对地面的压力是一对平衡力C.起跳时,脚要用力向后蹬地,利用了物体间力的作用是相互的D.落地时,人由于受到惯性作用身体会向前倾2.丽水市区推行公共自行车免费使用政策,不仅给市民的出行带来方便,而且低碳环保,下列有关自行车结构及使用的说法中正确的是()A.增大座垫面积能减小对人的压强B.自行车转弯时受到平衡力的作用C.下坡时自行车速度越来越大是由于惯性越来越大D.把手的花纹是为了增大接触面积,从而增大摩擦力3.玉免二号月球车的车轮做的比较宽大而且表面凹凸不平,是为了A.增大压强,减小摩擦B.增大压强,增大摩擦C.减小压强,减小摩擦D.减小压强,增大摩擦4.如图,主要说明力能改变物体形状的是()A.拉弓B.打排球C.射击D.骑自行车5.如图所示是托里拆利实验装置示意图,能使玻璃管内外水银面高度差发生变化的是A.将玻璃管稍微倾斜一些B.换用较粗的玻璃管来做实验C.外界大气压发生变化D.往水银槽内些水银6.将质量为5N的物体浸没在装满水的溢水杯中,溢出3N的水,则物体受到的浮力是()A.5NB.8NC.2ND.3N7.如图所示,手握饮料罐,饮料罐处于静止状态,下列说法正确的是A.罐受到的重力与手对罐的摩擦力是一对平衡力B.罐受到的重力与手对罐的摩擦力是一对相互作用力C.罐对手的力小于手对罐的力D.手对罐的握力增大时,罐受到的摩擦力也增大8.如图卫星沿椭圆轨道绕地球运行,离地球最近的一点叫近地点,最远的一点叫远地点,它在大气层外运行,假若卫星运动到远地点位置时所有外力消失,那么卫星将会()A.在远地点静止B.沿远地点切线方向做匀速直线运动C.落回地球D.仍然会沿着原来的椭圆轨道匀速运行二、多选题9.如图所示,假日小宇骑自行车去看爷爷,关于自行车的使用下列说法正确的是()A.骑车时人对车的压力和车对人的支持力是平衡力B.转弯时转动车把,此时车把属于省力杠杆C.上坡前用力蹬车,是为了增大人和车的动能D.刹车时车闸皮与车圈的摩擦是有害的摩擦10.下列验证性小实验,正确的是A.用力拉弹簧,弹簧被拉长,说明力可以改变物体的形状B.踢出去的足球最终停在操场上,说明运动需要力来维持C.悬挂静止的小石块的细线沿竖直方向,说明重力的方向竖直向下D.将水杯内倒满水,用纸片覆住杯口,倒置,发现纸片不会掉下来,说明大气压强的存在三、填空题11.将100mL的水和100mL酒精充分混合,混合后水与酒精的总体积将________(选填“大于”、“等于”或“小于”)200mL,上述现象说明分子之间有__________.12.用手握住重5N的瓶子,手与瓶子间的摩擦是静摩擦,此时瓶子受到的静摩力大小____N,方向为____(选填“竖直向下”或“竖直向上”)。13.如图所示,是“嫦娥四号”探测器实现人类探测器的首次月背软着陆的情景。“嫦娥四号”的腿上长着脸盆一样的大脚掌,目的是通过增大______来减小对月球表面的压强。“嫦娥四号”在月球表面上受到的重力______它在地球表面上受到的重力(选填“大于”“小于”或“等于”)。14.1654年5月8日,马德堡市风和日丽,一大批人围在实验场上,观看马拉两个抽成真空的半球,4个马夫,8匹大马,都搞得浑身是汗,但是,铜球仍是原封不动,这个实验证明了______的存在。在我国的西藏,地处高海拔地区,海拔越高,气压_______(选填“越高”“越低”或“不变”),水的沸点越低,因此要用高压锅煮饭。15.如图是一种饮料杯,它实质上相当于物理学中模型。当我们从细玻璃管口吸喝饮料时,不必倾倒杯子,饮料能够进入口中是因_____的作...

1、当您付费下载文档后,您只拥有了使用权限,并不意味着购买了版权,文档只能用于自身使用,不得用于其他商业用途(如 [转卖]进行直接盈利或[编辑后售卖]进行间接盈利)。
2、本站所有内容均由合作方或网友上传,本站不对文档的完整性、权威性及其观点立场正确性做任何保证或承诺!文档内容仅供研究参考,付费前请自行鉴别。
3、如文档内容存在违规,或者侵犯商业秘密、侵犯著作权等,请点击“违规举报”。

碎片内容

2023-2024学年山东省聊城市茌平县物理八下期末质量跟踪监视模拟试题含解析.doc

您可能关注的文档

确认删除?