电脑桌面
添加内谋知识网--内谋文库,文书,范文下载到电脑桌面
安装后可以在桌面快捷访问

2023-2024学年山西农业大附属中学八下物理期末检测试题含解析.doc

2023-2024学年山西农业大附属中学八下物理期末检测试题含解析.doc_第1页
1/14
2023-2024学年山西农业大附属中学八下物理期末检测试题含解析.doc_第2页
2/14
2023-2024学年山西农业大附属中学八下物理期末检测试题含解析.doc_第3页
3/14
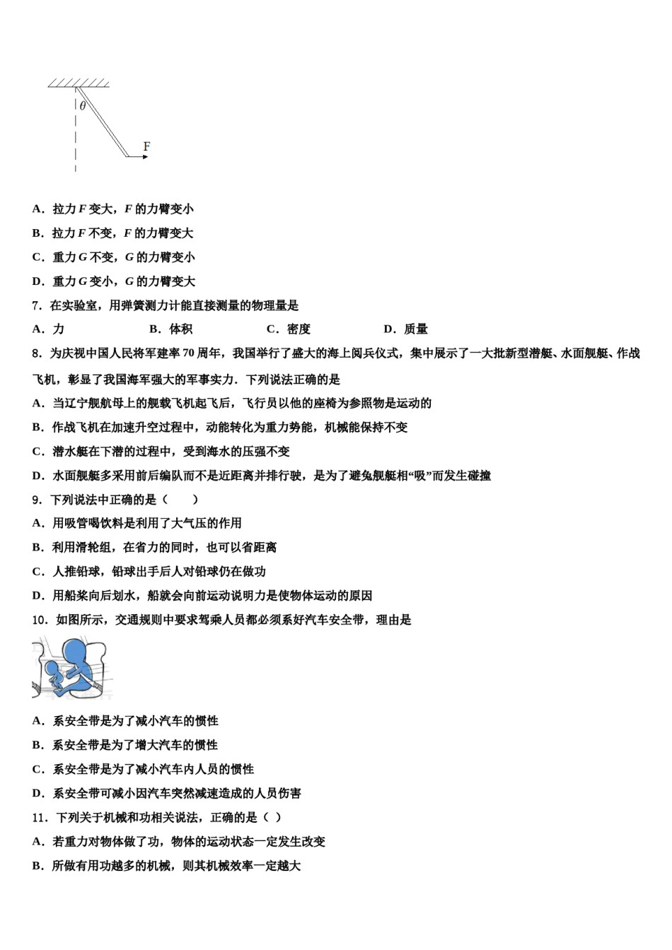
2023-2024学年山西农业大附属中学八下物理期末检测试题注意事项铅笔作答;第二部分必须用黑1.考生要认真填写考场号和座位序号。2.试题所有答案必须填涂或书写在答题卡上,在试卷上作答无效。第一部分必须用2B色字迹的签字笔作答。3.考试结束后,考生须将试卷和答题卡放在桌面上,待监考员收回。一、选择题B.夏天北京的平均气温约为40℃1.下列估测中最接近实际的是()A.中学生立定跳远的距离约为5mC.正常人呼吸一次的时间约为10sD.一瓶500ml装矿泉水的质量约为0.5kg2.近年来,车贴已经成为一种时尚.下列车贴提示语属于防止因惯性带来危害的是()A.堵车不堵心拒绝路怒B.别嘀嘀越催越慢C.新手上路保持车距D.夜间开车拒绝远光灯3.下列数据最符合实际的是()A.一个初中生的体重约为50NB.一个初中生从一楼走到二楼做功约为1500JC.一个初中生从一楼走到二楼的功率约为5000WD.一个初中生双脚站立在水平地面时,对地面的压强约为1.5×106Pa4.在甲、乙、丙三个底面积相等的容器中,装有深度相同的水,如图所示.比较三个容器底部受到水的压力的大小,正确的是()A.甲最大B.乙最大C.丙最大D.一样大5.冰块漂浮在水面,露出水面部分的体积为V1,冰的密度记为1,水的密度记为2,则这块冰所受到的重力为A.gV1B.(21)gV1C.D.6.如图在水平力F的作用下,使重为G的木棒绕固定点沿逆时针方向转动,在棒与竖直方向的夹角θ逐渐增大的过程中,下列说法中正确的是A.拉力F变大,F的力臂变小B.拉力F不变,F的力臂变大C.重力G不变,G的力臂变小D.重力G变小,G的力臂变大7.在实验室,用弹簧测力计能直接测量的物理量是A.力B.体积C.密度D.质量8.为庆视中国人民将军建率70周年,我国举行了盛大的海上阅兵仪式,集中展示了一大批新型潜艇、水面舰艇、作战飞机,彰显了我国海军强大的军事实力.下列说法正确的是A.当辽宁舰航母上的舰载飞机起飞后,飞行员以他的座椅为参照物是运动的B.作战飞机在加速升空过程中,动能转化为重力势能,机械能保持不变C.潜水艇在下潜的过程中,受到海水的压强不变D.水面舰艇多采用前后编队而不是近距离并排行驶,是为了避兔舰艇相“吸”而发生碰撞9.下列说法中正确的是()A.用吸管喝饮料是利用了大气压的作用B.利用滑轮组,在省力的同时,也可以省距离C.人推铅球,铅球出手后人对铅球仍在做功D.用船桨向后划水,船就会向前运动说明力是使物体运动的原因10.如图所示,交通规则中要求驾乘人员都必须系好汽车安全带,理由是A.系安全带是为了减小汽车的惯性B.系安全带是为了增大汽车的惯性C.系安全带是为了减小汽车内人员的惯性D.系安全带可减小因汽车突然减速造成的人员伤害11.下列关于机械和功相关说法,正确的是()A.若重力对物体做了功,物体的运动状态一定发生改变B.所做有用功越多的机械,则其机械效率一定越大C.物体受到的合外力做功为零,则物体一定处于静止状态D.机械做功越快,则机械做功的功率一定越大12.如图,A物体在大小为10N的拉力F作用下,以0.3m/s的速度向右匀速运动(不计滑轮与细绳的摩擦及重力),若A物体与桌面间的摩擦力为1N,下列说法错误的是()A.拉力F做功的功率是3WB.B物体的质量是2.7kgC.B物体上升的速度是0.1m/sD.A物体运动1s则B物体克服重力做3J功二、填空题13.一艘轮船在河里航行时的排水量是105吨,它受到的浮力为______牛,从河里开到海里,船身相对于水面会______(填“上升”、“下降”、“不变”)。14.在今年的体育中考训练中,晓晓同学描绘了某次跳绳时重心移动的高度h随时间t变化的图像如图所示,若该同学质量为50kg,则他每上升一次对自己做功____J,他1min内克服重力做功的功率是_______W。(g取10N/kg)15.原子是由电子和_________构成的;蛇是高度近视眼,对周围事物是看不清楚的,但它靠不断吐舌头(蛇信子)获取周围空气中的气味来确定物,这说明气体分子_________。16.一辆汽车不小心陷入了泥潭中,司机按图所示的甲乙两种方式可将汽车从泥潭中拉出,其中省力的是_______图,能改变力的方向的是____图.三、实验题17.(8分)探究“浮力的大小跟哪些因素有关”...

1、当您付费下载文档后,您只拥有了使用权限,并不意味着购买了版权,文档只能用于自身使用,不得用于其他商业用途(如 [转卖]进行直接盈利或[编辑后售卖]进行间接盈利)。
2、本站所有内容均由合作方或网友上传,本站不对文档的完整性、权威性及其观点立场正确性做任何保证或承诺!文档内容仅供研究参考,付费前请自行鉴别。
3、如文档内容存在违规,或者侵犯商业秘密、侵犯著作权等,请点击“违规举报”。

碎片内容

2023-2024学年山西农业大附属中学八下物理期末检测试题含解析.doc

您可能关注的文档

确认删除?