电脑桌面
添加内谋知识网--内谋文库,文书,范文下载到电脑桌面
安装后可以在桌面快捷访问

2023-2024学年广东省惠州市第一中学八下物理期末学业质量监测模拟试题含解析.doc

2023-2024学年广东省惠州市第一中学八下物理期末学业质量监测模拟试题含解析.doc_第1页
1/23
2023-2024学年广东省惠州市第一中学八下物理期末学业质量监测模拟试题含解析.doc_第2页
2/23
2023-2024学年广东省惠州市第一中学八下物理期末学业质量监测模拟试题含解析.doc_第3页
3/23
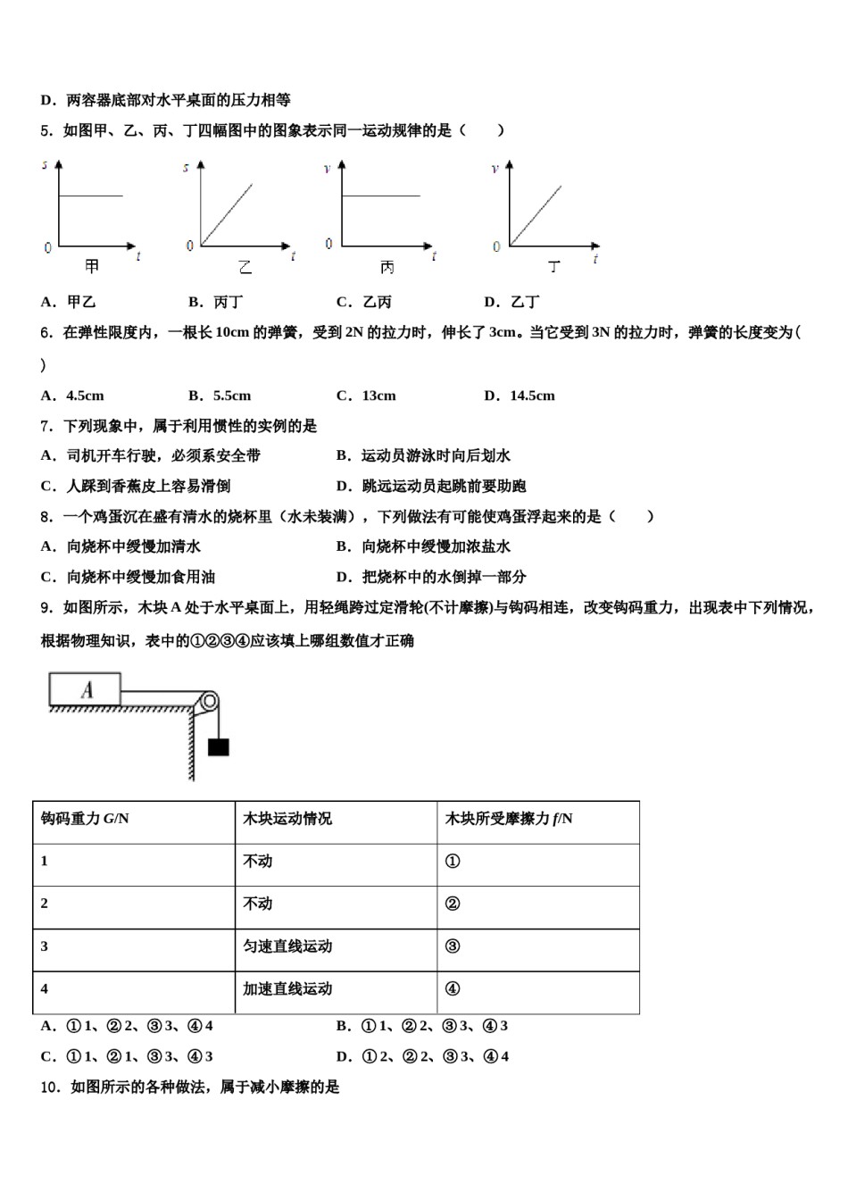
2023-2024学年广东省惠州市第一中学八下物理期末学业质量监测模拟试题注意事项1.考试结束后,请将本试卷和答题卡一并交回.2.答题前,请务必将自己的姓名、准考证号用0.5毫米黑色墨水的签字笔填写在试卷及答题卡的规定位置.3.请认真核对监考员在答题卡上所粘贴的条形码上的姓名、准考证号与本人是否相符.4.作答选择题,必须用2B铅笔将答题卡上对应选项的方框涂满、涂黑;如需改动,请用橡皮擦干净后,再选涂其他答案.作答非选择题,必须用05毫米黑色墨水的签字笔在答题卡上的指定位置作答,在其他位置作答一律无效.5.如需作图,须用2B铅笔绘、写清楚,线条、符号等须加黑、加粗.一、选择题(每题1.5分,共30题,45分)1.对物理量的估测是一种良好的学习习惯,也是学好物理的基本功之一.下列是小佳同学对本学期所学的一些物理最的估测数据,其中最符合实际的是A.一名初中学生的体重约为500NB.一名初中学生站立在水平地面上时,对地面的压强约为3×104PaC.一名初中学生浸没在水中时,受到水的浮力约为1.0×103ND.一名初中学生从一楼步行到三楼所做的功约为3×104J2.2019年,重庆市仍然将实心球、立定跳远、1分钟跳绳三个项目纳入中考的体育考试项目,下列与体考相关的物理知识,分析正确的是A.1分钟跳绳时,下落过程中动能转化为重力势能B.立定跳远时脚要用力向后蹬地,说明力可以维持物体运动状态C.抛出去的实心球离开手后继续运动,是由于实心球受到惯性作用D.人在跑道上静止时,人对跑道的压力与人受到的支持力是一对相互作用力3.自行车是绿色岀行的交通工具。下列设计中目的是利用摩擦的有()①车上安装有刹车闸②车把手上有凹槽③坐垫呈马鞍型④脚踏板做得扁而平⑤轮胎上刻有花纹A.②⑤B.①②⑤C.①②③⑤D.①②④⑤4.水平桌面上放有甲、乙两个都装有水的相同容器,现把两个形状和体积都相同的实心小球分别缓慢放入两容器中,两小球静止时液面恰好相平,如图所示,下列说法正确的是A.两小球受到的浮力相等B.乙容器中小球的密度较大C.甲容器底部受到的水的压强大D.两容器底部对水平桌面的压力相等5.如图甲、乙、丙、丁四幅图中的图象表示同一运动规律的是()A.甲乙B.丙丁C.乙丙D.乙丁6.在弹性限度内,一根长10cm的弹簧,受到2N的拉力时,伸长了3cm。当它受到3N的拉力时,弹簧的长度变为()B.5.5cmC.13cmD.14.5cmA.4.5cm7.下列现象中,属于利用惯性的实例的是B.运动员游泳时向后划水A.司机开车行驶,必须系安全带C.人踩到香蕉皮上容易滑倒D.跳远运动员起跳前要助跑8.一个鸡蛋沉在盛有清水的烧杯里(水未装满),下列做法有可能使鸡蛋浮起来的是()A.向烧杯中绶慢加清水B.向烧杯中绶慢加浓盐水C.向烧杯中绶慢加食用油D.把烧杯中的水倒掉一部分9.如图所示,木块A处于水平桌面上,用轻绳跨过定滑轮(不计摩擦)与钩码相连,改变钩码重力,出现表中下列情况,根据物理知识,表中的①②③④应该填上哪组数值才正确钩码重力G/N木块运动情况木块所受摩擦力f/N1不动①2不动②3匀速直线运动③4加速直线运动④A.①1、②2、③3、④4B.①1、②2、③3、④3C.①1、②1、③3、④3D.①2、②2、③3、④410.如图所示的各种做法,属于减小摩擦的是A.鞋底上印有花纹B.举重前,在手上涂防滑粉C.自行车的车闸用橡胶制作D.气垫船底部跟水面之间有一层空气垫11.下列关于惯性说法正确的是()A.超速行驶的汽车很难停下来,说明速度越大惯性越大B.汽车突然刹车时,站在车上的人会倾倒,说明车具有惯性C.静止的载重汽车很难启动,是因为载重汽车的惯性大D.汽车驾驶员需要系上安全带,是为了减小汽车行驶中人的惯性12.你认为以下估测数据最符合实际的是()A.梵净山顶的大气压约为1.5×105PaB.一名中学生的体重约为200kgC.从地上捡起物理书放在课桌上做功接近2JD.人的正常体温是39℃13.如图所示,用弹簧测力计拉着木块在水平面上做匀速直线运动,下列说法正确的是A.木块对水平面的压力和水平面对木块的支持力是一对相互作用力B.木块对弹簧测力计的拉力和手对弹簧测力计的拉力是一对相互作用力C.木块受到的摩擦力和弹簧测力计对木块的...

1、当您付费下载文档后,您只拥有了使用权限,并不意味着购买了版权,文档只能用于自身使用,不得用于其他商业用途(如 [转卖]进行直接盈利或[编辑后售卖]进行间接盈利)。
2、本站所有内容均由合作方或网友上传,本站不对文档的完整性、权威性及其观点立场正确性做任何保证或承诺!文档内容仅供研究参考,付费前请自行鉴别。
3、如文档内容存在违规,或者侵犯商业秘密、侵犯著作权等,请点击“违规举报”。

碎片内容

2023-2024学年广东省惠州市第一中学八下物理期末学业质量监测模拟试题含解析.doc

您可能关注的文档

确认删除?