电脑桌面
添加内谋知识网--内谋文库,文书,范文下载到电脑桌面
安装后可以在桌面快捷访问

2023-2024学年江苏省盐城市东台市第一教研片物理八下期末统考模拟试题含解析.doc

2023-2024学年江苏省盐城市东台市第一教研片物理八下期末统考模拟试题含解析.doc_第1页
1/12
2023-2024学年江苏省盐城市东台市第一教研片物理八下期末统考模拟试题含解析.doc_第2页
2/12
2023-2024学年江苏省盐城市东台市第一教研片物理八下期末统考模拟试题含解析.doc_第3页
3/12
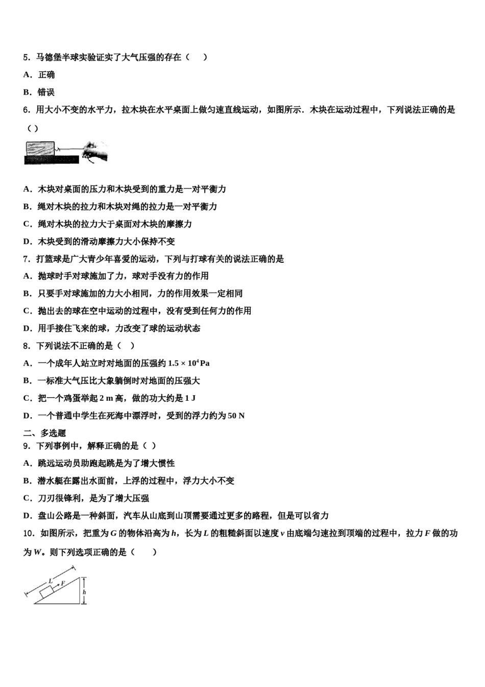
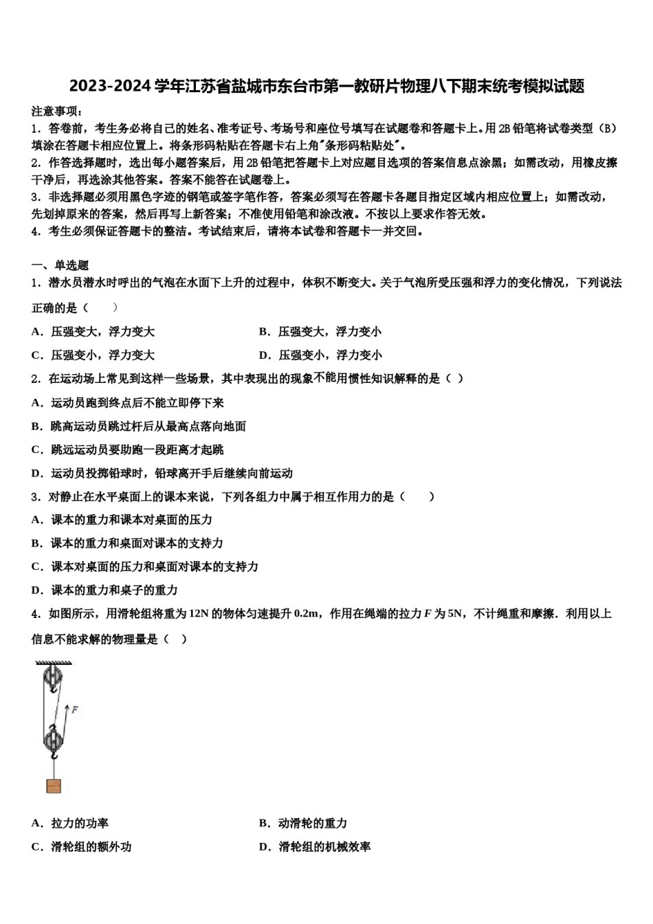
2023-2024学年江苏省盐城市东台市第一教研片物理八下期末统考模拟试题注意事项:1.答卷前,考生务必将自己的姓名、准考证号、考场号和座位号填写在试题卷和答题卡上。用2B铅笔将试卷类型(B)填涂在答题卡相应位置上。将条形码粘贴在答题卡右上角"条形码粘贴处"。2.作答选择题时,选出每小题答案后,用2B铅笔把答题卡上对应题目选项的答案信息点涂黑;如需改动,用橡皮擦干净后,再选涂其他答案。答案不能答在试题卷上。3.非选择题必须用黑色字迹的钢笔或签字笔作答,答案必须写在答题卡各题目指定区域内相应位置上;如需改动,先划掉原来的答案,然后再写上新答案;不准使用铅笔和涂改液。不按以上要求作答无效。4.考生必须保证答题卡的整洁。考试结束后,请将本试卷和答题卡一并交回。一、单选题1.潜水员潜水时呼出的气泡在水面下上升的过程中,体积不断变大。关于气泡所受压强和浮力的变化情况,下列说法正确的是()A.压强变大,浮力变大B.压强变大,浮力变小C.压强变小,浮力变大D.压强变小,浮力变小2.在运动场上常见到这样一些场景,其中表现出的现象不能用惯性知识解释的是()A.运动员跑到终点后不能立即停下来B.跳高运动员跳过杆后从最高点落向地面C.跳远运动员要助跑一段距离才起跳D.运动员投掷铅球时,铅球离开手后继续向前运动3.对静止在水平桌面上的课本来说,下列各组力中属于相互作用力的是()A.课本的重力和课本对桌面的压力B.课本的重力和桌面对课本的支持力C.课本对桌面的压力和桌面对课本的支持力D.课本的重力和桌子的重力4.如图所示,用滑轮组将重为12N的物体匀速提升0.2m,作用在绳端的拉力F为5N,不计绳重和摩擦.利用以上信息不能求解的物理量是()A.拉力的功率B.动滑轮的重力C.滑轮组的额外功D.滑轮组的机械效率5.马德堡半球实验证实了大气压强的存在()A.正确B.错误6.用大小不变的水平力,拉木块在水平桌面上做匀速直线运动,如图所示.木块在运动过程中,下列说法正确的是()A.木块对桌面的压力和木块受到的重力是一对平衡力B.绳对木块的拉力和木块对绳的拉力是一对平衡力C.绳对木块的拉力大于桌面对木块的摩擦力D.木块受到的滑动摩擦力大小保持不变7.打篮球是广大青少年喜爱的运动,下列与打球有关的说法正确的是A.抛球时手对球施加了力,球对手没有力的作用B.只要手对球施加的力大小相同,力的作用效果一定相同C.抛出去的球在空中运动的过程中,没有受到任何力的作用D.用手接住飞来的球,力改变了球的运动状态8.下列说法不正确的是()A.一个成年人站立时对地面的压强约1.5×104PaB.一标准大气压比大象躺倒时对地面的压强大C.把一个鸡蛋举起2m高,做的功大约是1JD.一个普通中学生在死海中漂浮时,受到的浮力约为50N二、多选题9.下列事例中,解释正确的是()A.跳远运动员助跑起跳是为了增大惯性B.潜水艇在露出水面前,上浮的过程中,浮力大小不变C.刀刃很锋利,是为了增大压强D.盘山公路是一种斜面,汽车从山底到山顶需要通过更多的路程,但是可以省力10.如图所示,把重为G的物体沿高为h,长为L的粗糙斜面以速度v由底端匀速拉到顶端的过程中,拉力F做的功为W。则下列选项正确的是()A.拉力大小为B.物体所受摩擦力大小为C.拉力功率的大小为D.斜面的机械效率为三、填空题11.如图所示,虚线为人造卫星绕地球运行的轨迹。人造卫星绕地球运行过程中______(选填“有”或“没有”)受到力的作用。判断的依据是______。12.生活处处有物理。如图所示,家用洗手盆下方的U形管道利用了________的原理。没有水从洗手盆流入A管时,残留在A、B管中的水面________,从而阻断了B管中的浊气窜至A中。13.高空抛物现象被称为“悬在城市上空的痛”.据报道:一个50g的鸡蛋从18楼抛下来就可以砸破行人的头骨,从25楼抛下可使人当场死亡.由此可知,鸡蛋的重力势能与________有关,下落过程是将重力势能转化为________14.1644年意大利科学家________首先用实验测定了大气压的值,但当时大多数人都不相信,直到1654年,著名的________实验,才使人们确信大气压强的存在并且很大.如果某地某时的大气压为1.01...

1、当您付费下载文档后,您只拥有了使用权限,并不意味着购买了版权,文档只能用于自身使用,不得用于其他商业用途(如 [转卖]进行直接盈利或[编辑后售卖]进行间接盈利)。
2、本站所有内容均由合作方或网友上传,本站不对文档的完整性、权威性及其观点立场正确性做任何保证或承诺!文档内容仅供研究参考,付费前请自行鉴别。
3、如文档内容存在违规,或者侵犯商业秘密、侵犯著作权等,请点击“违规举报”。

碎片内容

2023-2024学年江苏省盐城市东台市第一教研片物理八下期末统考模拟试题含解析.doc

您可能关注的文档

确认删除?