电脑桌面
添加内谋知识网--内谋文库,文书,范文下载到电脑桌面
安装后可以在桌面快捷访问

2023-2024学年江西省全南县物理八下期末学业质量监测模拟试题含解析.doc

2023-2024学年江西省全南县物理八下期末学业质量监测模拟试题含解析.doc_第1页
1/24
2023-2024学年江西省全南县物理八下期末学业质量监测模拟试题含解析.doc_第2页
2/24
2023-2024学年江西省全南县物理八下期末学业质量监测模拟试题含解析.doc_第3页
3/24
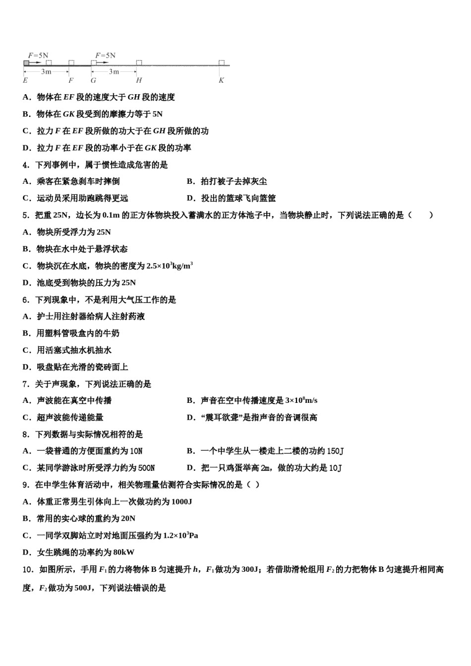
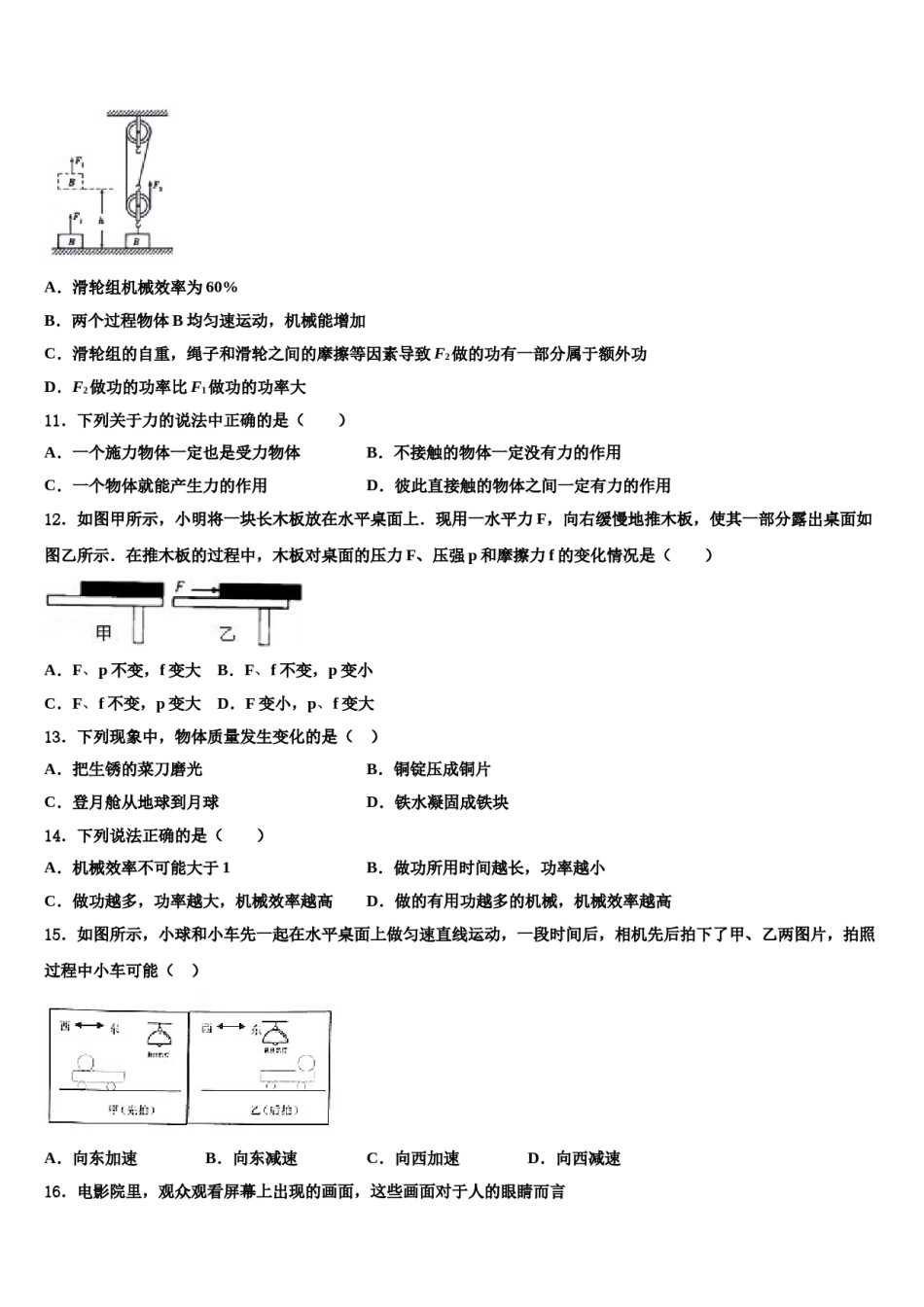
2023-2024学年江西省全南县物理八下期末学业质量监测模拟试题注意事项:1.答题前,考生先将自己的姓名、准考证号填写清楚,将条形码准确粘贴在考生信息条形码粘贴区。2.选择题必须使用2B铅笔填涂;非选择题必须使用0.5毫米黑色字迹的签字笔书写,字体工整、笔迹清楚。3.请按照题号顺序在各题目的答题区域内作答,超出答题区域书写的答案无效;在草稿纸、试题卷上答题无效。4.保持卡面清洁,不要折叠,不要弄破、弄皱,不准使用涂改液、修正带、刮纸刀。一、选择题(每题1.5分,共30题,45分)1.下列说法正确的是()A.力是维持物体运动的原因B.在太空中的宇航员没有惯性C.物体运动速度越大,其惯性越大D.物体运动状态改变时,一定受到力的作用2.如图所示,下列说法中正确的是()A.订书器的手柄处做的比较宽大是为了减小压力B.汽车高速行驶时,利用偏导器可增大汽车对地面的压力C.水对坝底的压强取决于水坝的高度D.给盆景自动供水装置,当瓶中水流出时瓶内气压大于外界大气压3.如图所示,水平地面G点两侧粗糙程度不同,物体一直受到沿水平方向5N的拉力F。物体经过E点开始计时,每经过相同时间,用虚线框记录物体的位置,物体在EG段做匀速直线运动,下列说法中正确的是A.物体在EF段的速度大于GH段的速度B.物体在GK段受到的摩擦力等于5NC.拉力F在EF段所做的功大于在GH段所做的功D.拉力F在EF段的功率小于在GK段的功率4.下列事例中,属于惯性造成危害的是A.乘客在紧急刹车时摔倒B.拍打被子去掉灰尘C.运动员采用助跑跳得更远D.投出的篮球飞向篮筐5.把重25N,边长为0.1m的正方体物块投入蓄满水的正方体池子中,当物块静止时,下列说法正确的是()A.物块所受浮力为25NB.物块在水中处于悬浮状态C.物块沉在水底,物块的密度为2.5×103kg/m3D.池底受到物块的压力为25N6.下列现象中,不是利用大气压工作的是A.护士用注射器给病人注射药液B.用塑料管吸盒内的牛奶C.用活塞式抽水机抽水D.吸盘贴在光滑的瓷砖面上7.关于声现象,下列说法正确的是A.声波能在真空中传播B.声音在空中传播速度是3×108m/sC.超声波能传递能量D.“震耳欲聋”是指声音的音调很高8.下列数据与实际情况相符的是A.一袋普通的方便面重约为10NB.一个中学生从一楼走上二楼的功约150JC.某同学游泳时所受浮力约为500ND.把一只鸡蛋举高2m,做的功大约是10J9.在中学生体育活动中,相关物理量估测符合实际情况的是()A.体重正常男生引体向上一次做功约为1000JB.常用的实心球的重约为20NC.一同学双脚站立时对地面压强约为1.2×103PaD.女生跳绳的功率约为80kW10.如图所示,手用F1的力将物体B匀速提升h,F1做功为300J;若借助滑轮组用F2的力把物体B匀速提升相同高度,F2做功为500J,下列说法错误的是A.滑轮组机械效率为60%B.两个过程物体B均匀速运动,机械能增加C.滑轮组的自重,绳子和滑轮之间的摩擦等因素导致F2做的功有一部分属于额外功D.F2做功的功率比F1做功的功率大11.下列关于力的说法中正确的是()A.一个施力物体一定也是受力物体B.不接触的物体一定没有力的作用C.一个物体就能产生力的作用D.彼此直接触的物体之间一定有力的作用12.如图甲所示,小明将一块长木板放在水平桌面上.现用一水平力F,向右缓慢地推木板,使其一部分露出桌面如图乙所示.在推木板的过程中,木板对桌面的压力F、压强p和摩擦力f的变化情况是()A.F、p不变,f变大B.F、f不变,p变小C.F、f不变,p变大D.F变小,p、f变大13.下列现象中,物体质量发生变化的是()A.把生锈的菜刀磨光B.铜锭压成铜片C.登月舱从地球到月球D.铁水凝固成铁块14.下列说法正确的是()B.做功所用时间越长,功率越小A.机械效率不可能大于1C.做功越多,功率越大,机械效率越高D.做的有用功越多的机械,机械效率越高15.如图所示,小球和小车先一起在水平桌面上做匀速直线运动,一段时间后,相机先后拍下了甲、乙两图片,拍照过程中小车可能()A.向东加速B.向东减速C.向西加速D.向西减速16.电影院里,观众观看屏幕上出现的画面,这些画面对于人的眼睛而言A.是物B.是放大正立的实像C.是放大正...

1、当您付费下载文档后,您只拥有了使用权限,并不意味着购买了版权,文档只能用于自身使用,不得用于其他商业用途(如 [转卖]进行直接盈利或[编辑后售卖]进行间接盈利)。
2、本站所有内容均由合作方或网友上传,本站不对文档的完整性、权威性及其观点立场正确性做任何保证或承诺!文档内容仅供研究参考,付费前请自行鉴别。
3、如文档内容存在违规,或者侵犯商业秘密、侵犯著作权等,请点击“违规举报”。

碎片内容

2023-2024学年江西省全南县物理八下期末学业质量监测模拟试题含解析.doc

您可能关注的文档

确认删除?