电脑桌面
添加内谋知识网--内谋文库,文书,范文下载到电脑桌面
安装后可以在桌面快捷访问

2023-2024学年河南省平顶山市宝丰县八年级物理第二学期期末统考模拟试题含解析.doc

2023-2024学年河南省平顶山市宝丰县八年级物理第二学期期末统考模拟试题含解析.doc_第1页
1/22
2023-2024学年河南省平顶山市宝丰县八年级物理第二学期期末统考模拟试题含解析.doc_第2页
2/22
2023-2024学年河南省平顶山市宝丰县八年级物理第二学期期末统考模拟试题含解析.doc_第3页
3/22
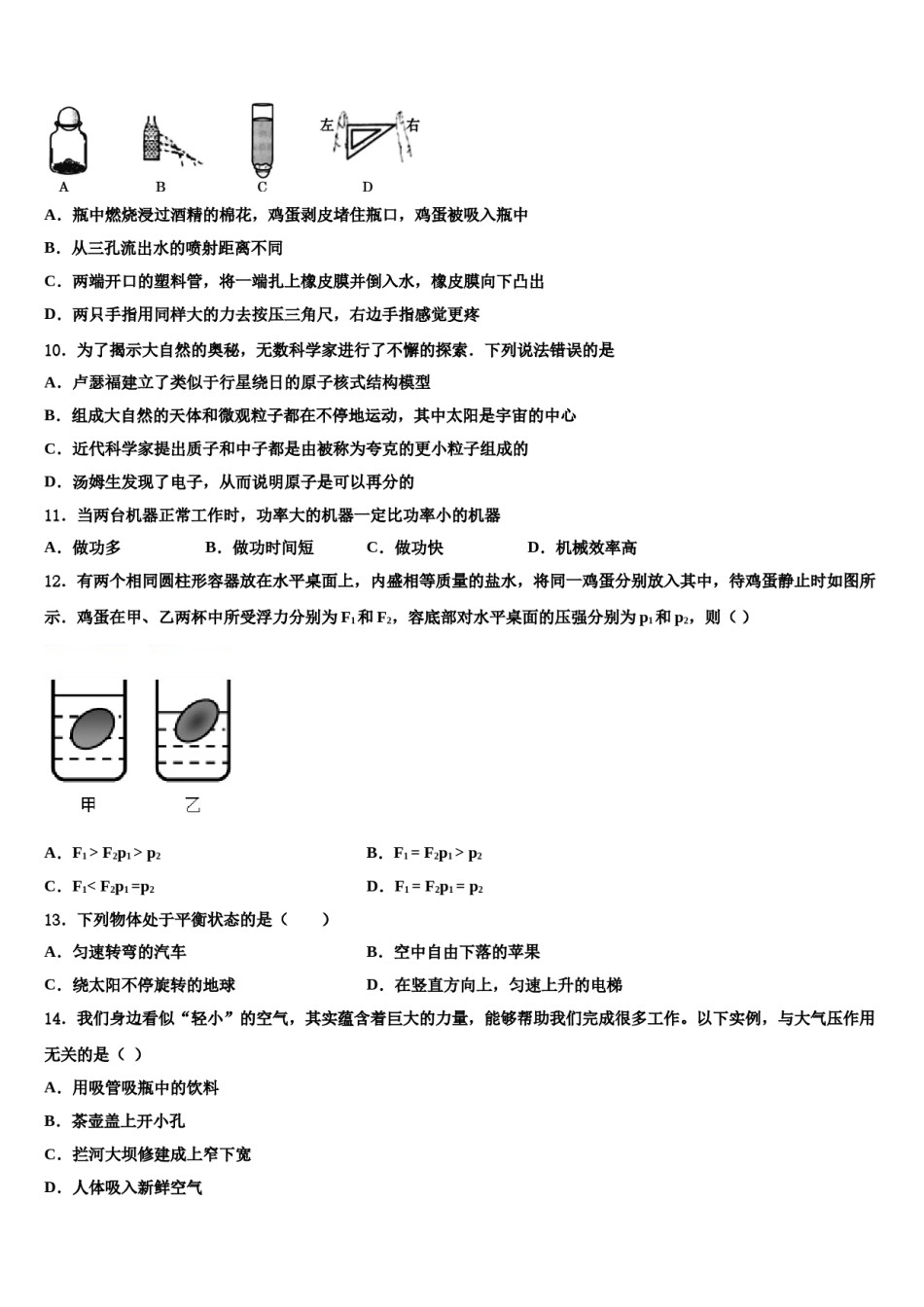
2023-2024学年河南省平顶山市宝丰县八年级物理第二学期期末统考模拟试题考生须知:1.全卷分选择题和非选择题两部分,全部在答题纸上作答。选择题必须用2B铅笔填涂;非选择题的答案必须用黑色字迹的钢笔或答字笔写在“答题纸”相应位置上。2.请用黑色字迹的钢笔或答字笔在“答题纸”上先填写姓名和准考证号。3.保持卡面清洁,不要折叠,不要弄破、弄皱,在草稿纸、试题卷上答题无效。一、选择题(每题1.5分,共30题,45分)1.关于分子和物体内能,下列说法正确的是A.杯子里的水可以任意倒出.说明水分子间没有引力B.固体间能扩散,表明固体物质分子是运动的C.把0℃的冰块加热熔化成0℃的水,其内能不变D.用力搓手,手发热是通过热传递增加手的内能2.如图甲所示,放在水平地面上的物体,受到方向不变的水平拉力F的作用,F的大小与时间t的关系如图乙所示;物体运动的速度v与时间t的关系如图丙所示.则下列说法中正确的是A.0~2s内物体保持静止,不受摩擦力的作用B.2~4s内物体做匀速直线运动C.2~4s内物体受到的摩擦力为3ND.2~6s内物体受到的摩擦力大小保持不变3.如图所示,A、B两个物体叠放在水平面上,同时有F=2N的两个水平力分别作用于A、B两物体上,使A、B两个物体处于静止状态,下列分析正确的是A.A和B之间摩擦力为0B.地面对B的摩擦力为0C.地面对B的摩擦力为2N,方向水平向左D.地面对B的摩擦力为2N,方向水平向右4.下列说法中正确的是()A.光在真空中的传播速度是3×108m/sB.光在不均匀的介质中都是沿直线传播的C.镜面反射遵循光的反射定律,漫反射不遵循光的反射定律D.在光的反射现象中光路是可逆的,在折射现象中光路是不可逆的5.一个铁球沿斜面滚下,铁球所受重力的方向正确的是A.B.C.D.6.工人用图中机械将物体匀速提升到某一高度,若物体的重力与滑轮的重力之比G物:G滑轮=9:1,忽略绳重与摩擦的影响,则机械效率为A.10%B.45%C.80%D.90%7.在物理学中,力的单位是用下列哪位科学家的名字命名的A.焦耳B.瓦特C.牛顿D.帕斯卡8.图中杠杆受力F,图中能表示力F力臂的是()A.OA段B.OB段C.OC段D.AB段9.下列实验中,可以用来证明大气压强存在的是()A.瓶中燃烧浸过酒精的棉花,鸡蛋剥皮堵住瓶口,鸡蛋被吸入瓶中B.从三孔流出水的喷射距离不同C.两端开口的塑料管,将一端扎上橡皮膜并倒入水,橡皮膜向下凸出D.两只手指用同样大的力去按压三角尺,右边手指感觉更疼10.为了揭示大自然的奥秘,无数科学家进行了不懈的探索.下列说法错误的是A.卢瑟福建立了类似于行星绕日的原子核式结构模型B.组成大自然的天体和微观粒子都在不停地运动,其中太阳是宇宙的中心C.近代科学家提出质子和中子都是由被称为夸克的更小粒子组成的D.汤姆生发现了电子,从而说明原子是可以再分的11.当两台机器正常工作时,功率大的机器一定比功率小的机器A.做功多B.做功时间短C.做功快D.机械效率高12.有两个相同圆柱形容器放在水平桌面上,内盛相等质量的盐水,将同一鸡蛋分别放入其中,待鸡蛋静止时如图所示.鸡蛋在甲、乙两杯中所受浮力分别为F1和F2,容底部对水平桌面的压强分别为p1和p2,则()A.F1>F2p1>p2B.F1=F2p1>p2C.F1<F2p1=p2D.F1=F2p1=p213.下列物体处于平衡状态的是()B.空中自由下落的苹果A.匀速转弯的汽车C.绕太阳不停旋转的地球D.在竖直方向上,匀速上升的电梯14.我们身边看似“轻小”的空气,其实蕴含着巨大的力量,能够帮助我们完成很多工作。以下实例,与大气压作用无关的是()A.用吸管吸瓶中的饮料B.茶壶盖上开小孔C.拦河大坝修建成上窄下宽D.人体吸入新鲜空气15.甲机器的功率比乙机器的功率大,这表示()A.甲做的功比乙多B.甲做功的时间比乙短C.在同样长的时间内,甲做的功比乙多D.做同样多的功,甲用的时间比乙长16.在薄铁桶内放少量的水,用火加热,水沸腾之后把桶口堵住,然后向铁桶浇冷水,铁桶变扁,如图所示关于铁桶变扁的原因,下列说法中正确的是A.铁桶内空气膨胀使铁桶变扁B.冷水的压力使铁桶变扁C.大气压使铁桶变扁D.铁桶变扁与力无关17.某同学使用矿泉水瓶设计了下列几组实验,实验装...

1、当您付费下载文档后,您只拥有了使用权限,并不意味着购买了版权,文档只能用于自身使用,不得用于其他商业用途(如 [转卖]进行直接盈利或[编辑后售卖]进行间接盈利)。
2、本站所有内容均由合作方或网友上传,本站不对文档的完整性、权威性及其观点立场正确性做任何保证或承诺!文档内容仅供研究参考,付费前请自行鉴别。
3、如文档内容存在违规,或者侵犯商业秘密、侵犯著作权等,请点击“违规举报”。

碎片内容

2023-2024学年河南省平顶山市宝丰县八年级物理第二学期期末统考模拟试题含解析.doc

您可能关注的文档

确认删除?