电脑桌面
添加内谋知识网--内谋文库,文书,范文下载到电脑桌面
安装后可以在桌面快捷访问

2023-2024学年河南省开封市名校物理八下期末质量跟踪监视试题含解析.doc

2023-2024学年河南省开封市名校物理八下期末质量跟踪监视试题含解析.doc_第1页
1/13
2023-2024学年河南省开封市名校物理八下期末质量跟踪监视试题含解析.doc_第2页
2/13
2023-2024学年河南省开封市名校物理八下期末质量跟踪监视试题含解析.doc_第3页
3/13
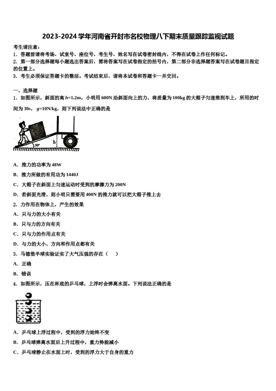
2023-2024学年河南省开封市名校物理八下期末质量跟踪监视试题考生请注意:1.答题前请将考场、试室号、座位号、考生号、姓名写在试卷密封线内,不得在试卷上作任何标记。2.第一部分选择题每小题选出答案后,需将答案写在试卷指定的括号内,第二部分非选择题答案写在试卷题目指定的位置上。3.考生必须保证答题卡的整洁。考试结束后,请将本试卷和答题卡一并交回。一、选择题1.如图所示,斜面的高h=1.2m,小明用600N沿斜面向上的力,将质量为100kg的大箱子匀速推到车上,所用的时间为30s,g=10N/kg,则下列说法中正确的是A.推力的功率为48WB.推力所做的有用功为1440JC.大箱子在斜面上匀速运动时受到的摩擦力为200ND.若斜面光滑,则小明只需要用400N的推力就可以把大箱子推上去2.力作用在物体上,产生的效果A.只与力的大小有关B.只与力的方向有关C.只与力的作用点有关D.与力的大小、方向和作用点都有关3.马德堡半球实验证实了大气压强的存在()A.正确B.错误4.如图所示,压在杯底的乒乓球,上浮时会弹离水面。下列说法正确的是A.乒乓球上浮过程中,受到的浮力始终不变B.乒乓球弹离水面后上升过程中,重力势能减小C.乒乓球静止在水面上时,受到的浮力大于自身的重力D.乒乓球上浮过程中,水对杯底的压强先不变,后减小5.如图所示,在光滑水平地面上,一物体在拉力F的作用下作匀速直线运动,则这个拉力可能的方向是()A.B.C.D.6.物块A静止在粗糙程度均匀的水平桌面上,如图甲所示,物块A受到水平拉力作用,拉力随时间的变化关系如图乙所示.小丽从开始,每隔记录物块A的位置(用“·”表示物块A),如图丙所示.下列说法正确的是A.0~2s内,物块所受摩擦力为B.8~l0s内,物块所受摩擦力小于C.l0~14s内,物块的平均速度为D.若18s时撤去,物块将做匀速直线运动7.如图所示实例中,力对物体没有做功的是()A.起重机吊起大象B.马拉车前进C.跳水运动员从跳台跳下D.杠铃纹丝未动8.如图所示,四旋翼无人机下方用细线悬挂一个重物,若不考虑空气阻力,那么无人机在空中A.悬停时,重物受到的重力与它对细线的拉力是一对平衡力B.匀速上升时,细线对重物的拉力大于重物所受的重力C.匀速下降时,重物所受的重力大于细线对重物的拉力D.水平匀速飞行时,悬挂重物的细线仍沿竖直方向9.关于力对物体做功,下列说法正确的是A.从树上下落的苹果,重力对苹果做了功B.守门员将足球踢出的过程没有对足球做功C.小球从斜面上向下滚动的过程中,支持力对小球做了功D.踢出去的足球,在水平地面上滚动,在滚动过程中,踢力对足球做功10.某中学生骑着自行车在水平路面上行驶,下列说法中正确的是()A.骑车人相对于自行车是运动的B.自行车加速前进时,它的惯性变大C.自行车刹车时,闸皮车圈之间的摩擦是滑动摩擦D.自行车匀速转弯时,它的运动状态不变11.质量相等的铜块和铁块(c铜<c铁),吸收了相等的热量后再相互接触那么A.热量一定由铜块传给铁块B.热量一定由铁块传给铜块C.铜块和铁块之间没有热传递D.热量可能由铁块传给铜块12.图所示的几种现象,能体现出力改变物体运动状态的是A.手拉开弓;B.运动员罚点球;C.人压弯跳板;D.熊猫拉弯竹子.二、填空题13.在探究杠杆平衡条件的实验中:若杠杆静止在图所示的位置,可将杠杆右端的平衡螺母向______(选填“左”或“右”)调节一些,使杠杆在水平位置平衡。杠杆水平平衡后,在A点挂上4个钩码(每个钩码的质量为100g),若使杠杆恢复水平位置平衡,作用在杠杆上B点的力最小为______N。(g取10N/kg)14.在研究摩擦力的实验中,将木块置于水平桌面上,用弹簧测力计沿水平方向拉木块,木块的运动状态和弹簧测力计的示数如表所示(每次木块与桌面的接触面相同,对桌面的压力相同)。由表可知,在第一次试验中,木块受到的滑动摩擦力的大小为______N;在第二次试验中,木块受到的滑动摩擦力的大小为______N;在第三次试验中,木块受到的滑动摩擦力______(大于/小于/等于)第二次试验中木块受到的滑动摩擦力。序号木块运动状态测力计示数/N1静止0.32匀速直线0.53加速直线0.815.暑假期间,小红全家自驾游到...

1、当您付费下载文档后,您只拥有了使用权限,并不意味着购买了版权,文档只能用于自身使用,不得用于其他商业用途(如 [转卖]进行直接盈利或[编辑后售卖]进行间接盈利)。
2、本站所有内容均由合作方或网友上传,本站不对文档的完整性、权威性及其观点立场正确性做任何保证或承诺!文档内容仅供研究参考,付费前请自行鉴别。
3、如文档内容存在违规,或者侵犯商业秘密、侵犯著作权等,请点击“违规举报”。

碎片内容

2023-2024学年河南省开封市名校物理八下期末质量跟踪监视试题含解析.doc

您可能关注的文档

确认删除?