电脑桌面
添加内谋知识网--内谋文库,文书,范文下载到电脑桌面
安装后可以在桌面快捷访问

2023-2024学年浙江省温州市各学校物理八下期末学业质量监测模拟试题含解析.doc

2023-2024学年浙江省温州市各学校物理八下期末学业质量监测模拟试题含解析.doc_第1页
1/12
2023-2024学年浙江省温州市各学校物理八下期末学业质量监测模拟试题含解析.doc_第2页
2/12
2023-2024学年浙江省温州市各学校物理八下期末学业质量监测模拟试题含解析.doc_第3页
3/12
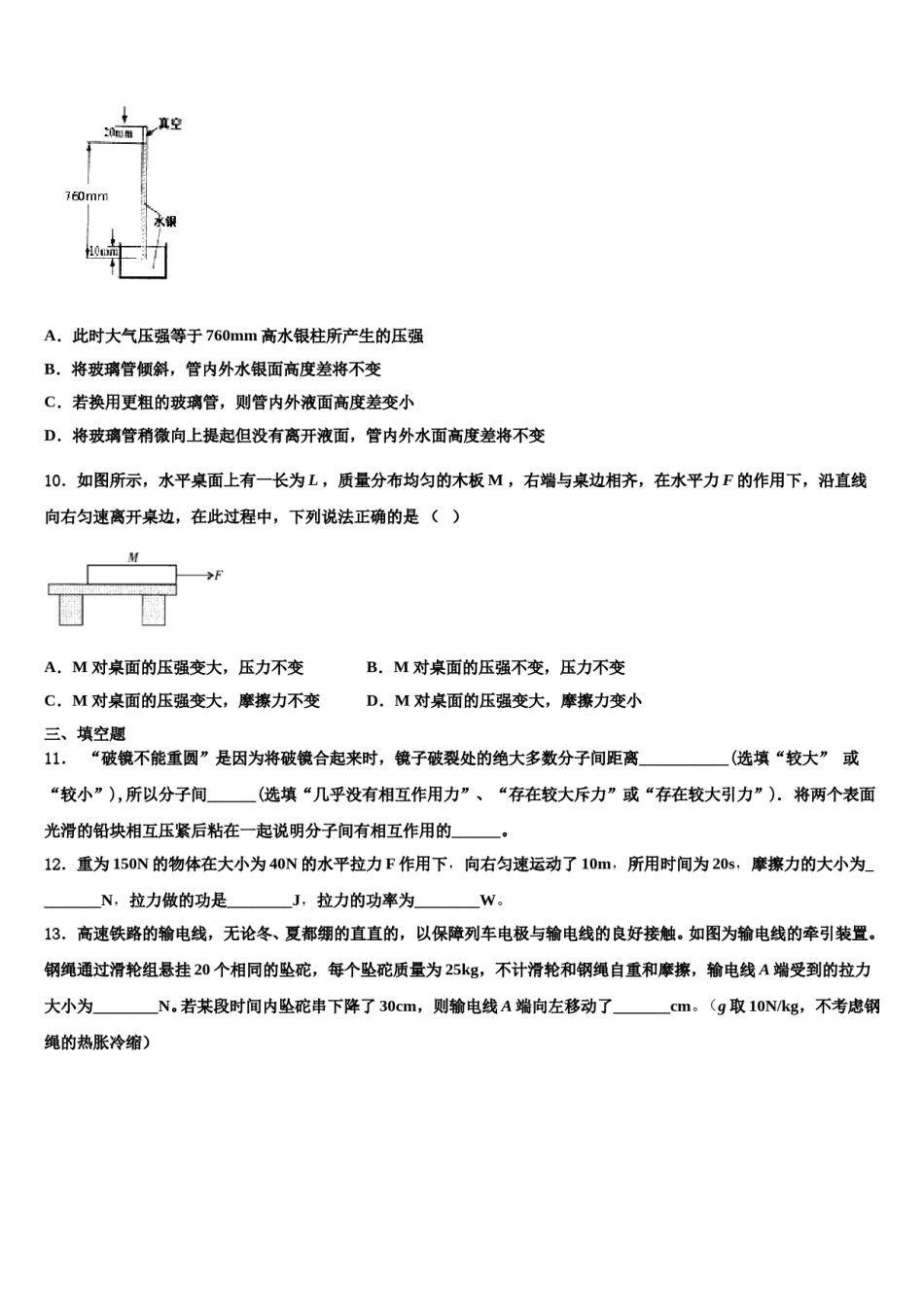
2023-2024学年浙江省温州市各学校物理八下期末学业质量监测模拟试题注意事项:1.答题前,考生先将自己的姓名、准考证号码填写清楚,将条形码准确粘贴在条形码区域内。2.答题时请按要求用笔。3.请按照题号顺序在答题卡各题目的答题区域内作答,超出答题区域书写的答案无效;在草稿纸、试卷上答题无效。4.作图可先使用铅笔画出,确定后必须用黑色字迹的签字笔描黑。5.保持卡面清洁,不要折暴、不要弄破、弄皱,不准使用涂改液、修正带、刮纸刀。一、单选题1.如图,无人驾驶电动扫地车,在水平路面上匀速前进并不断将地面上的落叶吸入车内,则它的A.动能不变,机械能不变B.动能不变,机械能变大C.动能变大,机械能不变D.动能变大,机械能变大2.关于惯性,下面说法中正确的是A.物体静止时不容易推动,说明物体静止时比运动时惯性大B.物体在速度大时不容易停下来,说明物体在速度大时比速度小时惯性大C.物体受力越大,运动状态改变越快,说明物体受力大时比受力小时的惯性大D.一切物体无论处于什么状态都有惯性3.如图所示,用手指压圆珠笔芯使它弯曲,同时手指感到疼痛,这个实验不能说明A.力的作用是相互的B.笔尖受力面积小压强大C.力可以改变物体的形状D.力可以改变物体的运动状态4.下列关于做功的说法中正确的是A.物体通过的距离越大,做的功一定越多B.作用在物体上的力越大,做的功一定越多C.作用在物体上的力越大,物体通过的距离也越大,做的功一定越多D.以上说法均不对5.如图,将飞机机翼模型固定在托盘测力计上,在机翼模型的正前方用电扇迎面吹风。当无风时,托盘测力计示数为18N;当电风扇吹风时,托盘测力计的示数为10N。产生这个现象的原因是A.吹风能减少物体的质量B.吹风能减少物体所受的重力C.吹风使机翼模型上方的气流速度大于下方的气流速度,在在机翼的上下表面产生压强差,产生了向上的升力D.吹风使机翼模型下方的气流速度大于上方的气流速度,在机翼的上下表面产生压强差,产生了向上的升力6.有一种电子牙刷,它发出的超声波,能直达牙刷棕毛刷不到的地方,这样刷牙既干净又舒服.关于电子牙刷,下列说法中正确的是B.超声波能传递能量A.人听不到超声波,是因为超声波不能在空气中传播C.超声波不是由物体振动产生的D.超声波的音调很低,所以人听不到7.如图所示,作用在物体上的两个力,其中属于平衡力的是()A.B.C.D.8.如图所示,把一根两端开口的细玻璃管,通过橡皮塞插入装有红色水的玻璃瓶中,从管口向瓶内吹入少量气体后,瓶内的水沿玻璃管上升的高度为h.把这个自制气压计从1楼带到5楼的过程中(对瓶子采取了保温措施),观察到管内水柱的高度发生了变化,如下表所示,根据实验现象下列判断错误的是()A.往瓶内吹气后,瓶内气压小于瓶外大气压B.水柱高度h增大,说明大气压降低了C.上楼的过程中,给瓶子保温是为了避免温度对测量结果的影响D.水柱高度h越大,瓶内外的气体压强差越大二、多选题9.小明同学利用托里拆利实验测量大气压强的值,如图所示,以下判断正确的是A.此时大气压强等于760mm高水银柱所产生的压强B.将玻璃管倾斜,管内外水银面高度差将不变C.若换用更粗的玻璃管,则管内外液面高度差变小D.将玻璃管稍微向上提起但没有离开液面,管内外水面高度差将不变10.如图所示,水平桌面上有一长为L,质量分布均匀的木板M,右端与桌边相齐,在水平力F的作用下,沿直线向右匀速离开桌边,在此过程中,下列说法正确的是()A.M对桌面的压强变大,压力不变B.M对桌面的压强不变,压力不变C.M对桌面的压强变大,摩擦力不变D.M对桌面的压强变大,摩擦力变小三、填空题11.“破镜不能重圆”是因为将破镜合起来时,镜子破裂处的绝大多数分子间距离___________(选填“较大”或“较小”),所以分子间______(选填“几乎没有相互作用力”、“存在较大斥力”或“存在较大引力”).将两个表面光滑的铅块相互压紧后粘在一起说明分子间有相互作用的______。12.重为150N的物体在大小为40N的水平拉力F作用下,向右匀速运动了10m,所用时间为20s,摩擦力的大小为________N,拉力做的功是________J,拉力的功率为________W...

1、当您付费下载文档后,您只拥有了使用权限,并不意味着购买了版权,文档只能用于自身使用,不得用于其他商业用途(如 [转卖]进行直接盈利或[编辑后售卖]进行间接盈利)。
2、本站所有内容均由合作方或网友上传,本站不对文档的完整性、权威性及其观点立场正确性做任何保证或承诺!文档内容仅供研究参考,付费前请自行鉴别。
3、如文档内容存在违规,或者侵犯商业秘密、侵犯著作权等,请点击“违规举报”。

碎片内容

2023-2024学年浙江省温州市各学校物理八下期末学业质量监测模拟试题含解析.doc

您可能关注的文档

确认删除?