电脑桌面
添加内谋知识网--内谋文库,文书,范文下载到电脑桌面
安装后可以在桌面快捷访问

2023-2024学年湖北省孝感市名校八下物理期末学业水平测试模拟试题含解析.doc

2023-2024学年湖北省孝感市名校八下物理期末学业水平测试模拟试题含解析.doc_第1页
1/13
2023-2024学年湖北省孝感市名校八下物理期末学业水平测试模拟试题含解析.doc_第2页
2/13
2023-2024学年湖北省孝感市名校八下物理期末学业水平测试模拟试题含解析.doc_第3页
3/13
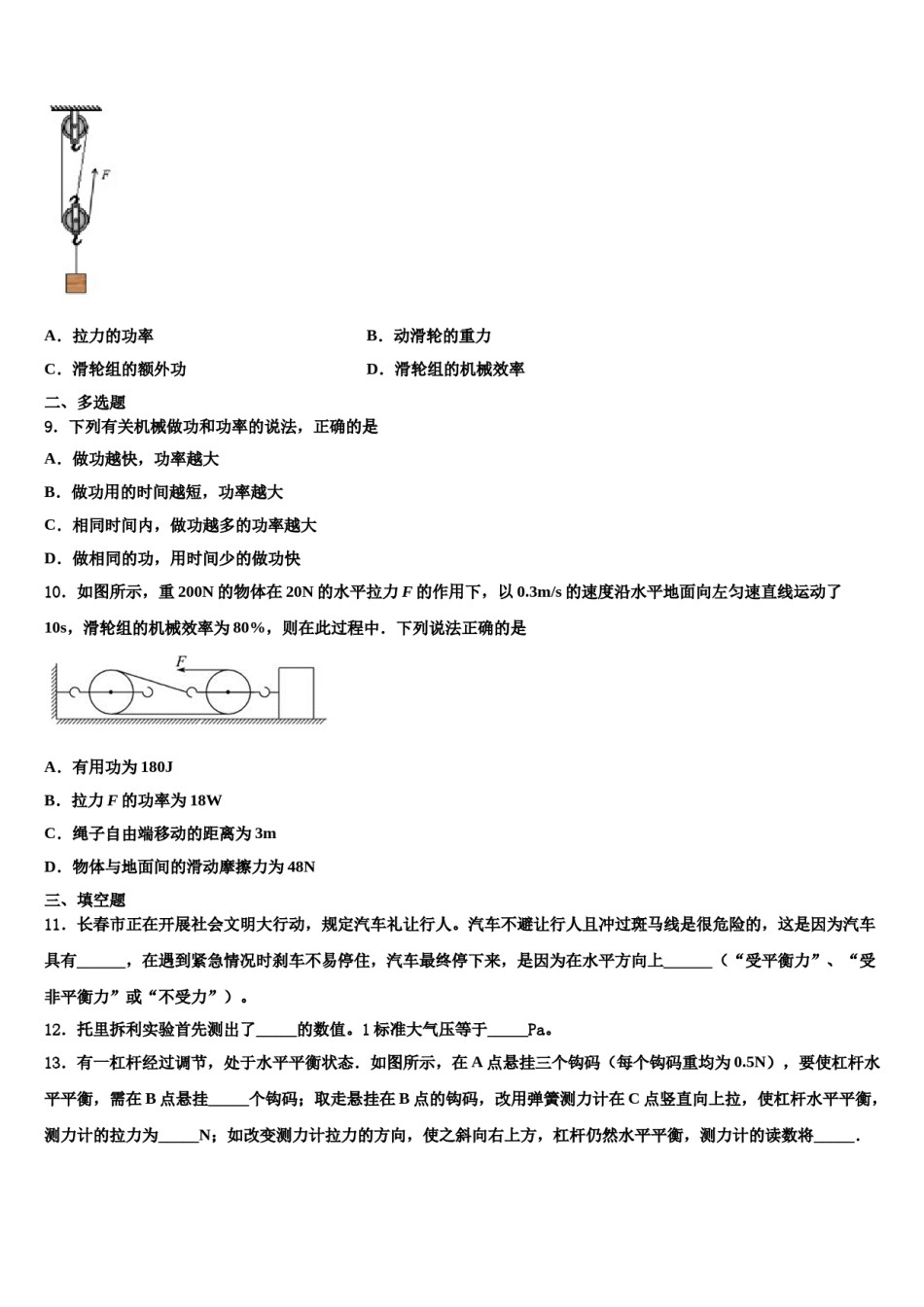
2023-2024学年湖北省孝感市名校八下物理期末学业水平测试模拟试题请考生注意:1.请用2B铅笔将选择题答案涂填在答题纸相应位置上,请用0.5毫米及以上黑色字迹的钢笔或签字笔将主观题的答案写在答题纸相应的答题区内。写在试题卷、草稿纸上均无效。2.答题前,认真阅读答题纸上的《注意事项》,按规定答题。一、单选题1.如图所示,两手用力捏住铅笔,使它彼此静止,下列说法正确的是()A.两手指受到的压力相同,右边手指压力的作用效果更明显B.两手指受到的压力相同,左边手指压力的作用效果更明显C.两手指受到的压力不相同,右边手指压力的作用效果更明显D.两手指受到的压力不相同,左边手指压力的作用效果更明显2.如图所示,是中国科技馆的“球吸”展项,不吹风时两球静止,当风自下而上吹向两球中间时,两球会相互靠拢,出现“球吸”现象。这个实验现象揭示的物理原理,在下列四个事例中得到应用的是A.拔火罐B.孔明灯C.飞机升力产生D.潜水艇3.如图所示,装有心愿纸片的漂流瓶从长江漂入大海,它所受的浮力及露出液面的体积的变化情况是(海水江水)A.浮力不变,露出液面体积变大B.浮力变大,露出液面体积不变C.浮力不变,露出液面体积变小D.浮力变小,露出液面体积变大4.下列关于力和运动的说法中正确的是A.人站在地面上,人对地面的压力是由于地面发生形变产生的B.推出去的铅球可以在空中继续运动,是因为铅球受到惯性的作用C.在草地上滚动的足球,最终会停下来,是因为足球受到了摩擦力D.鸡蛋磕到碗边上鸡蛋破了,是因为碗对鸡蛋的力大于鸡蛋对碗的力5.在图所示的现象中,与大气压无关的是()A.橡皮膜凸出B.吸盘式挂衣钩C.纸片托水D.用管子吸饮料6.下列现象中,物体质量发生变化的是()A.把生锈的菜刀磨光B.铜锭压成铜片C.登月舱从地球到月球D.铁水凝固成铁块7.下列事例中不是利用弹力工作的是()A.运动员撑竿跳高B.用重垂线查看墙面是否竖直C.玩具弹簧枪将子弹射出去D.箭被拉开的弓射出去8.如图所示,用滑轮组将重为12N的物体匀速提升0.2m,作用在绳端的拉力F为5N,不计绳重和摩擦.利用以上信息不能求解的物理量是()A.拉力的功率B.动滑轮的重力C.滑轮组的额外功D.滑轮组的机械效率二、多选题9.下列有关机械做功和功率的说法,正确的是A.做功越快,功率越大B.做功用的时间越短,功率越大C.相同时间内,做功越多的功率越大D.做相同的功,用时间少的做功快10.如图所示,重200N的物体在20N的水平拉力F的作用下,以0.3m/s的速度沿水平地面向左匀速直线运动了10s,滑轮组的机械效率为80%,则在此过程中.下列说法正确的是A.有用功为180JB.拉力F的功率为18WC.绳子自由端移动的距离为3mD.物体与地面间的滑动摩擦力为48N三、填空题11.长春市正在开展社会文明大行动,规定汽车礼让行人。汽车不避让行人且冲过斑马线是很危险的,这是因为汽车具有______,在遇到紧急情况时刹车不易停住,汽车最终停下来,是因为在水平方向上______(“受平衡力”、“受非平衡力”或“不受力”)。12.托里拆利实验首先测出了_____的数值。1标准大气压等于_____Pa。13.有一杠杆经过调节,处于水平平衡状态.如图所示,在A点悬挂三个钩码(每个钩码重均为0.5N),要使杠杆水平平衡,需在B点悬挂_____个钩码;取走悬挂在B点的钩码,改用弹簧测力计在C点竖直向上拉,使杠杆水平平衡,测力计的拉力为_____N;如改变测力计拉力的方向,使之斜向右上方,杠杆仍然水平平衡,测力计的读数将_____.14.如图所示,暖水袋与敞口塑料盆子都充满水并用胶皮管紧密相连,塑料盆子被举高时,暖水袋上的书被微微抬起,这是因为液体深度增加,压强_____;如果书的总重为9N,书与暖水袋的接触面积为0.015m2,则书对暖水袋的压强为_____Pa。15.人的眼睛就像一架照相机,若来自远处某点的光经过眼睛折射后的情况,如图所示,这个人的眼睛属于___________(选填“近视眼”或“远视眼”),这个人应该配戴由_______(选填“凸透镜”或“凹透镜”)制成的眼镜。16.搭载“潜龙三号”无人无缆潜水器和70名科考队员的“大洋一号”科考船于2018年4月15日从厦门起航,奔赴...

1、当您付费下载文档后,您只拥有了使用权限,并不意味着购买了版权,文档只能用于自身使用,不得用于其他商业用途(如 [转卖]进行直接盈利或[编辑后售卖]进行间接盈利)。
2、本站所有内容均由合作方或网友上传,本站不对文档的完整性、权威性及其观点立场正确性做任何保证或承诺!文档内容仅供研究参考,付费前请自行鉴别。
3、如文档内容存在违规,或者侵犯商业秘密、侵犯著作权等,请点击“违规举报”。

碎片内容

2023-2024学年湖北省孝感市名校八下物理期末学业水平测试模拟试题含解析.doc

您可能关注的文档

确认删除?