电脑桌面
添加内谋知识网--内谋文库,文书,范文下载到电脑桌面
安装后可以在桌面快捷访问

2023-2024学年湖南省长沙市天心区部分学校八年级物理第二学期期末调研模拟试题含解析.doc

2023-2024学年湖南省长沙市天心区部分学校八年级物理第二学期期末调研模拟试题含解析.doc_第1页
1/16
2023-2024学年湖南省长沙市天心区部分学校八年级物理第二学期期末调研模拟试题含解析.doc_第2页
2/16
2023-2024学年湖南省长沙市天心区部分学校八年级物理第二学期期末调研模拟试题含解析.doc_第3页
3/16
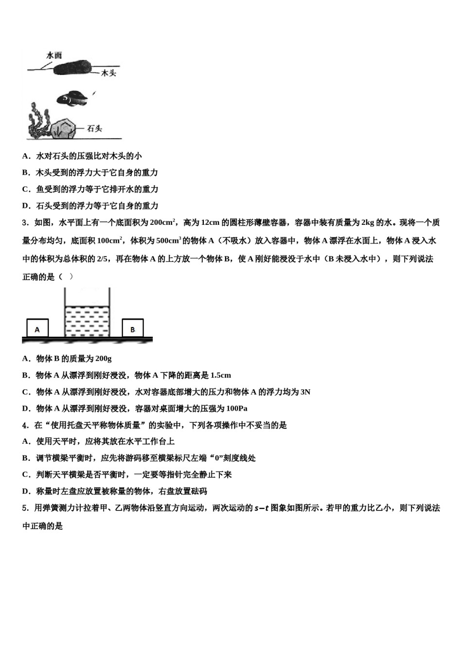
2023-2024学年湖南省长沙市天心区部分学校八年级物理第二学期期末调研模拟试题注意事项:1.答卷前,考生务必将自己的姓名、准考证号填写在答题卡上。2.回答选择题时,选出每小题答案后,用铅笔把答题卡上对应题目的答案标号涂黑,如需改动,用橡皮擦干净后,再选涂其它答案标号。回答非选择题时,将答案写在答题卡上,写在本试卷上无效。3.考试结束后,将本试卷和答题卡一并交回。一、选择题1.如图为一些生活中常见的情景,对于这些情景,下列说法中正确的是()A.人用力推箱子但没有推动,人对箱子的推力做了功B.起重机吊着货箱匀速竖直上升的过程中,起重机对货箱的拉力做了功C.小学生沿平直道路骑车行进的过程中,地面对车的支持力做了功D.踢出去的足球在空中飞行的过程中,人脚对足球的作用力做了功2.在水中,鱼、漂浮的木头、静止在水底的石头的位置如图所示,下列说法正确的是()A.水对石头的压强比对木头的小B.木头受到的浮力大于它自身的重力C.鱼受到的浮力等于它排开水的重力D.石头受到的浮力等于它自身的重力3.如图,水平面上有一个底面积为200cm2,高为12cm的圆柱形薄壁容器,容器中装有质量为2kg的水。现将一个质量分布均匀,底面积100cm2,体积为500cm3的物体A(不吸水)放入容器中,物体A漂浮在水面上,物体A浸入水中的体积为总体积的2/5,再在物体A的上方放一个物体B,使A刚好能浸没于水中(B未浸入水中),则下列说法正确的是()A.物体B的质量为200gB.物体A从漂浮到刚好浸没,物体A下降的距离是1.5cmC.物体A从漂浮到刚好浸没,水对容器底部增大的压力和物体A的浮力均为3ND.物体A从漂浮到刚好浸没,容器对桌面增大的压强为100Pa4.在“使用托盘天平称物体质量”的实验中,下列各项操作中不妥当的是A.使用天平时,应将其放在水平工作台上B.调节横梁平衡时,应先将游码移至横梁标尺左端“0”刻度线处C.判断天平横梁是否平衡时,一定要等指针完全静止下来D.称量时左盘应放置被称量的物体,右盘放置砝码5.用弹簧测力计拉着甲、乙两物体沿竖直方向运动,两次运动的s−t图象如图所示。若甲的重力比乙小,则下列说法中正确的是A.它们的惯性一定相等B.它们的重力势能一定都变大C.它们的动能可能相等D.它们所受的合力可能不相等6.关于本题图中所示的四种情景,下列说法中正确的是A.此图为使杠杆水平平衡,可将平衡螺母向左调B.此图托里拆利实验的玻璃管倾斜放置时,管内的水银柱高度仍为760mmC.此图铅块紧压在一起后能吊住重物,说明分子间存在斥力D.此图向饮料管A中吹气时,饮料管B中的液面会下降7.在国际单位制中,功率的单位是()A.帕斯卡(Pa)B.瓦特(W)C.焦耳(J)D.牛顿(N)8.“一切物体在没有受到外力作用的时候,总保持匀速直线运动状态或静止状态。”推理概括出这一规律的物理学家是()B.亚里士多德C.伽利略D.阿基米德A.牛顿9.在物理学中,力的单位是用下列哪位科学家的名字命名的A.焦耳B.瓦特C.牛顿D.帕斯卡10.如图甲、乙两容器质量相等、底面积相同,内装质量相等、深度相同的不同液体,两容器底部受到液体的压强分别为p甲和p乙,容器对桌面的压力分别为F甲和F乙,则A.p甲=p乙F甲<F乙B.p甲=p乙F甲>F乙C.p甲<p乙F甲=F乙D.p甲>p乙F甲=F乙11.有甲、乙两个溢水杯,甲溢水杯盛满酒精,乙溢水杯盛满某种液体.将一不吸水的小球轻轻放入甲溢水杯中,小球下沉到杯底,溢出酒精的质量是40g;将小球从甲溢水杯中取出擦干,轻轻放入乙溢水杯中,小球漂浮且有1/11的体积露出液面,溢出液体的质量是50g,已知ρ酒精=0.8×101kg/m1,下列计算正确的是()①小球的质量是40g②小球的体积是50cm1③液体的密度是1.1×101kg/m1④小球的密度是0.9×101kg/m1.A.只有①②正确B.只有②③正确C.只有②④正确D.只有①③正确12.小明和小亮两位同学在滑板上,都在冰场上而立,小明用力推小亮,小亮后退,如图所示。下列分析正确的是()A.小亮向后退,说明小明对小亮的推力大于小亮对小明的推力B.小明对小亮的推力与小亮对小明的推力是一对平衡力C.小亮由静止变为后退,说明力可以改变物体的运动状态D.小明和小亮在竖...

1、当您付费下载文档后,您只拥有了使用权限,并不意味着购买了版权,文档只能用于自身使用,不得用于其他商业用途(如 [转卖]进行直接盈利或[编辑后售卖]进行间接盈利)。
2、本站所有内容均由合作方或网友上传,本站不对文档的完整性、权威性及其观点立场正确性做任何保证或承诺!文档内容仅供研究参考,付费前请自行鉴别。
3、如文档内容存在违规,或者侵犯商业秘密、侵犯著作权等,请点击“违规举报”。

碎片内容

2023-2024学年湖南省长沙市天心区部分学校八年级物理第二学期期末调研模拟试题含解析.doc

您可能关注的文档

确认删除?