电脑桌面
添加内谋知识网--内谋文库,文书,范文下载到电脑桌面
安装后可以在桌面快捷访问

2023-2024学年甘肃省徽县八年级物理第二学期期末预测试题含解析.doc

2023-2024学年甘肃省徽县八年级物理第二学期期末预测试题含解析.doc_第1页
1/14
2023-2024学年甘肃省徽县八年级物理第二学期期末预测试题含解析.doc_第2页
2/14
2023-2024学年甘肃省徽县八年级物理第二学期期末预测试题含解析.doc_第3页
3/14
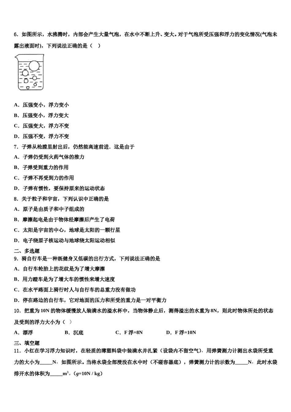
2023-2024学年甘肃省徽县八年级物理第二学期期末预测试题注意事项:1.答卷前,考生务必将自己的姓名、准考证号、考场号和座位号填写在试题卷和答题卡上。用2B铅笔将试卷类型(B)填涂在答题卡相应位置上。将条形码粘贴在答题卡右上角"条形码粘贴处"。2.作答选择题时,选出每小题答案后,用2B铅笔把答题卡上对应题目选项的答案信息点涂黑;如需改动,用橡皮擦干净后,再选涂其他答案。答案不能答在试题卷上。3.非选择题必须用黑色字迹的钢笔或签字笔作答,答案必须写在答题卡各题目指定区域内相应位置上;如需改动,先划掉原来的答案,然后再写上新答案;不准使用铅笔和涂改液。不按以上要求作答无效。4.考生必须保证答题卡的整洁。考试结束后,请将本试卷和答题卡一并交回。一、单选题1.在用一凸透镜研究其成像的规律时,某同学得到的部分实验信息如下表所示.根据表中信息判定下列说法错误的是实验次序12345物距u/cm5040302520像距v/cm2224303860A.该凸透镜的焦距是15cmB.当v=24cm时,凸透镜成缩小的像,照相机就是根据这一原理制成的C.当u=25cm时,凸透镜成放大的像,放大镜就是根据这一原理制成的D.若把物体从距凸透镜22cm处向距凸透镜32cm处滑动,像会逐渐变小2.在水中划船时,使船前进的动力是()A.船桨对水的推力B.人对船的推力C.水对桨的推力D.水直接对船的推力3.以下表述不符合物理学史事实的一项是()A.伽利略最先提出“物体的运动并不需要力来维持”的观点B.马德堡半球实验测出了大气压强数值C.杠杆原理和阿基米德原理都是阿基米德发现的D.为纪念著名发明家瓦特,后人把功率的单位定为“瓦特”4.下列几种简单机械,不属于轮轴的是()A.盘山公路B.扳手C.水龙头D.方向盘5.人的密度与水的密度相近,一位中学生的体积最接近于()A.B.C.D.6.如图所示,水沸腾时,内部会产生大量气泡,在水中不断上升、变大。对于气泡所受压强和浮力的变化情况(气泡未露出液面时),下列说法正确的是()A.压强变小,浮力变小B.压强变小,浮力变大C.压强变大,浮力不变D.压强不变,浮力不变7.子弹从枪膛里射出后,仍然能高速前进.这是由于A.子弹仍受到火药气体的推力B.子弹受到重力的作用C.子弹不再受到力的作用D.子弹有惯性,要保持原来的运动状态8.关于粒子和宇宙,下列认识中正确的是A.原子是由质子和中子组成的B.摩擦起电是由于物体经摩擦后产生了电荷C.太阳是宇宙的中心,地球是太阳的一颗行星D.电子绕原子核运动与地球绕太阳运动相似二、多选题9.骑自行车是一种既健身又低碳的出行方式,下列说法正确的是A.自行车轮胎上的花纹是为了增大摩擦B.用力蹬车是为了增大车的惯性来增大速度C.在水平路面上骑行时人与自行车的总重力没有做功D.停在路边的自行车,它对地面的压力和所受的重力是一对平衡力10.把重为10N的物体缓慢放人装满水的溢水杯中,当物体静止后,测得溢出的水重为8N,则此时物体所处的状态及受到的浮力大小为()A.漂浮B.沉底C.F浮=8ND.F浮=10N三、填空题11.小红在学习浮力知识时,在轻质的薄塑料袋中装满水并扎紧(设袋内不留空气),用弹簧测力计测出水袋所受重力的大小为_____N,如图所示。当将水袋全部浸没在水中时(不碰容器底),弹簧测力计的示数为_____N,此时水袋排开水的体积为_____m3。(g=10N/kg)12.一物体在空气中重5N,浸没在水中称重为3N,则物体在水中受到的浮力为_______N,当物体的一半浸入水中,弹簧测力计的示数为________N。13.为了巩固我市的创文成果,向市民分发了“绿色低碳生活从垃圾分类开始”的宣传手册。如图是一种轮式垃圾桶拖动时它相当于一个_____(选填¨省力¨或¨费力”)杠杆。垃圾桶底部的小轮子是为了_____(选填“增大”或¨“减小”)摩擦力。若拖动时垃圾桶总重为120N,且动力臂为阻力臂的3倍,要保持垃圾桶平衡的拉力F为_____N。14.纳米陶瓷以硬度大、耐高温、耐腐蚀、绝缘性好、有的还有高透光性等特点成为当代新材料之一。这其中安装在飞船舱外的陶瓷防热瓦,利用了陶瓷_________的特点;纳米陶瓷刀耐磨性好,是因为它的__________;能用纳米陶瓷制作高压钠灯灯...

1、当您付费下载文档后,您只拥有了使用权限,并不意味着购买了版权,文档只能用于自身使用,不得用于其他商业用途(如 [转卖]进行直接盈利或[编辑后售卖]进行间接盈利)。
2、本站所有内容均由合作方或网友上传,本站不对文档的完整性、权威性及其观点立场正确性做任何保证或承诺!文档内容仅供研究参考,付费前请自行鉴别。
3、如文档内容存在违规,或者侵犯商业秘密、侵犯著作权等,请点击“违规举报”。

碎片内容

2023-2024学年甘肃省徽县八年级物理第二学期期末预测试题含解析.doc

您可能关注的文档

确认删除?