电脑桌面
添加内谋知识网--内谋文库,文书,范文下载到电脑桌面
安装后可以在桌面快捷访问

2023-2024学年甘肃省重点中学物理八下期末统考模拟试题含解析.doc

2023-2024学年甘肃省重点中学物理八下期末统考模拟试题含解析.doc_第1页
1/16
2023-2024学年甘肃省重点中学物理八下期末统考模拟试题含解析.doc_第2页
2/16
2023-2024学年甘肃省重点中学物理八下期末统考模拟试题含解析.doc_第3页
3/16
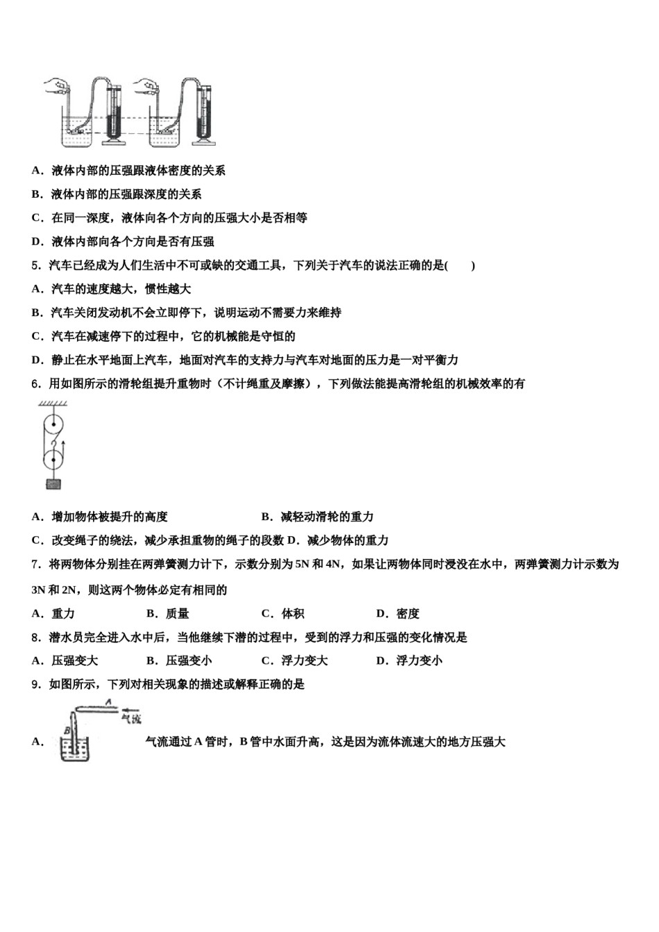
2023-2024学年甘肃省重点中学物理八下期末统考模拟试题考生须知:1.全卷分选择题和非选择题两部分,全部在答题纸上作答。选择题必须用2B铅笔填涂;非选择题的答案必须用黑色字迹的钢笔或答字笔写在“答题纸”相应位置上。2.请用黑色字迹的钢笔或答字笔在“答题纸”上先填写姓名和准考证号。3.保持卡面清洁,不要折叠,不要弄破、弄皱,在草稿纸、试题卷上答题无效。一、选择题1.在探究杠杆平衡条件的实验中,下列说法中正确的是A.杠杆的横梁不在水平位置静止时,它不处于平衡状态B.杠杆的横梁若能绕水平轴匀速转动时,它是处于平衡状态C.杠杆的横梁在水平位置平衡时,动力和阻力的方向必须是竖直向下的D.杠杆的横梁不在水平位置平衡时就进行实验操作,探究不出杠杆的平衡条件2.小明利用如图所示的实验,研究浮力大小与深度的关系.根据测得的实验数据,作出了弹簧测力计的示数F与物体下表面在水中所处深度h的关系图象,根据该图像可以得出的正确结论是(水的密度=1.0×103kg/m3,g取10N/kg)()A.物体的质量是12kgB.物体的密度为2×103kg/m3C.物体浸没在水中时,受到的浮力大小为12ND.物体的体积为60cm33.一个物体受到10N的拉力作用时,在光滑的水平面上运动,如果拉力突然消失,则物体的运动情况为()A.做匀速直线运动B.物体将做减速运动C.物体将停止运动D.物体将做加速运动4.某同学探究液体压强的实验如图所示,他探究的是()A.液体内部的压强跟液体密度的关系B.液体内部的压强跟深度的关系C.在同一深度,液体向各个方向的压强大小是否相等D.液体内部向各个方向是否有压强5.汽车已经成为人们生活中不可或缺的交通工具,下列关于汽车的说法正确的是()A.汽车的速度越大,惯性越大B.汽车关闭发动机不会立即停下,说明运动不需要力来维持C.汽车在减速停下的过程中,它的机械能是守恒的D.静止在水平地面上汽车,地面对汽车的支持力与汽车对地面的压力是一对平衡力6.用如图所示的滑轮组提升重物时(不计绳重及摩擦),下列做法能提高滑轮组的机械效率的有A.增加物体被提升的高度B.减轻动滑轮的重力C.改变绳子的绕法,减少承担重物的绳子的段数D.减少物体的重力7.将两物体分别挂在两弹簧测力计下,示数分别为5N和4N,如果让两物体同时浸没在水中,两弹簧测力计示数为3N和2N,则这两个物体必定有相同的A.重力B.质量C.体积D.密度8.潜水员完全进入水中后,当他继续下潜的过程中,受到的浮力和压强的变化情况是A.压强变大B.压强变小C.浮力变大D.浮力变小9.如图所示,下列对相关现象的描述或解释正确的是A.气流通过A管时,B管中水面升高,这是因为流体流速大的地方压强大B.冷水浇到烧瓶上,停止沸腾的水又重新沸腾,这是因为瓶内气压减小水沸点降低C.“覆杯”实验中,杯中的水可以不用装满,水杯倒置水也不会流出D.洗手盆回水弯管中右侧水柱上方的气体压强小于左侧水柱上方的气体压强10.如图所示,没有利用连通器原理的是()A.活塞式抽水机B.洗手池的下水管C.茶壶D.船闸11.关于浮沉条件的应用,下列说法中正确的是A.潜水艇上浮过程中受到的浮力变大B.气象用探测气球里所充气体的密度小于空气的密度C.密度计上的刻度示数从下到上逐渐变大D.密度计放在不同液体中所受浮力的大小与液体密度有关12.下面关于功率、机械效率的几种说法中正确的是()A.做功所用的时间越多,功率越小B.依据功的原理可知机械效率永远小于1C.做的有用功越多,机械效率越高D.功率越大,做功就越多二、填空题13.把一个物体挂在弹簧测力计下,弹簧测力计的示数为4N.当把该物体浸没在水中时,弹簧测力计的示数减少了2.2N,则此时弹簧测力计的示数为_____N,物体受到的浮力为_____N。14.在“探究杠杆的平衡条件”的实验中:(1)在没有挂钩码时,杠杆的位置如图甲所示。要让杠杆在_____位置平衡,目的是为了____,实验时应先将杠杆左端螺母向_______边旋一些(选填“左”或“右”);(2)调好后,小明同学在杠杆A位置悬挂三个钩码,如图乙所示,要使杠杆恢复平衡,______(选填“能”或“不能”)调节平衡螺母,可以在____位置悬挂_____个质量相同...

1、当您付费下载文档后,您只拥有了使用权限,并不意味着购买了版权,文档只能用于自身使用,不得用于其他商业用途(如 [转卖]进行直接盈利或[编辑后售卖]进行间接盈利)。
2、本站所有内容均由合作方或网友上传,本站不对文档的完整性、权威性及其观点立场正确性做任何保证或承诺!文档内容仅供研究参考,付费前请自行鉴别。
3、如文档内容存在违规,或者侵犯商业秘密、侵犯著作权等,请点击“违规举报”。

碎片内容

2023-2024学年甘肃省重点中学物理八下期末统考模拟试题含解析.doc

您可能关注的文档

确认删除?