电脑桌面
添加内谋知识网--内谋文库,文书,范文下载到电脑桌面
安装后可以在桌面快捷访问

2023-2024学年陕西省安康市汉滨区恒口高中学服务区物理八下期末教学质量检测模拟试题含解析.doc

2023-2024学年陕西省安康市汉滨区恒口高中学服务区物理八下期末教学质量检测模拟试题含解析.doc_第1页
1/16
2023-2024学年陕西省安康市汉滨区恒口高中学服务区物理八下期末教学质量检测模拟试题含解析.doc_第2页
2/16
2023-2024学年陕西省安康市汉滨区恒口高中学服务区物理八下期末教学质量检测模拟试题含解析.doc_第3页
3/16
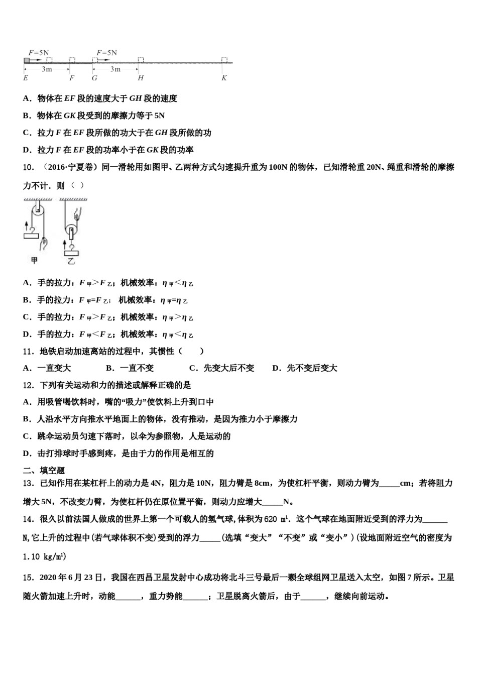
2023-2024学年陕西省安康市汉滨区恒口高中学服务区物理八下期末教学质量检测模拟试题注意事项:1.答卷前,考生务必将自己的姓名、准考证号填写在答题卡上。2.回答选择题时,选出每小题答案后,用铅笔把答题卡上对应题目的答案标号涂黑,如需改动,用橡皮擦干净后,再选涂其它答案标号。回答非选择题时,将答案写在答题卡上,写在本试卷上无效。3.考试结束后,将本试卷和答题卡一并交回。一、选择题1.未煮过的汤圆沉在水底,煮熟后漂浮在水面上,则此时汤圆()A.受到的浮力等于重力,排开水的体积比未煮过的小B.受到的浮力大于重力,排开水的体积比未煮过的小C.受到的浮力大于重力,排开水的体积比未煮过的大D.受到的浮力等于重力,排开水的体积比未煮过的大2.第24届冬奥会将于2022年在北京—张家口举办.如图所示,当运动员穿着滑雪板在水平雪地上进行滑行训练时,下列说法中正确的是()A.以滑雪板为参照物,运动员是运动的B.穿滑雪板是为了减小对雪地的压力C.雪地对滑雪板的支持力和滑雪板对雪地的压力是相互作用力D.滑雪板受到的重力和雪地对滑雪板的支持力是一对平衡力3.下列说法中,正确的是A.推出后的铅球在空中飞行过程中,运动员对铅球没有做功B.短跑运动员到达终点后不会马上停下来,是由于受到惯性作用C.踢出去的足球在地面上越滚越慢,说明物体的运动需要力来维持D.站在领奖台上的运动员,受到的支持力和运动员对领奖台的压力是一对平衡力4.蹦床运动深受青少年喜爱,当运动员从蹦床上弹起后向上运动的过程中,其动能和重力势能的变化情况是()A.重力势能增大,动能增大;B.重力势能减小,动能减小;C.重力势能增大,动能减小;D.重力势能减小,动能增大5.如图所示,水平桌面上放有底面积和质量都相同的甲、乙两平底容器,分别装有深度相同、质量相等的不同液体。下列说法正确的是A.甲容器对桌面的压力大于乙容器对桌面的压力B.甲容器中液体的密度等于乙容器中液体的密度C.甲容器对桌面的压强等于乙容器对桌面的压强D.甲容器底部受到液体的压强小于乙容器底部受到液体的压强6.如图,将边长为10cm的正方体木块放入装有某种液体的圆柱形容器中,木块静止时,有的体积露出液面,此时液面比放木块前升高4cm,容器底部受到的液体压强变化了320Pa(g取10N/kg),则下列判断正确的是()A.液体的密度是1×103kg/m3B.木块的密度为0.8g/cm3C.木块受到的浮力是8ND.使木块完全浸没需要2N向下的压力7.如图所示,用纸片把盛满水的杯子的杯口盖上,再使杯口向下,纸片不会掉下,水也不会流出,主要是A.纸片很轻B.水粘住纸片C.空气有浮力D.大气对纸片有向上的压力8.关于力的说法正确的是()A.力可以脱离物体而独立存在B.只有相互接触的物体才能发生力的作用C.只有一个物体不可能产生力D.有力的作用就一定有施力物体,但不一定有受力物体9.如图所示,水平地面G点两侧粗糙程度不同,物体一直受到沿水平方向5N的拉力F。物体经过E点开始计时,每经过相同时间,用虚线框记录物体的位置,物体在EG段做匀速直线运动,下列说法中正确的是A.物体在EF段的速度大于GH段的速度B.物体在GK段受到的摩擦力等于5NC.拉力F在EF段所做的功大于在GH段所做的功D.拉力F在EF段的功率小于在GK段的功率10.(2016·宁夏卷)同一滑轮用如图甲、乙两种方式匀速提升重为100N的物体,已知滑轮重20N、绳重和滑轮的摩擦力不计.则()A.手的拉力:F甲>F乙;机械效率:η甲<η乙B.手的拉力:F甲=F乙;机械效率:η甲=η乙C.手的拉力:F甲>F乙;机械效率:η甲>η乙D.手的拉力:F甲<F乙;机械效率:η甲<η乙11.地铁启动加速离站的过程中,其惯性()A.一直变大B.一直不变C.先变大后不变D.先不变后变大12.下列有关运动和力的描述或解释正确的是A.用吸管喝饮料时,嘴的“吸力”使饮料上升到口中B.人沿水平方向推水平地面上的物体,没有推动,是因为推力小于摩擦力C.跳伞运动员匀速下落时,以伞为参照物,人是运动的D.击打排球时手感到疼,是由于力的作用是相互的二、填空题13.已知作用在某杠杆上的动力是4N,阻力是10N,阻力臂是8cm,为使杠杆平...

1、当您付费下载文档后,您只拥有了使用权限,并不意味着购买了版权,文档只能用于自身使用,不得用于其他商业用途(如 [转卖]进行直接盈利或[编辑后售卖]进行间接盈利)。
2、本站所有内容均由合作方或网友上传,本站不对文档的完整性、权威性及其观点立场正确性做任何保证或承诺!文档内容仅供研究参考,付费前请自行鉴别。
3、如文档内容存在违规,或者侵犯商业秘密、侵犯著作权等,请点击“违规举报”。

碎片内容

2023-2024学年陕西省安康市汉滨区恒口高中学服务区物理八下期末教学质量检测模拟试题含解析.doc

您可能关注的文档

确认删除?