电脑桌面
添加内谋知识网--内谋文库,文书,范文下载到电脑桌面
安装后可以在桌面快捷访问

2024届云南省文山州文山市马塘中学八年级物理第二学期期末复习检测试题含解析.doc

2024届云南省文山州文山市马塘中学八年级物理第二学期期末复习检测试题含解析.doc_第1页
1/12
2024届云南省文山州文山市马塘中学八年级物理第二学期期末复习检测试题含解析.doc_第2页
2/12
2024届云南省文山州文山市马塘中学八年级物理第二学期期末复习检测试题含解析.doc_第3页
3/12
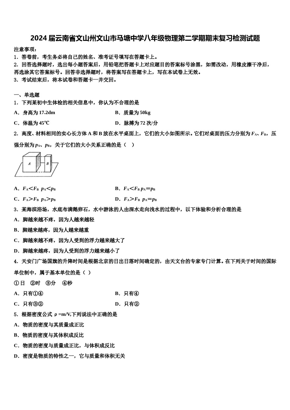
2024届云南省文山州文山市马塘中学八年级物理第二学期期末复习检测试题注意事项:1.答卷前,考生务必将自己的姓名、准考证号填写在答题卡上。2.回答选择题时,选出每小题答案后,用铅笔把答题卡上对应题目的答案标号涂黑,如需改动,用橡皮擦干净后,再选涂其它答案标号。回答非选择题时,将答案写在答题卡上,写在本试卷上无效。3.考试结束后,将本试卷和答题卡一并交回。一、单选题1.下列某初中生体检的相关信息中,你认为不合理的是A.身髙为17.2dmB.质量为50kgC.体温为45℃D.脉搏为72次/分2.高度、材料相同的实心长方体A和B放在水平桌面上,它们的大小如图所示。它们对桌面的压力分别为FA、FB,压强分别为pA、pB,关于它们的大小关系正确的是()A.FA<FBpA<pBB.FA<FBpA=pBC.FA>FBpA>pBD.FA>FBpA=pB3.某海滨浴场,水底布满鹅卵石,水中游泳的人由深水走向浅水的过程中,以下体验和分析合理的是A.脚越来越不疼,因为人越来越轻B.脚越来越疼,因为人越来越重C.脚越来越不疼,因为人受到的浮力越来越大了D.脚越来越疼,因为人受到的浮力越来越小了4.天安门广场国旗的升降时间是根据北京的日出日落时间确定的,由天文台的专家专门计算。在下列关于时间的国际单位制中,属于基本单位的是()①日②时③分④秒A.只有①④B.只有④C.只有③②D.只有②5.根据密度公式ρ=m/V,下列说法中正确的是A.物质的密度与其质量成正比B.物质的密度与其体积成反比C.物质的密度与质量成正比,与体积成反比D.密度是物质的特性之一,它与质量和体积无关6.小杰同学在游玩“海底世界”时,观察到鱼嘴里吐出的气泡上升时的情况如图所示,对气泡上升过程中受到的浮力和气泡内气体压强分析正确的是()A.浮力不变,压强不变B.浮力变小,压强变小C.浮力变大,压强变小D.浮力变大,压强变大7.如图是小朋友玩滑板车的情景,以下分析合理的是()A.人和车滑行的速度越快,它们受到的惯性作用越大B.人对滑板车的压力和人受到的重力是一对平衡力C.地面对滑板车的支持力和滑板车受到的重力是一对平衡力D.如果滑板车在滑行过程中受到的所有力突然消失,滑板车将做匀速直线运动8.如图所示,各种情景中两个力属于一对平衡力的是()A.B.C.D.二、多选题9.如图展示了我国古代劳动人民的智慧成果,对其中所涉及的物理知识,下列说法中正确的是A.桔槔利用了杠杆原理B.日晷利用了光沿直线传播的现象C.水转连磨是利用太阳能加工粮食的机械D.走马灯是利用空气受热膨胀,形成气流,推动叶轮旋转的装置10.如图甲所示,小球从某高度处静止下落到竖直放置的轻弹簧上并压缩弹簧,从小球刚接触到弹簧到弹簧压缩至最短的过程中,得到小球的速度v和弹簧被压缩的长度Δl之间的关系,如图乙所示,其中b为曲线最高点,不计空气阻力,弹簧在整个过程中始终发生弹性形变,则小球A.受到的弹力不断增大B.在b点时重力等于弹力C.动能一直增大D.机械能不变三、填空题11.小明用20N的水平推力,使重为60N的木箱在水平面上匀速移动了5m,此过程中木箱受到的阻力为___________N,推力做的功为__________J。12.如图所示的装置,重50N的重物,以0.1m/s的速度在水平面上做匀速直线运动,作用在绳子自由端的拉力F1=5N,物体A受到的滑动摩擦力是_____N,10s内绳子自由端通过的距离是_____m(不计滑轮与轴间的摩擦)。13.重500N的物体,在100N的水平拉力作用下,沿水平地面以0.5m/s的速度匀速运动10s.在这个过程中,重力所做的功是________J,拉力做功的功率是__________W.14.放大镜是我们常用的一种工具,用手摸一摸镜面,会发现它是一种_____(填“中间厚边缘薄”或“中间薄边缘厚”)的镜子;使用放大镜来观察一些较小的物体时,适当地将放大镜_____(填“靠近”或“远离”)被观察的物体,同时调整头部位置,可以获得大而清晰的图象。15.工人用如图所示的滑轮将重800N的货物提高2m,拉力为500N,则拉力所在的绳端移动的距离是_____m,滑轮的机械效率是_____。16.图中一个重为20N的物体放在水平地面上,受到一个大小为5N的竖直向上的拉力,则物体受到的合力为________N;地面对物体...

1、当您付费下载文档后,您只拥有了使用权限,并不意味着购买了版权,文档只能用于自身使用,不得用于其他商业用途(如 [转卖]进行直接盈利或[编辑后售卖]进行间接盈利)。
2、本站所有内容均由合作方或网友上传,本站不对文档的完整性、权威性及其观点立场正确性做任何保证或承诺!文档内容仅供研究参考,付费前请自行鉴别。
3、如文档内容存在违规,或者侵犯商业秘密、侵犯著作权等,请点击“违规举报”。

碎片内容

2024届云南省文山州文山市马塘中学八年级物理第二学期期末复习检测试题含解析.doc

您可能关注的文档

确认删除?