电脑桌面
添加内谋知识网--内谋文库,文书,范文下载到电脑桌面
安装后可以在桌面快捷访问

2024届内蒙古呼伦贝尔市海拉尔区第九中学八年级物理第二学期期末考试试题含解析.doc

2024届内蒙古呼伦贝尔市海拉尔区第九中学八年级物理第二学期期末考试试题含解析.doc_第1页
1/23
2024届内蒙古呼伦贝尔市海拉尔区第九中学八年级物理第二学期期末考试试题含解析.doc_第2页
2/23
2024届内蒙古呼伦贝尔市海拉尔区第九中学八年级物理第二学期期末考试试题含解析.doc_第3页
3/23
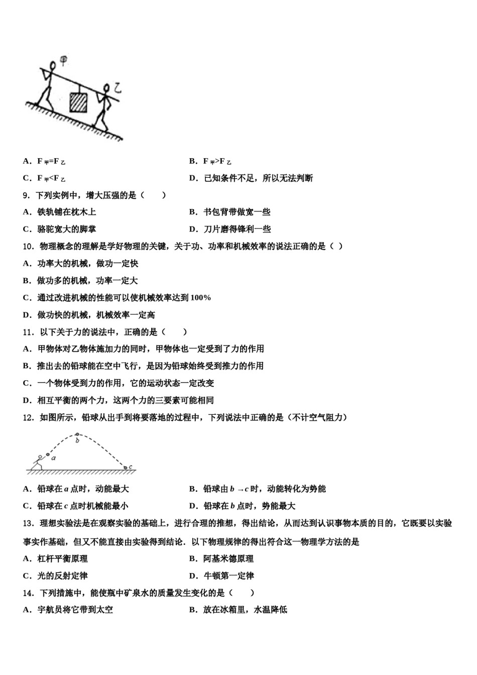
2024届内蒙古呼伦贝尔市海拉尔区第九中学八年级物理第二学期期末考试试题注意事项1.考试结束后,请将本试卷和答题卡一并交回.2.答题前,请务必将自己的姓名、准考证号用0.5毫米黑色墨水的签字笔填写在试卷及答题卡的规定位置.3.请认真核对监考员在答题卡上所粘贴的条形码上的姓名、准考证号与本人是否相符.4.作答选择题,必须用2B铅笔将答题卡上对应选项的方框涂满、涂黑;如需改动,请用橡皮擦干净后,再选涂其他答案.作答非选择题,必须用05毫米黑色墨水的签字笔在答题卡上的指定位置作答,在其他位置作答一律无效.5.如需作图,须用2B铅笔绘、写清楚,线条、符号等须加黑、加粗.一、选择题(每题1.5分,共30题,45分)1.如图所示,用两食指同时压铅笔两端使铅笔处于水平静止状态,左手指受到的压力为F1,压强为p1;右手指受到的压力为F2,压强为p2。下列大小关系正确的是()A.F1>F2B.F1<F2C.p1>p2D.p1<p22.在日常生产和生活中,有时需要增大压强,有时需要减小压强,如图所示的事例中,属于增大压强的是A.书包背带做得较宽B.菜刀刀刃很薄C.铁轨铺在枕木上D.穿滑雪板滑雪3.一密封的圆台形容器,其横截面如图所示,内装一定质量的水,若把它倒置,则水对容器底面的作用情况是()A.压强减小,压力增大B.压强减小,压力减小C.压强增大,压力增大D.压强增大,压力减小4.一个滑轮组经改进后提高了机械效率,用它将同一物体匀速提升同样的高度,改进后与改进前相比A.有用功减少,总功减少B.有用功增加,总功增加C.有用功不变,总功不变D.有用功不变,总功减少5.如图所示,用两食指同时压铅笔的两端,保持静止,左手指受到的压力为F1,压强为p1,右手指受到的压力为F2,压强为p2,下列判断正确的是()A.F1=F2p1=p2B.F1<F2p1=p2C.F1=F2p1<p2D.F1>F2p1=p26.为迎接歌咏比赛,音乐教师将班内的学生分为“高音声部”和“低音声部”进行排练,这里“高”和“低”是指声音的A.音色B.音调C.响度D.振幅7.向一个质量可以忽略不计的塑料瓶中装入某种液体后密闭,把它分别放在盛有密度为ρ甲、ρ乙两种液体的容器中,所受浮力分别为F甲、F乙,如图所示,下列判断正确的是()A.ρ甲大于ρ乙,F甲大于F乙B.ρ甲小于ρ乙,F甲小于F乙C.ρ甲大于ρ乙,F甲等于F乙D.ρ甲小于ρ乙,F甲等于F乙8.甲、乙两个身高相同的人抬着一个木箱沿斜坡上山,木箱的悬点恰好在抬杠的中央.如图所示,则甲、乙两人所用的力F甲与F乙的关系是()A.F甲=F乙B.F甲>F乙C.F甲<F乙D.已知条件不足,所以无法判断9.下列实例中,增大压强的是()A.铁轨铺在枕木上B.书包背带做宽一些C.骆驼宽大的脚掌D.刀片磨得锋利一些10.物理概念的理解是学好物理的关键,关于功、功率和机械效率的说法正确的是()A.功率大的机械,做功一定快B.做功多的机械,功率一定大C.通过改进机械的性能可以使机械效率达到100%D.做功快的机械,机械效率一定高11.以下关于力的说法中,正确的是()A.甲物体对乙物体施加力的同时,甲物体也一定受到了力的作用B.推出去的铅球能在空中飞行,是因为铅球始终受到推力的作用C.一个物体受到力的作用,它的运动状态一定改变D.相互平衡的两个力,这两个力的三要素可能相同12.如图所示,铅球从出手到将要落地的过程中,下列说法中正确的是(不计空气阻力)A.铅球在a点时,动能最大B.铅球由b→c时,动能转化为势能C.铅球在c点时机械能最小D.铅球在b点时,势能最大13.理想实验法是在观察实验的基础上,进行合理的推想,得出结论,从而达到认识事物本质的目的,它既要以实验事实作基础,但又不能直接由实验得到结论.以下物理规律的得出符合这一物理学方法的是A.杠杆平衡原理B.阿基米德原理C.光的反射定律D.牛顿第一定律14.下列措施中,能使瓶中矿泉水的质量发生变化的是()A.宇航员将它带到太空B.放在冰箱里,水温降低C.水结成冰,体积变大D.打开瓶盖,喝掉一口15.下列物态变化的实例中,属于凝华的是()A.初春,冰封的湖面解冻B.盛夏,洒在地面上的水逐渐变干C.深秋,路边小草上霜的形成D.严冬,室外的雪人逐渐减小16.托起...

1、当您付费下载文档后,您只拥有了使用权限,并不意味着购买了版权,文档只能用于自身使用,不得用于其他商业用途(如 [转卖]进行直接盈利或[编辑后售卖]进行间接盈利)。
2、本站所有内容均由合作方或网友上传,本站不对文档的完整性、权威性及其观点立场正确性做任何保证或承诺!文档内容仅供研究参考,付费前请自行鉴别。
3、如文档内容存在违规,或者侵犯商业秘密、侵犯著作权等,请点击“违规举报”。

碎片内容

2024届内蒙古呼伦贝尔市海拉尔区第九中学八年级物理第二学期期末考试试题含解析.doc

您可能关注的文档

确认删除?