电脑桌面
添加内谋知识网--内谋文库,文书,范文下载到电脑桌面
安装后可以在桌面快捷访问

2024届北京市大兴区八下物理期末学业水平测试模拟试题含解析.doc

2024届北京市大兴区八下物理期末学业水平测试模拟试题含解析.doc_第1页
1/12
2024届北京市大兴区八下物理期末学业水平测试模拟试题含解析.doc_第2页
2/12
2024届北京市大兴区八下物理期末学业水平测试模拟试题含解析.doc_第3页
3/12
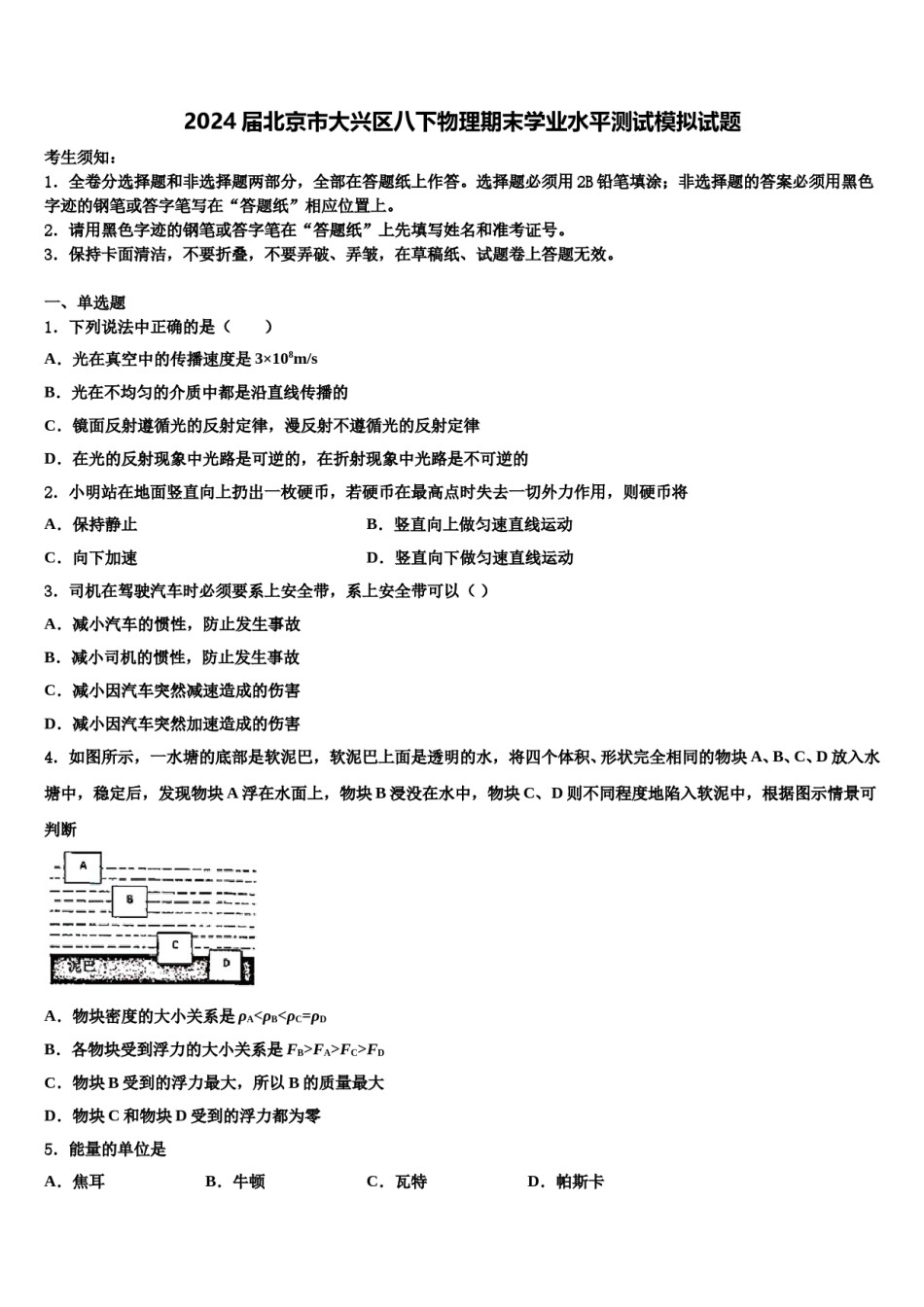
2024届北京市大兴区八下物理期末学业水平测试模拟试题考生须知:1.全卷分选择题和非选择题两部分,全部在答题纸上作答。选择题必须用2B铅笔填涂;非选择题的答案必须用黑色字迹的钢笔或答字笔写在“答题纸”相应位置上。2.请用黑色字迹的钢笔或答字笔在“答题纸”上先填写姓名和准考证号。3.保持卡面清洁,不要折叠,不要弄破、弄皱,在草稿纸、试题卷上答题无效。一、单选题1.下列说法中正确的是()A.光在真空中的传播速度是3×108m/sB.光在不均匀的介质中都是沿直线传播的C.镜面反射遵循光的反射定律,漫反射不遵循光的反射定律D.在光的反射现象中光路是可逆的,在折射现象中光路是不可逆的2.小明站在地面竖直向上扔出一枚硬币,若硬币在最高点时失去一切外力作用,则硬币将A.保持静止B.竖直向上做匀速直线运动C.向下加速D.竖直向下做匀速直线运动3.司机在驾驶汽车时必须要系上安全带,系上安全带可以()A.减小汽车的惯性,防止发生事故B.减小司机的惯性,防止发生事故C.减小因汽车突然减速造成的伤害D.减小因汽车突然加速造成的伤害4.如图所示,一水塘的底部是软泥巴,软泥巴上面是透明的水,将四个体积、形状完全相同的物块A、B、C、D放入水塘中,稳定后,发现物块A浮在水面上,物块B浸没在水中,物块C、D则不同程度地陷入软泥中,根据图示情景可判断A.物块密度的大小关系是ρA<ρB<ρC=ρDB.各物块受到浮力的大小关系是FB>FA>FC>FDC.物块B受到的浮力最大,所以B的质量最大D.物块C和物块D受到的浮力都为零5.能量的单位是A.焦耳B.牛顿C.瓦特D.帕斯卡6.下列体育项目中的一些现象,不能用“力的作用是相互的”来解释的是()A.跳水运动员踩踏跳板。身体向上跳起B.铅球运动员投出铅球后,身体随着向前倾倒C.滑冰运动员用力推墙身体离墙而去D.游泳运动员向后划水,身体前进7.如图所示,重80N的长方体物块甲放在水平桌面上,另一重30N的长方体物块乙放在物块甲上,甲乙均处于静止状态,则下列说法正确的是()A.物块乙所受的合力为50NB.物块乙对物块甲的压力为80NC.桌面受到物块甲的压力为30ND.桌面对物块甲的支持力为110N8.五一黄金周,小刚和妈妈到苏马湾旅游.小刚潜入海底观光,在水面下不断下潜的过程中,他受到的浮力变化情况是(不考虑海水密度的变化)A.浮力逐渐变大B.浮力逐渐变小C.浮力保持不变D.浮力先变大后变小二、多选题9.在测量大气压强的实验中,为消除活塞与针筒间的摩擦力对实验的影响,某同学设计了图所示装置.该同学将刻度尺零刻度线和注射器的零刻度线对齐,然后观察发现注射器5ml的刻度线和刻度尺10.00cm刻度线正好对齐.之后该同学将注射器筒固定在水平桌面上,把活塞推至注射器筒底端,用橡皮帽封住注射器的小孔,活塞通过水平细线与烧杯相连,向烧杯中缓慢加水,当活塞刚开始向左滑动时,测得杯中水的质量为700g;然后向外缓慢抽水,当活塞刚开始向右滑动时,测得杯中水的质量为100g.烧杯质量为50g.(g取10N/kg,滑轮间的摩擦和线重不计),则下列说法正确的是A.活塞向不同方向运动时,它与针筒间的滑动摩擦力大小不同B.所测得的针筒横截面积为5×10-5m2C.针筒所受摩擦力的大小为6ND.通过本实验测得的大气压的值为0.9×105Pa10.将拧好盖的空矿泉水瓶慢慢压入水中,直到完全浸没。下列对矿泉水瓶受到的浮力分析正确的是()A.矿泉水瓶受到水对它垂直向上的浮力B.浸没前,压入越深,受到的浮力越大C.排开水的体积越大,受到的浮力越大D.浸没后,压入越深,受到的浮力不变三、填空题11.足球运动是大家喜爱的运动,它包含有许多物理知识:运动员将静止的足球踢飞,说明力可以__________________;踢球时脚感到疼,说明力的作用是_________的;飞行中的球会落向地面是由于球受到_________的作用。12.汽车刹车后不会立即停下来,这是因为汽车具有______;车速会逐渐变小,是由于受到______的作用.13.如图所示,OB是以O点为支点的杠杆,F是作用在杠杆B端的力。图中OA⊥AB、AC⊥OB。则力F的力臂为__________。(选填“OA”“AC”或“OB”)14.嫦蛾四号探测器降落时,先悬停,选定安全地点后再着陆。...

1、当您付费下载文档后,您只拥有了使用权限,并不意味着购买了版权,文档只能用于自身使用,不得用于其他商业用途(如 [转卖]进行直接盈利或[编辑后售卖]进行间接盈利)。
2、本站所有内容均由合作方或网友上传,本站不对文档的完整性、权威性及其观点立场正确性做任何保证或承诺!文档内容仅供研究参考,付费前请自行鉴别。
3、如文档内容存在违规,或者侵犯商业秘密、侵犯著作权等,请点击“违规举报”。

碎片内容

2024届北京市大兴区八下物理期末学业水平测试模拟试题含解析.doc

您可能关注的文档

确认删除?