电脑桌面
添加内谋知识网--内谋文库,文书,范文下载到电脑桌面
安装后可以在桌面快捷访问

2024届北京市西城区北京师范大附属中学物理八下期末监测模拟试题含解析.doc

2024届北京市西城区北京师范大附属中学物理八下期末监测模拟试题含解析.doc_第1页
1/21
2024届北京市西城区北京师范大附属中学物理八下期末监测模拟试题含解析.doc_第2页
2/21
2024届北京市西城区北京师范大附属中学物理八下期末监测模拟试题含解析.doc_第3页
3/21
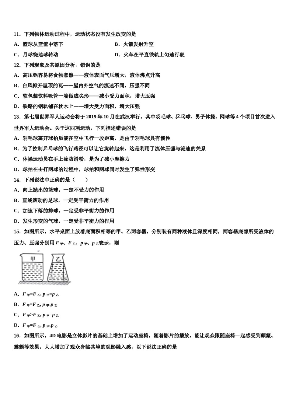
2024届北京市西城区北京师范大附属中学物理八下期末监测模拟试题注意事项:1.答题前,考生先将自己的姓名、准考证号填写清楚,将条形码准确粘贴在考生信息条形码粘贴区。2.选择题必须使用2B铅笔填涂;非选择题必须使用0.5毫米黑色字迹的签字笔书写,字体工整、笔迹清楚。3.请按照题号顺序在各题目的答题区域内作答,超出答题区域书写的答案无效;在草稿纸、试题卷上答题无效。4.保持卡面清洁,不要折叠,不要弄破、弄皱,不准使用涂改液、修正带、刮纸刀。一、选择题(每题1.5分,共30题,45分)1.如图所示,甲、乙两个弹簧测力计放在水平面上并相互钩在一起,用水平拉力F1和F2分别拉开,F1=F2=5N,两弹簧测力计静止时,下列分析正确的是()A.甲对乙的拉力和乙对甲的拉力是一对平衡力B.甲受力平衡,乙对甲的拉力是5N,甲的示数是5NC.乙受力平衡,甲对乙的拉力是5N,乙的示数是10ND.甲和乙受到的合力均为零,示数均为零2.下列四种情况中,人对物体没有做功的是()A.快递员抱着邮件乘电梯上楼B.推出去的铅球在空中飞行C.用力推汽车走了一段距离D.将杠铃从地上举起3.下列关于力的说法中,正确的是()B.不接触的物体间一定没有力的作用A.力的方向和作用点都影响力的大小C.力不能离开物体独立存在D.两个力的三要素相同,这两个力可能是一对平衡力4.一闹钟静止在水平桌面上,下列说法正确的是()A.闹钟受到的重力和闹钟对桌面的压力是一对相互作用力B.闹钟受到的重力和闹钟对桌面的压力是一对平衡力C.闹钟受到的重力和桌面对闹钟的支持力是一对相互作用力D.闹钟受到的重力和桌面对闹钟的支持力是一对平衡力5.今年3月4日,在我市阳新地区下了一场冰雹.已知冰雹在下落过程中受到的空气阻力随下落速度的增大而增大,且落地前已做匀速运动.关于冰雹的下落过程,下面说法正确的是()A.冰雹的重力势能越来越大B.冰雹的机械能越来越小C.当冰雹匀速下落时空气阻力对冰雹不做功D.冰雹受到的空气阻力越来越大,可能大于重力6.底面积和高度都相同的甲、乙、丙三个容器都装满水,如图所示,比较容器底受到水的压强()A.甲最小B.乙最小C.丙最小D.一样大7.一物体挂在弹簧测力计下,示数为5N,当它浸入水中时,示数为3N,此时物体所受的浮力为()A.2NB.3NC.5ND.8N8.用力F把木块压在竖直墙壁上保持不动,如图所示,下列四个说法中正确的有:①手对木块的压力和墙对木块的弹力是一对平衡力②手对木块的压力和木块的重力是一对平衡力③木块受到的摩擦力和木块的重力是一对平衡力④手对木块的压力和木块对手的弹力是一对平衡力A.1个B.2个C.3个D.4个9.如图是我们使用的八年级下册《物理》课本,下列对此课本的估测值与真实值最接近的是A.重约为2NB.重约为0.2NC.平放时对桌面压强约为2PaD.平放时对桌面压强约为0.2Pa10.关于声现象,下列说法正确的是()A.声音可以在真空中传播B.调节手机音量是为了改变声音的音调C.在考场附近禁止鸣喇叭是在传播途中控制噪声的D.超声波能够粉碎体内“结石”是因为声波具有能量11.下列物体运动过程中,运动状态没有发生改变的是A.篮球从篮筐中落下B.火箭发射升空C.月球绕地球转动D.火车在平直铁轨上匀速行驶12.下列现象及其原因分析,错误的是A.高压锅容易将食物煮熟——液体表面气压增大,液体沸点升高B.台风掀开屋顶的瓦——屋内外空气的流速不同,压强不同C.软包装饮料吸管一端做成尖形——减小受力面积,增大压强D.铁路的钢轨铺在枕木上——增大受力面积,增大压强13.第七届世界军人运动会将于2019年10月在武汉举行,其中羽毛球、乒乓球、男子体操、网球等4个项目首次进入世界军人运动会。关于这四项运动,下列描述错误的是A.羽毛球离开球拍后能在空中飞行一段距离,是由于羽毛球具有惯性B.为了控制乒乓球的飞行路径可以让它旋转起来,这是利用了流体压强与流速的关系C.体操运动员在手上涂防滑粉,是为了减小摩擦力D.球拍在击打网球的过程中,球拍和网球同时发生了弹性形变14.下列说法中正确的是()A.向上抛出的篮球,一定不受力的作用B.直线滚动的足球,一定受平衡力的作用C.加速下...

1、当您付费下载文档后,您只拥有了使用权限,并不意味着购买了版权,文档只能用于自身使用,不得用于其他商业用途(如 [转卖]进行直接盈利或[编辑后售卖]进行间接盈利)。
2、本站所有内容均由合作方或网友上传,本站不对文档的完整性、权威性及其观点立场正确性做任何保证或承诺!文档内容仅供研究参考,付费前请自行鉴别。
3、如文档内容存在违规,或者侵犯商业秘密、侵犯著作权等,请点击“违规举报”。

碎片内容

2024届北京市西城区北京师范大附属中学物理八下期末监测模拟试题含解析.doc

您可能关注的文档

确认删除?