电脑桌面
添加内谋知识网--内谋文库,文书,范文下载到电脑桌面
安装后可以在桌面快捷访问

2024届四川省雅安中学八下物理期末考试模拟试题含解析.doc

2024届四川省雅安中学八下物理期末考试模拟试题含解析.doc_第1页
1/15
2024届四川省雅安中学八下物理期末考试模拟试题含解析.doc_第2页
2/15
2024届四川省雅安中学八下物理期末考试模拟试题含解析.doc_第3页
3/15
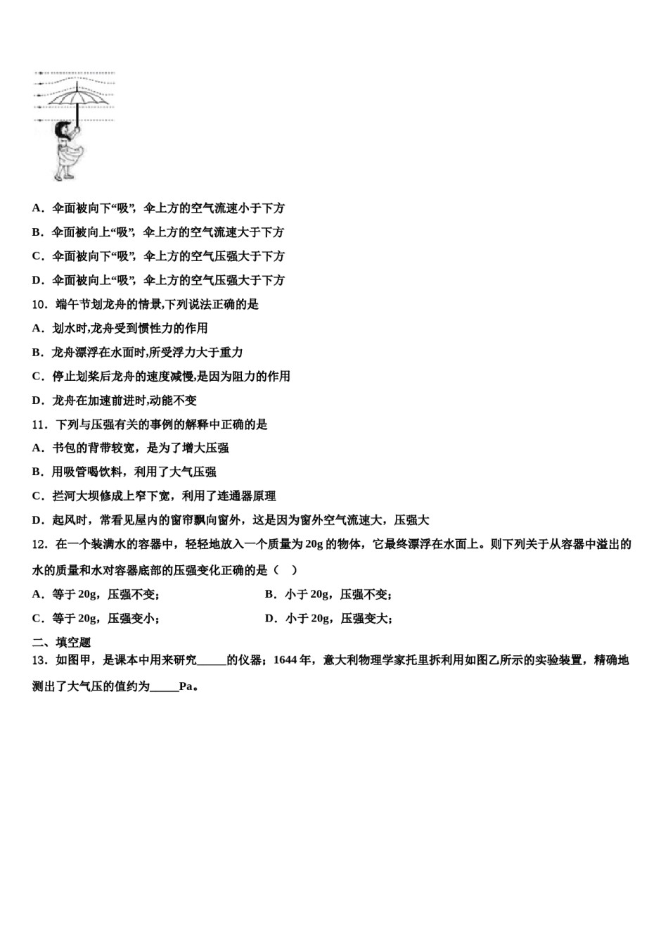
2024届四川省雅安中学八下物理期末考试模拟试题注意事项1.考试结束后,请将本试卷和答题卡一并交回.2.答题前,请务必将自己的姓名、准考证号用0.5毫米黑色墨水的签字笔填写在试卷及答题卡的规定位置.3.请认真核对监考员在答题卡上所粘贴的条形码上的姓名、准考证号与本人是否相符.4.作答选择题,必须用2B铅笔将答题卡上对应选项的方框涂满、涂黑;如需改动,请用橡皮擦干净后,再选涂其他答案.作答非选择题,必须用05毫米黑色墨水的签字笔在答题卡上的指定位置作答,在其他位置作答一律无效.5.如需作图,须用2B铅笔绘、写清楚,线条、符号等须加黑、加粗.一、选择题1.爱米对太空中的星球比较感兴趣,她从网上查得:甲、乙两个星球表面上物体的重力G与其质量m的关系如图,从图中信息可知A.相同质量的物体在甲星球表面上的重力大B.相同质量的物体在乙星球表面上的重力大C.甲星球表面上重力与质量关系式为G=15mD.乙星球表面上重力与质量关系式为G=5m2.甲乙两只质量不同的实心铁球,已知甲球的质量大于乙球,现将它们投入同一沸水中,一段时间后取出.当它们放出相同的热量后再相互接触,则B.热量一定由乙传递给甲A.热量一定由甲传递给乙C.热量可能由甲传递给乙D.没有发生热传递3.如图所示,质量和底面积都相同的两个容器,分别装有质量和深度均相等的甲乙两种不同液体,下列说法正确的是A.甲液体的密度小于乙液体的密度B.两容器对桌面的压强大小相等C.两容器底部所受液体的压强大相等D.两容器底部所受液体的压力大小相等4.下列关于简单机械的知识,正确的是()A.使用杠杆,既省力又省距离B.利用斜面既省力,又省功C.定滑轮不省力,但能改变力的方向D.动滑轮不省力,但可以省距离5.如图所示,轨道ABC光滑,弹簧固定在水平轨道末端,小球从A处由静止滚下,撞击弹簧后又将沿水平轨道返回,接着滚上斜面.在这整个过程中,机械能转化的情况是A.重力势能→动能→重力势能B.动能→弹性势能→动能C.动能→势能→动能→势能→动能D.重力势能→动能→弹性势能→动能→重力势能6.用托盘天平测量物体的质量时,误将物体放在右盘中,天平平衡时,左盘中有50克、20克的砝码各一个,游码的示数为如图所示,则被测物体的质量应是()A.73.4克B.70.4克C.66.6克D.无法计算7.以下估测符合实际的是A.我们八年级下期物理课本受到的重力约为10NB.—个标准大气压大约能托起10m高的水柱C.将一枚鸡蛋举高lm做的功约5JD.滑轮组的机械效率可以达到100%8.控制变量法是物理探究中的重要方法,下列实验中应用了控制变量法的是()A.探究压力作用效果与哪些因素有关B.用刻度尺测量物体的长度C.用重垂线演示重力的方向D.实验探究平面镜成像的特点9.如图所示,小丽同学撑一把雨伞在雨中行走,当一阵大风吹来,伞面可能被“吸”得严重变形.下列有关这一现象及其解释正确的是()A.伞面被向下“吸”,伞上方的空气流速小于下方B.伞面被向上“吸”,伞上方的空气流速大于下方C.伞面被向下“吸”,伞上方的空气压强大于下方D.伞面被向上“吸”,伞上方的空气压强大于下方10.端午节划龙舟的情景,下列说法正确的是A.划水时,龙舟受到惯性力的作用B.龙舟漂浮在水面时,所受浮力大于重力C.停止划桨后龙舟的速度减慢,是因为阻力的作用D.龙舟在加速前进时,动能不变11.下列与压强有关的事例的解释中正确的是A.书包的背带较宽,是为了增大压强B.用吸管喝饮料,利用了大气压强C.拦河大坝修成上窄下宽,利用了连通器原理D.起风时,常看见屋内的窗帘飘向窗外,这是因为窗外空气流速大,压强大12.在一个装满水的容器中,轻轻地放入一个质量为20g的物体,它最终漂浮在水面上。则下列关于从容器中溢出的水的质量和水对容器底部的压强变化正确的是()A.等于20g,压强不变;B.小于20g,压强不变;C.等于20g,压强变小;D.小于20g,压强变大;二、填空题13.如图甲,是课本中用来研究_____的仪器;1644年,意大利物理学家托里拆利用如图乙所示的实验装置,精确地测出了大气压的值约为_____Pa。14.用钢笔吸墨水时,按下弹簧片,挤出管内部分空气,松开手后,管内气...

1、当您付费下载文档后,您只拥有了使用权限,并不意味着购买了版权,文档只能用于自身使用,不得用于其他商业用途(如 [转卖]进行直接盈利或[编辑后售卖]进行间接盈利)。
2、本站所有内容均由合作方或网友上传,本站不对文档的完整性、权威性及其观点立场正确性做任何保证或承诺!文档内容仅供研究参考,付费前请自行鉴别。
3、如文档内容存在违规,或者侵犯商业秘密、侵犯著作权等,请点击“违规举报”。

碎片内容

2024届四川省雅安中学八下物理期末考试模拟试题含解析.doc

您可能关注的文档

确认删除?