电脑桌面
添加内谋知识网--内谋文库,文书,范文下载到电脑桌面
安装后可以在桌面快捷访问

2024届天津市宁河县名校物理八下期末调研模拟试题含解析.doc

2024届天津市宁河县名校物理八下期末调研模拟试题含解析.doc_第1页
1/13
2024届天津市宁河县名校物理八下期末调研模拟试题含解析.doc_第2页
2/13
2024届天津市宁河县名校物理八下期末调研模拟试题含解析.doc_第3页
3/13
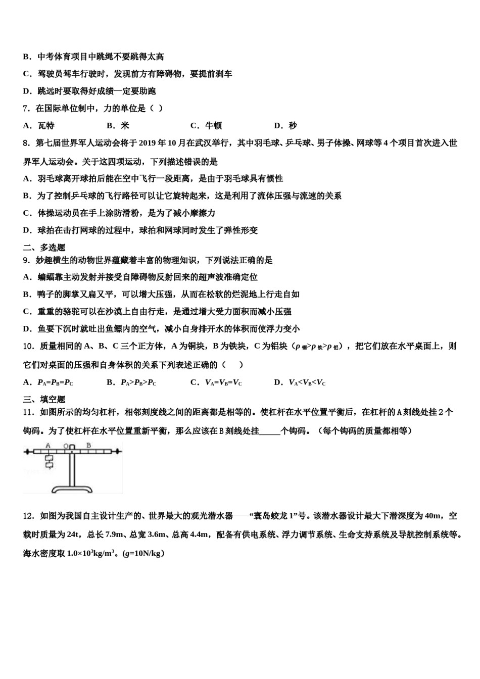
2024届天津市宁河县名校物理八下期末调研模拟试题注意事项:1.答卷前,考生务必将自己的姓名、准考证号、考场号和座位号填写在试题卷和答题卡上。用2B铅笔将试卷类型(B)填涂在答题卡相应位置上。将条形码粘贴在答题卡右上角"条形码粘贴处"。2.作答选择题时,选出每小题答案后,用2B铅笔把答题卡上对应题目选项的答案信息点涂黑;如需改动,用橡皮擦干净后,再选涂其他答案。答案不能答在试题卷上。3.非选择题必须用黑色字迹的钢笔或签字笔作答,答案必须写在答题卡各题目指定区域内相应位置上;如需改动,先划掉原来的答案,然后再写上新答案;不准使用铅笔和涂改液。不按以上要求作答无效。4.考生必须保证答题卡的整洁。考试结束后,请将本试卷和答题卡一并交回。一、单选题1.如图所示的是脚踩式垃圾筒的示意图,下列说法中正确的是A.两杠杆均为省力杠杆B.两杠杆均为费力杠杆C.ABC为省力杠杆D.A′B′C′为省力杠杆2.对常用到的自行车,目的是为了减小摩擦的是A.抓紧车把B.转动部分加装滚动轴承C.捏闸D.轮胎上的花纹3.关于物体沉浮条件及应用实例,下列分析合理的是()A.节日放飞的气球里充的是密度大于空气的气体B.潜水艇是通过排水、吸水改变自身重力,从而达到上浮和下沉的目的C.橡皮泥捏成小船后可以漂浮在水面上,是通过改变自身重力实现的D.相同质量的木船和钢船在水面漂浮,钢船所受浮力大于木船所受浮力4.下列物理量最接近实际的是()A.一个普通鸡蛋的质量约为50gB.汕头夏天的最高气温约为50℃C.初中学生课桌的高度约为0.7dmD.光在空气中的传播速度约为340m/s5.下列现象中,说明分子不停地做无规则运动的是()A.少数工业废水污染整个水库B.冬天,雪花漫天飞舞C.扫地时,在阳光下看到灰尘在空中飞舞D.沙粒放入水中,水变浑浊了6.下列做法是为了防止惯性带来危害的是A.骑电动车过程中要经常看后视镜B.中考体育项目中跳绳不要跳得太高C.驾驶员驾车行驶时,发现前方有障碍物,要提前刹车D.跳远时要取得好成绩一定要助跑7.在国际单位制中,力的单位是()A.瓦特B.米C.牛顿D.秒8.第七届世界军人运动会将于2019年10月在武汉举行,其中羽毛球、乒乓球、男子体操、网球等4个项目首次进入世界军人运动会。关于这四项运动,下列描述错误的是A.羽毛球离开球拍后能在空中飞行一段距离,是由于羽毛球具有惯性B.为了控制乒乓球的飞行路径可以让它旋转起来,这是利用了流体压强与流速的关系C.体操运动员在手上涂防滑粉,是为了减小摩擦力D.球拍在击打网球的过程中,球拍和网球同时发生了弹性形变二、多选题9.妙趣横生的动物世界蕴藏着丰富的物理知识,下列说法正确的是A.蝙蝠靠主动发射并接受自障碍物反射回来的超声波准确定位B.鸭子的脚掌又扁又平,可以增大压强,从而在松软的烂泥地上行走自如C.重重的骆驼可以在沙漠上自由行走,是通过增大受力面积而减小压强D.鱼要下沉时就吐出鱼鳔内的空气,减小自身排开水的体积而使浮力变小10.质量相同的A、B、C三个正方体,A为铜块,B为铁块,C为铝块(ρ铜>ρ铁>ρ铝),把它们放在水平桌面上,则它们对桌面的压强和自身体积的关系下列表述正确的()A.PA=PB=PCB.PA>PB>PCC.VA=VB=VCD.VA<VB<VC三、填空题11.如图所示的均匀杠杆,相邻刻度线之间的距离都是相等的。使杠杆在水平位置平衡后,在杠杆的A刻线处挂2个钩码。为了使杠杆在水平位置重新平衡,那么应该在B刻线处挂_____个钩码。(每个钩码的质量都相等)12.如图为我国自主设计生产的、世界最大的观光潜水器“寰岛蛟龙1”号。该潜水器设计最大下潜深度为40m,空载时质量为24t,总长7.9m、总宽3.6m、总高4.4m,配备有供电系统、浮力调节系统、生命支持系统及导航控制系统等。海水密度取1.0×103kg/m3。(g=10N/kg)(1)潜水器潜入水面后,在下潜过程中受到海水的浮力________,海水对它的压强________(选填:不变、变大或变小)(2)该潜水器在水面下40m处、面积为1cm2的外壳上承受的海水压力有多大_______?(3)该潜水器空载浮在海面时,受到的浮力多大______?排开海水的体积约为多大_______?(4)潜水器返回母船时,利用...

1、当您付费下载文档后,您只拥有了使用权限,并不意味着购买了版权,文档只能用于自身使用,不得用于其他商业用途(如 [转卖]进行直接盈利或[编辑后售卖]进行间接盈利)。
2、本站所有内容均由合作方或网友上传,本站不对文档的完整性、权威性及其观点立场正确性做任何保证或承诺!文档内容仅供研究参考,付费前请自行鉴别。
3、如文档内容存在违规,或者侵犯商业秘密、侵犯著作权等,请点击“违规举报”。

碎片内容

2024届天津市宁河县名校物理八下期末调研模拟试题含解析.doc

您可能关注的文档

确认删除?