电脑桌面
添加内谋知识网--内谋文库,文书,范文下载到电脑桌面
安装后可以在桌面快捷访问

2024届安徽省濉溪县联考八年级物理第二学期期末检测试题含解析.doc

2024届安徽省濉溪县联考八年级物理第二学期期末检测试题含解析.doc_第1页
1/25
2024届安徽省濉溪县联考八年级物理第二学期期末检测试题含解析.doc_第2页
2/25
2024届安徽省濉溪县联考八年级物理第二学期期末检测试题含解析.doc_第3页
3/25
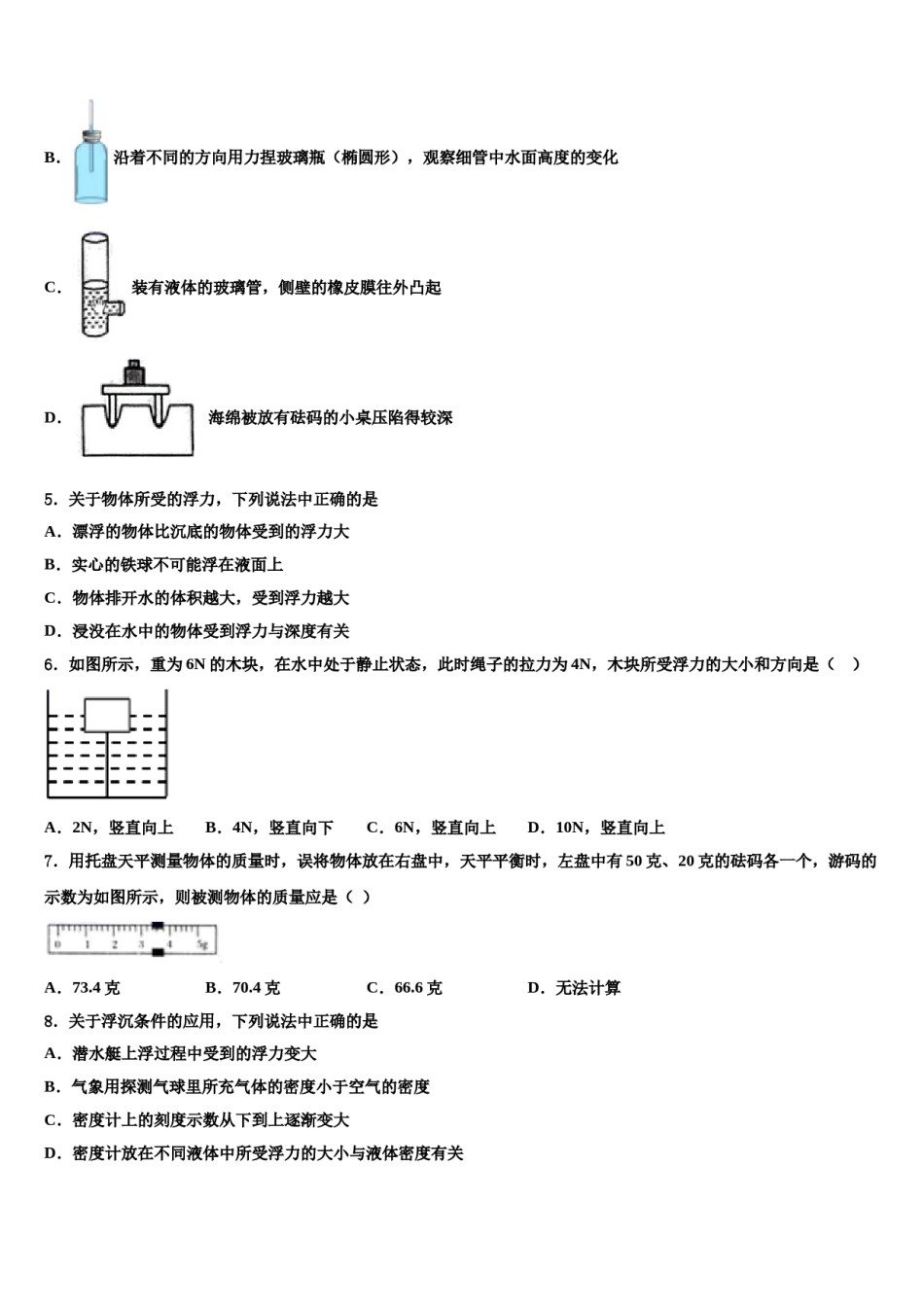
2024届安徽省濉溪县联考八年级物理第二学期期末检测试题考生须知:1.全卷分选择题和非选择题两部分,全部在答题纸上作答。选择题必须用2B铅笔填涂;非选择题的答案必须用黑色字迹的钢笔或答字笔写在“答题纸”相应位置上。2.请用黑色字迹的钢笔或答字笔在“答题纸”上先填写姓名和准考证号。3.保持卡面清洁,不要折叠,不要弄破、弄皱,在草稿纸、试题卷上答题无效。一、选择题(每题1.5分,共30题,45分)1.下列说法中,正确的是A.小明用力水平推水平面上的桌子没推动,此时推力和摩擦力大小相等B.自行车车座的面积较大是为了增大压强C.地面上静止的物体受到的支持力和它对地面的压力是一对平衡力D.潜水艇在水面下上升时,受到的压强与浮力都变小2.如图,某种自动洗衣机进水时,与洗衣缸相连的细管中封闭一定量的空气,通过压力传感器感知管中的空气压力,从而控制进水量。在洗衣机进水的过程中,下列判断正确的是()A.洗衣缸和细管构成一个连通器B.细管中空气的密度逐渐变小C.细管中空气的压强逐渐变小D.洗衣缸和细管中水面高度差逐渐变大3.将一物块轻轻放入盛满水的大烧杯中,静止后有81g水从大烧杯中溢出;将其轻轻放入盛满酒精的大烧杯中,静止后有72g酒精从大烧杯中溢出。已知ρ酒精=0.8×103kg/m3,则物块在水中的状态及物块的密度是A.悬浮1.0×103kg/m3B.漂浮0.92×103kg/m3C.下沉1.2×103kg/m3D.漂浮0.90×103kg/m34.如图所示,下面小实验中证明大气压存在的是()A.将胶头滴管的胶头里的空气挤走后再松开,液体会进入滴管B.沿着不同的方向用力捏玻璃瓶(椭圆形),观察细管中水面高度的变化C.装有液体的玻璃管,侧壁的橡皮膜往外凸起D.海绵被放有砝码的小桌压陷得较深5.关于物体所受的浮力,下列说法中正确的是A.漂浮的物体比沉底的物体受到的浮力大B.实心的铁球不可能浮在液面上C.物体排开水的体积越大,受到浮力越大D.浸没在水中的物体受到浮力与深度有关6.如图所示,重为6N的木块,在水中处于静止状态,此时绳子的拉力为4N,木块所受浮力的大小和方向是()A.2N,竖直向上B.4N,竖直向下C.6N,竖直向上D.10N,竖直向上7.用托盘天平测量物体的质量时,误将物体放在右盘中,天平平衡时,左盘中有50克、20克的砝码各一个,游码的示数为如图所示,则被测物体的质量应是()A.73.4克B.70.4克C.66.6克D.无法计算8.关于浮沉条件的应用,下列说法中正确的是A.潜水艇上浮过程中受到的浮力变大B.气象用探测气球里所充气体的密度小于空气的密度C.密度计上的刻度示数从下到上逐渐变大D.密度计放在不同液体中所受浮力的大小与液体密度有关9.疫情期间,农村“大喇叭”重出江湖,用最接地气的表达,呼吁村民们做好疫情防控,戴好口罩,减少串门。对这一过程中声现象的解释,错误的是()A.声音可以传递信息B.选择不同的音量,是改变了声音的音调C.声音是通过空气传入人耳朵D.用喇叭可以减少声音的分散,使声音传播得更远10.如图甲所示,相同的两物块A、B叠放在粗糙程度相同的水平地面上,在20N的水平推力F1的作用下一起做匀速直线运动,此时物块B所受的摩擦力为f1,若将A、B物块按图乙所示紧靠放在水平桌面上,用水平力F2推A,使它们一起做匀速直线运动,则()A.f1=0N,F2=20NB.f1=10N,F2=20NC.f1=20N,F2=40ND.f1=10N,F2=40N11.关于功和功率,下列说法中正确的是()A.功率大的机器,做功可能少B.功率大的机器做功可能慢C.做功时间越长,机器的功率越小D.机器做功少,功率一定小12.下列数据中,最接近生活实际的是()A.一校鸡蛋的质量约为5kgB.一枚药片的质量约为500gC.一个普通中学生的质量为50kgD.一间空教室的空气质量大约是20kg13.如图所示物体没有受到浮力的是A.沉在水底的铁球B.水面戏水的天鹅C.打入水底的木桩D.在水中游动的小鱼14.如图所示,重300N的物体在20N的水平拉力F的作用下,以0.2m/s的速度沿水平地面向左匀速直线运动了10s,滑轮组的机械效率为80%,则在此过程中,下列说法正确的是()A.绳子自由端移动的距离为2mB.物体与地面间的滑动摩擦力为75NC.拉力F的功率为12WD.有用功为120J...

1、当您付费下载文档后,您只拥有了使用权限,并不意味着购买了版权,文档只能用于自身使用,不得用于其他商业用途(如 [转卖]进行直接盈利或[编辑后售卖]进行间接盈利)。
2、本站所有内容均由合作方或网友上传,本站不对文档的完整性、权威性及其观点立场正确性做任何保证或承诺!文档内容仅供研究参考,付费前请自行鉴别。
3、如文档内容存在违规,或者侵犯商业秘密、侵犯著作权等,请点击“违规举报”。

碎片内容

2024届安徽省濉溪县联考八年级物理第二学期期末检测试题含解析.doc

您可能关注的文档

确认删除?