电脑桌面
添加内谋知识网--内谋文库,文书,范文下载到电脑桌面
安装后可以在桌面快捷访问

2024届山东省淄博市桓台县物理八下期末考试模拟试题含解析.doc

2024届山东省淄博市桓台县物理八下期末考试模拟试题含解析.doc_第1页
1/12
2024届山东省淄博市桓台县物理八下期末考试模拟试题含解析.doc_第2页
2/12
2024届山东省淄博市桓台县物理八下期末考试模拟试题含解析.doc_第3页
3/12
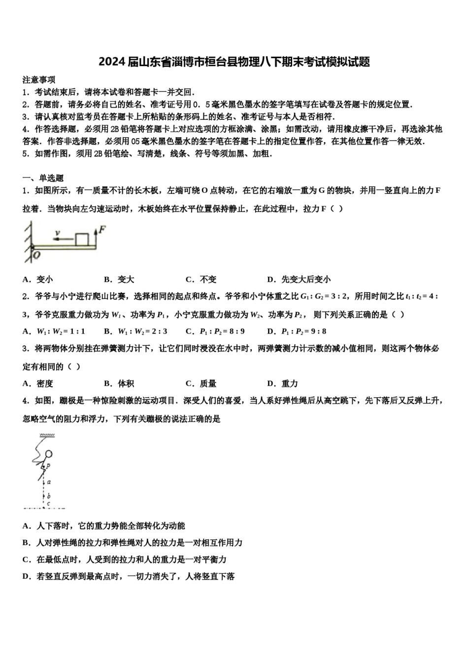
2024届山东省淄博市桓台县物理八下期末考试模拟试题注意事项1.考试结束后,请将本试卷和答题卡一并交回.2.答题前,请务必将自己的姓名、准考证号用0.5毫米黑色墨水的签字笔填写在试卷及答题卡的规定位置.3.请认真核对监考员在答题卡上所粘贴的条形码上的姓名、准考证号与本人是否相符.4.作答选择题,必须用2B铅笔将答题卡上对应选项的方框涂满、涂黑;如需改动,请用橡皮擦干净后,再选涂其他答案.作答非选择题,必须用05毫米黑色墨水的签字笔在答题卡上的指定位置作答,在其他位置作答一律无效.5.如需作图,须用2B铅笔绘、写清楚,线条、符号等须加黑、加粗.一、单选题1.如图所示,有一质量不计的长木板,左端可绕O点转动,在它的右端放一重为G的物块,并用一竖直向上的力F拉着.当物块向左匀速运动时,木板始终在水平位置保持静止,在此过程中,拉力F()A.变小B.变大C.不变D.先变大后变小2.爷爷与小宁进行爬山比赛,选择相同的起点和终点。爷爷和小宁体重之比G1:G2=3:2,所用时间之比t1:t2=4:3,爷爷克服重力做功为W1、功率为P1,小宁克服重力做功为W2、功率为P2,则下列关系正确的是()A.W1:W2=1:1B.W1:W2=2:3C.P1:P2=8:9D.P1:P2=9:83.将两物体分别挂在弹簧测力计下,让它们同时浸没在水中时,两弹簧测力计示数的减小值相同,则这两个物体必定有相同的()A.密度B.体积C.质量D.重力4.如图,蹦极是一种惊险刺激的运动项目.深受人们的喜爱,当人系好弹性绳后从高空跳下,先下落后又反弹上升,忽略空气的阻力和浮力,下列有关蹦极的说法正确的是A.人下落时,它的重力势能全部转化为动能B.人对弹性绳的拉力和弹性绳对人的拉力是一对相互作用力C.在最低点时,人受到的拉力和人的重力是一对平衡力D.若竖直反弹到最高点时,一切力消失了,人将竖直下落5.如图,小明用一轻质杠杆自制简易密度秤的过程中,在A端的空桶内分别注入密度已知的不同液体,改变物体M悬挂点B的位置,当杠杆在水平位置平衡时,在M悬挂点处标出相应液体的密度值.下列关于密度秤制作的说法中,正确的是()A.每次倒入空桶的液体质量相同B.密度秤的刻度不均匀C.增大M的质量,秤的量程会减小D.悬点O适当左移,秤的量程会增大6.牛顿是伟大的物理学家,下列物理量的单位以他的名字命名的是A.力B.压强C.功D.功率7.马德堡半球实验证实了大气压强的存在()A.正确B.错误8.下列各实例中,属于增大压强的是()A.图钉的宽大钉帽B.磨得锋利的刀刃C.雪上行驶的雪橇D.铁轨下铺设的枕木二、多选题9.为更好的收治新冠肺炎患者,大连建设者攻坚克难,砥砺前行,仅用20天时间完成了医院的“负压病房”改建项目。“负压病房”可以避免病房外的空气被污染。下列判断正确的是()A.负压病房内的气压比病房外的气压高B.负压病房内的气压比病房外的气压低C.负压病房可以防止病房内的空气向病房外自由流动D.负压病房可以防止病房外的空气向病房内自由流动10.汽车涉及到许多物理知识,其中分析正确的是A.关闭发动机后,汽车仍能继续前进是由于汽车具有惯性B.汽车匀速行驶时,它的动能在增大C.方向盘属于轮轴,使用时可以省力D.车内的破窗锤是通过减小受力面积的方法来增大压强三、填空题11.南美热带雨林中的切叶蚁是一种非常勤劳的小动物。如图所示,蚂蚁用0.02N的力拉着树叶,100s内沿拉力方向前进了1.5m,则蚂蚁对树叶做的功为____________J,此时的功率为________W.12.如图所示,鱼对弹簧测力计秤钩的拉力是______N,鱼的重力和__________________是一对平衡力.13.如图甲所示,在容器底部固定一轻质弹簧,弹簧上端连有一边长为0.1m的正方体物块A,当容器中水的深度为20cm时,物块A有一半的体积露出水面,此时弹簧恰好处于原长状态,物块A的密度为____kg/m3;往容器中缓慢加水(水未溢出)至物块A恰好浸没时,弹簧受到的拉力跟弹簧的伸长量关系如图乙所示,则此时水对容器底部的压强为____Pa.14.图为自制的潜水艇模型型,潜水艇通过改变___________(选填"浮力”或“自身重力”)在液面下实现浮沉;潜水艇模型在图中所示的位置保持静止,当向右拉注射器的活塞时,...

1、当您付费下载文档后,您只拥有了使用权限,并不意味着购买了版权,文档只能用于自身使用,不得用于其他商业用途(如 [转卖]进行直接盈利或[编辑后售卖]进行间接盈利)。
2、本站所有内容均由合作方或网友上传,本站不对文档的完整性、权威性及其观点立场正确性做任何保证或承诺!文档内容仅供研究参考,付费前请自行鉴别。
3、如文档内容存在违规,或者侵犯商业秘密、侵犯著作权等,请点击“违规举报”。

碎片内容

2024届山东省淄博市桓台县物理八下期末考试模拟试题含解析.doc

您可能关注的文档

确认删除?