电脑桌面
添加内谋知识网--内谋文库,文书,范文下载到电脑桌面
安装后可以在桌面快捷访问

2024届潍坊市八年级物理第二学期期末学业水平测试试题含解析.doc

2024届潍坊市八年级物理第二学期期末学业水平测试试题含解析.doc_第1页
1/13
2024届潍坊市八年级物理第二学期期末学业水平测试试题含解析.doc_第2页
2/13
2024届潍坊市八年级物理第二学期期末学业水平测试试题含解析.doc_第3页
3/13
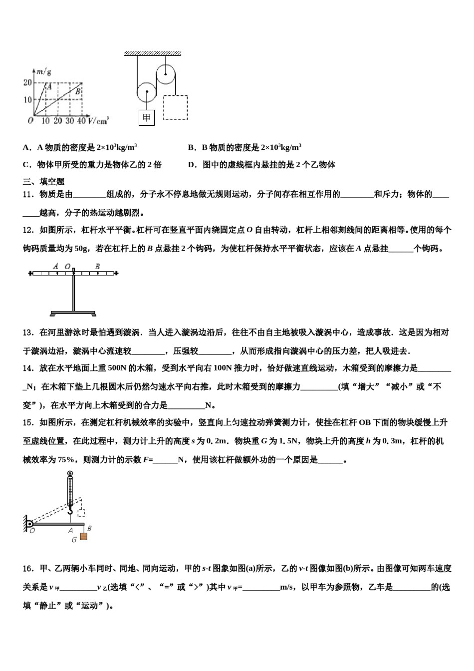
2024届潍坊市八年级物理第二学期期末学业水平测试试题注意事项:1.答题前,考生先将自己的姓名、准考证号填写清楚,将条形码准确粘贴在考生信息条形码粘贴区。2.选择题必须使用2B铅笔填涂;非选择题必须使用0.5毫米黑色字迹的签字笔书写,字体工整、笔迹清楚。3.请按照题号顺序在各题目的答题区域内作答,超出答题区域书写的答案无效;在草稿纸、试题卷上答题无效。4.保持卡面清洁,不要折叠,不要弄破、弄皱,不准使用涂改液、修正带、刮纸刀。一、单选题1.物理兴趣小组的同学对如图所示的现象进行了讨论,其中正确的是A.图甲表示用压强计可以准确测量液体内部各处压强的大小B.图乙实验中用小桌陷入沙子的深度显示所产生的压强的大小C.图丙杯口的纸片和杯中水不掉下来,是因为纸片受到的吸力非常大D.图丁向两张纸的中间吹气纸片靠拢,说明流体中流速越大的地方压强越大2.下列事例中,通过改变压力大小来改变摩擦力的是()A.自行车紧急刹车时,要用力捏紧车刹以便尽快停下B.往生锈的锁芯里滴一些油便于开锁C.汽车打滑时,常在轮胎下铺一些碎石或稻草D.高低杠运动员上杠前,在手上涂抹镁粉3.下面的说法中,力对物体做功的说法中正确的是A.用手从地面竖直提起水桶,手竖直向上的拉力对水桶做了功B.提着水桶在路面上水平向前移动一段路程,手竖直向上的拉力对水桶做了功C.抛出手的铅球在空中向前运动的过程中,推力对铅球做了功D.用力推一辆汽车,汽车静止不动,推力在这个过程中对汽车做了功4.如图所示,在拉力F作用下,重300N的物体在水平桌面上以0.1m/s的速度做匀速直线运动,物体受到桌面的摩擦力为60N,若不考虑绳和滑轮重以及绳轮间摩擦力,则拉力F及其功率的大小分别为A.20N,2WB.30N,6WC.60N,2WD.20N,6W5.重约600N的物体可能是下列中的哪一个?A.一只鸡B.一头耕牛C.一头大象D.一个成年人6.历史上第一位用实验方法测出大气压强数值的科学家是A.帕斯卡B.托里拆利C.阿基米德D.伽利略7.如图所示是舰载机飞离甲板的过程中,下列说法正确的是()A.飞机在跑道上滑行时若外力全部消失,会逐渐停下来B.飞机起飞时加速助跑,可获得更大的惯性,利于升空C.飞机飞离甲板后,舰艇受到水的浮力不变D.飞机飞离甲板后,舰艇底部受到水的压强变小8.2019年蒙山国际登山赛在费县龟蒙景区顺利举行,在登山比赛中,功率最大的一定是()A.体重最大的B.用时最短的C.速度最大的D.做功最快的二、多选题9.下列有关运动和力的说法中正确的是()A.头球攻门,主要说明力可以改变物体的运动状态B.用力拉弓,说明力可以改变物体的运动状态C.用力向后划水,皮划艇才能前进,说明物体运动需要力来维持D.一切物体在没有受到力的作用时,总保持静止状态或匀速直线运动状态10.A、B两种物质的质量与体积的关系如图所示,分别由A、B两种物质制成体积相等的甲、乙两个实心物体,已知甲物体挂在滑轮组下,在虚线框中悬挂一定数量的乙物体后装置处于静止状态。(不计摩擦和滑轮的自重)以下判断正确是()A.A物质的密度是2×103kg/m3B.B物质的密度是2×103kg/m3C.物体甲所受的重力是物体乙的2倍D.图中的虚线框内悬挂的是2个乙物体三、填空题11.物质是由________组成的,分子永不停息地做无规则运动,分子间存在相互作用的________和斥力;物体的________越高,分子的热运动越剧烈。12.如图所示,杠杆水平平衡。杠杆可在竖直平面内绕固定点O自由转动,杠杆上相邻刻线间的距离相等。使用的每个钩码质量均为50g,若在杠杆上的B点悬挂2个钩码,为使杠杆保持水平平衡状态,应该在A点悬挂______个钩码。13.在河里游泳时最怕遇到漩涡.当人进入漩涡边沿后,往往不由自主地被吸入漩涡中心,造成事故.这是因为相对于漩涡边沿,漩涡中心流速较________,压强较________,从而形成指向漩涡中心的压力差,把人吸进去.14.放在水平地面上重500N的木箱,受到水平向右100N推力时,恰好做速直线运动,木箱受到的摩擦力是_________N;在木箱下垫上几根圆木后仍然匀速水平向右推,此时木箱受到的摩擦力_________(填“增大”“减小”或“不変”),在水平方向上木箱受到...

1、当您付费下载文档后,您只拥有了使用权限,并不意味着购买了版权,文档只能用于自身使用,不得用于其他商业用途(如 [转卖]进行直接盈利或[编辑后售卖]进行间接盈利)。
2、本站所有内容均由合作方或网友上传,本站不对文档的完整性、权威性及其观点立场正确性做任何保证或承诺!文档内容仅供研究参考,付费前请自行鉴别。
3、如文档内容存在违规,或者侵犯商业秘密、侵犯著作权等,请点击“违规举报”。

碎片内容

2024届潍坊市八年级物理第二学期期末学业水平测试试题含解析.doc

您可能关注的文档

确认删除?