电脑桌面
添加内谋知识网--内谋文库,文书,范文下载到电脑桌面
安装后可以在桌面快捷访问

上海华亭学校2023-2024学年物理八下期末经典试题含解析.doc

上海华亭学校2023-2024学年物理八下期末经典试题含解析.doc_第1页
1/23
上海华亭学校2023-2024学年物理八下期末经典试题含解析.doc_第2页
2/23
上海华亭学校2023-2024学年物理八下期末经典试题含解析.doc_第3页
3/23
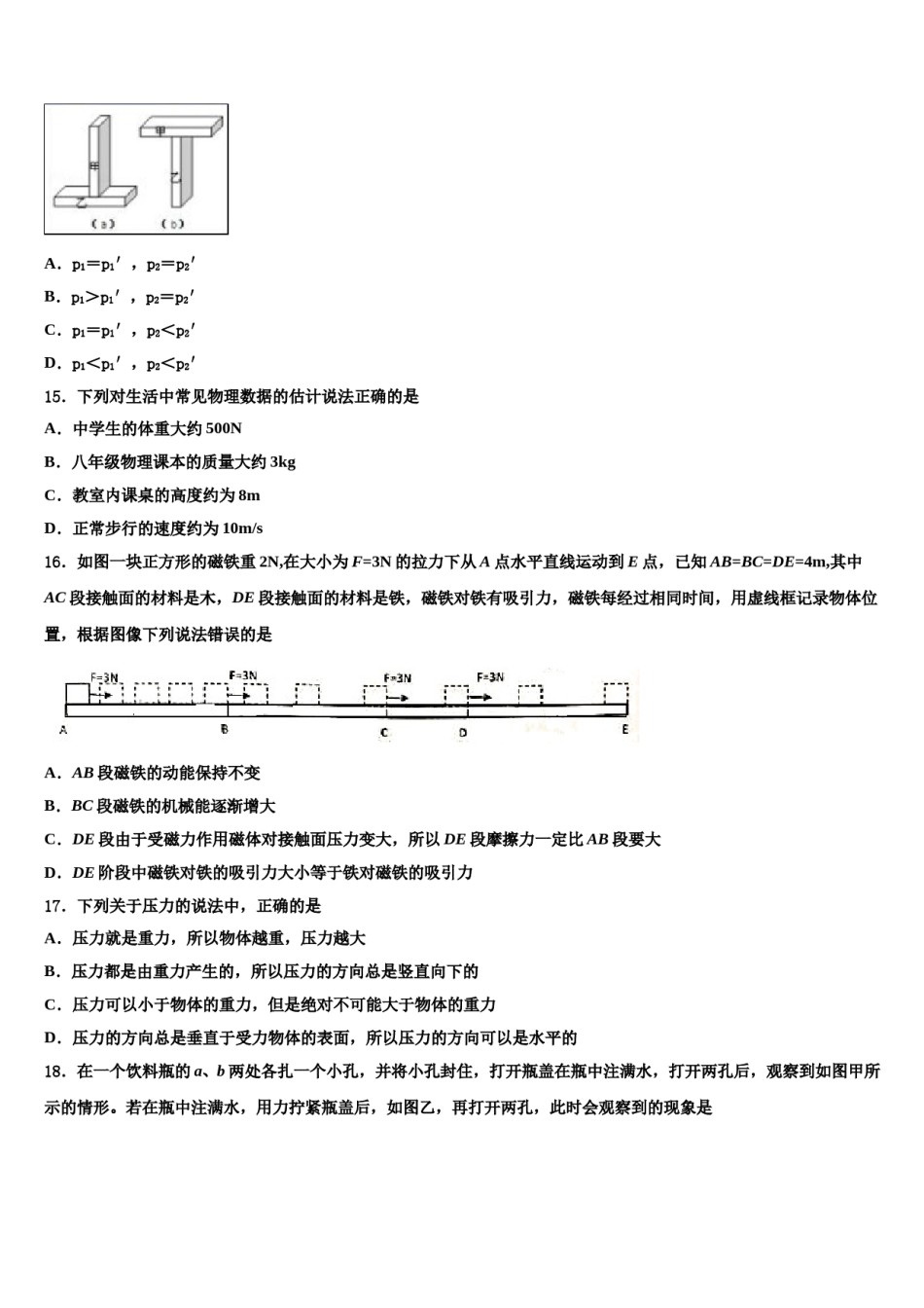
上海华亭学校2023-2024学年物理八下期末经典试题注意事项:1.答卷前,考生务必将自己的姓名、准考证号填写在答题卡上。2.回答选择题时,选出每小题答案后,用铅笔把答题卡上对应题目的答案标号涂黑,如需改动,用橡皮擦干净后,再选涂其它答案标号。回答非选择题时,将答案写在答题卡上,写在本试卷上无效。3.考试结束后,将本试卷和答题卡一并交回。一、选择题(每题1.5分,共30题,45分)1.如图所示,甲、乙两人各用40N的水平拉力沿相反的方向拉弹簧测力计的两端,则弹簧测力计的示数为(弹簧测力计的自重不计)()A.0NB.80NC.40ND.不可确定2.(2017•威海卷)关于压力和压强,下列说法正确的是()A.物体的重力越大对接触面的压强就一定越大B.刀刃磨得很锋利,是为了增大压力C.大气压强随着海拔高度的增加而增大D.水坝建成上窄下宽的形状,是由于水对坝体的压强随深度的增加而增大3.将某圆台形状的容器放在水平桌面上,容器内装1kg水时,水对容器底的压强是p0;装3kg水时,刚好把容器装满,此时水对容器底的压强是2p0,水对容器底部的压力为F,则A.容器如图甲放置,F>30NB.容器如图乙放置,F>30NC.容器如图甲放置,F<30ND.容器如图乙放置,F<30N4.在图所示的四个实例中,用热传递的方式改变物体内能的是()A.钻木取火B.用冷毛巾为发烧的人降温C.压缩空气,使空气升温D.从滑梯上滑下,臀部发热5.将浸没在水中的鸡蛋释放,鸡蛋下沉,下列说法中正确的是()A.鸡蛋受到的浮力方向始终竖直向上B.在水中越深,鸡蛋受到的浮力越大C.下沉的鸡蛋不受浮力作用D.鸡蛋受到的浮力大于重力6.如图所示,三个规格相同的杯子里分别装有水、盐水和煤油。它们对容器底部的压强相同,根据杯中液面的位置可以判定A.甲杯是水,乙杯是盐水B.乙杯是盐水,丙杯是水C.甲杯是盐水,乙杯是煤油D.乙杯是水,丙杯是煤油7.下列不属于功率单位的是()A.WB.kWC.N·mD.J/s8.用沿斜面的力F1=2N把物体甲拉上斜坡,用沿斜面的力F2=3N把另一物体乙拉下斜坡,两次运动距离相同,F1、F2对物体所做的功分别为W1、W2,功率分别为P1、P2,如果P1>P2,则()A.W1=W2B.W1>W2C.F2做功比F1快D.F2做功的时间比F1长9.下列估值中,最接近实际的是()A.一名初二学生从教室一楼爬到三楼功率大约为1000WB.成年人双脚站在水平地面上对地面的压强大约为200PaC.一个标准大气压大约能够支持760mm高的水柱D.用手把2个鸡蛋举高1m,手对鸡蛋做的功大约为1J10.如图所示是托里拆利实验装置示意图,能使玻璃管内外水银面高度差发生变化的是A.将玻璃管稍微倾斜一些B.换用较粗的玻璃管来做实验C.外界大气压发生变化D.往水银槽内些水银11.下列数据最符合生活实际的是A.物理课本的质量约为5kgB.教室里课桌的高度约为70cmC.中学生百米赛跑的正常速度约为1.2m/sD.我们教室里此时的大气压强约为1×106Pa12.如图所示,质量相等体积不同的三个小球静止在水中,则它们受到的浮力大小是A.B.C.D.13.以下物理量中,能够直接反映压力产生的形变效果的是A.压强B.浮力C.密度D.压力14.如图所示,将甲、乙两个完全相同的物体按图示方法叠放在一起,a中甲对乙的压强为p1,乙对地面的压强为p2,b中甲对乙的压强为p1′,乙对地面的压强为p2′,则()A.p1=p1′,p2=p2′B.p1>p1′,p2=p2′C.p1=p1′,p2<p2′D.p1<p1′,p2<p2′15.下列对生活中常见物理数据的估计说法正确的是A.中学生的体重大约500NB.八年级物理课本的质量大约3kgC.教室内课桌的高度约为8mD.正常步行的速度约为10m/s16.如图一块正方形的磁铁重2N,在大小为F=3N的拉力下从A点水平直线运动到E点,已知AB=BC=DE=4m,其中AC段接触面的材料是木,DE段接触面的材料是铁,磁铁对铁有吸引力,磁铁每经过相同时间,用虚线框记录物体位置,根据图像下列说法错误的是A.AB段磁铁的动能保持不变B.BC段磁铁的机械能逐渐增大C.DE段由于受磁力作用磁体对接触面压力变大,所以DE段摩擦力一定比AB段要大D.DE阶段中磁铁对铁的吸引力大小等于铁对磁铁的吸引力17.下列关于压力的说法中,正确的是A.压力就是重力,所以物...

1、当您付费下载文档后,您只拥有了使用权限,并不意味着购买了版权,文档只能用于自身使用,不得用于其他商业用途(如 [转卖]进行直接盈利或[编辑后售卖]进行间接盈利)。
2、本站所有内容均由合作方或网友上传,本站不对文档的完整性、权威性及其观点立场正确性做任何保证或承诺!文档内容仅供研究参考,付费前请自行鉴别。
3、如文档内容存在违规,或者侵犯商业秘密、侵犯著作权等,请点击“违规举报”。

碎片内容

上海华亭学校2023-2024学年物理八下期末经典试题含解析.doc

您可能关注的文档

确认删除?