电脑桌面
添加内谋知识网--内谋文库,文书,范文下载到电脑桌面
安装后可以在桌面快捷访问

上海市娄山中学2023-2024学年物理八下期末联考模拟试题含解析.doc

上海市娄山中学2023-2024学年物理八下期末联考模拟试题含解析.doc_第1页
1/14
上海市娄山中学2023-2024学年物理八下期末联考模拟试题含解析.doc_第2页
2/14
上海市娄山中学2023-2024学年物理八下期末联考模拟试题含解析.doc_第3页
3/14
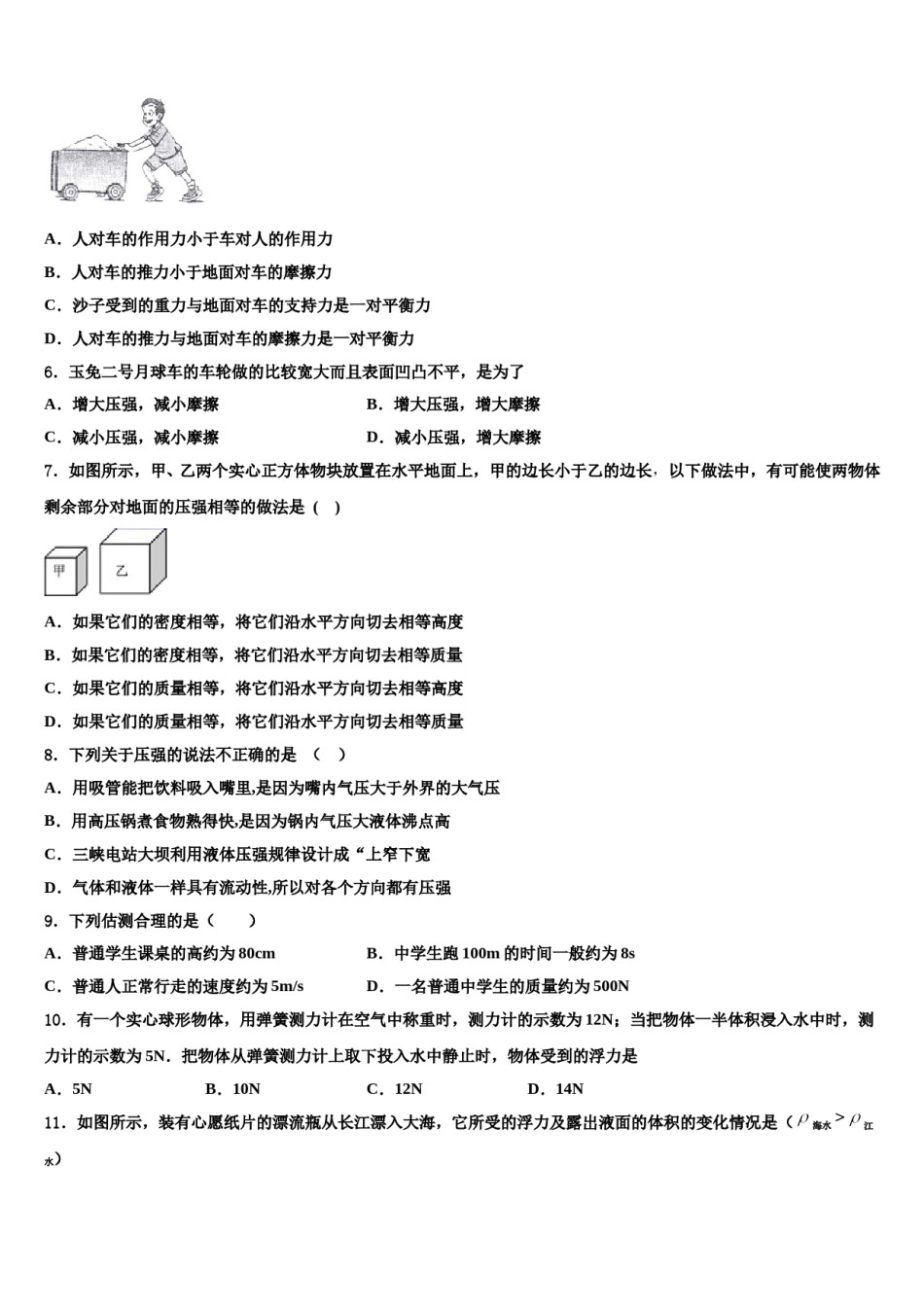
上海市娄山中学2023-2024学年物理八下期末联考模拟试题注意事项铅笔作答;第二部分必须用黑1.考生要认真填写考场号和座位序号。2.试题所有答案必须填涂或书写在答题卡上,在试卷上作答无效。第一部分必须用2B色字迹的签字笔作答。3.考试结束后,考生须将试卷和答题卡放在桌面上,待监考员收回。一、选择题1.如图所示,从金鱼口中吐出的气泡在升至水面的过程中,体积会变大,则气泡受到的浮力和压强的变化是A.浮力变大B.压强变大C.压强不变D.浮力变小2.如图所示,用一根细线拴一块橡皮,甩起来,使橡皮绕手做轨迹为圆周且其速度大小不变的运动。下列说法正确的是()A.因橡皮的速度大小不变,所以其运动状态不变B.橡皮受到的重力和细线对它的拉力是一对平衡力C.若系在橡皮上的细线突然松脱,橡皮将竖直下落D.若系在橡皮上的细线突然松脱,同时所有力都消失,橡皮将做匀速直线运动3.对平放在水平桌面上的苏科版八年级物理课本的估测值中,下列最符合实际的是A.其质量约为3kgB.其上表面所受大气压力约为4NC.其平均密度约为8.0g/cm3D.其对水平桌面的压强约为60Pa4.生活中人们的下列行为,省距离的是A.用笤帚扫地B.开启水龙头C.用改锥拧螺钉D.用钥匙开锁5.如图所示,人沿水平方向推装满沙子的车,但没有推动,下列说法正确的是()A.人对车的作用力小于车对人的作用力B.人对车的推力小于地面对车的摩擦力C.沙子受到的重力与地面对车的支持力是一对平衡力D.人对车的推力与地面对车的摩擦力是一对平衡力6.玉免二号月球车的车轮做的比较宽大而且表面凹凸不平,是为了A.增大压强,减小摩擦B.增大压强,增大摩擦C.减小压强,减小摩擦D.减小压强,增大摩擦7.如图所示,甲、乙两个实心正方体物块放置在水平地面上,甲的边长小于乙的边长,以下做法中,有可能使两物体剩余部分对地面的压强相等的做法是()A.如果它们的密度相等,将它们沿水平方向切去相等高度B.如果它们的密度相等,将它们沿水平方向切去相等质量C.如果它们的质量相等,将它们沿水平方向切去相等高度D.如果它们的质量相等,将它们沿水平方向切去相等质量8.下列关于压强的说法不正确的是()A.用吸管能把饮料吸入嘴里,是因为嘴内气压大于外界的大气压B.用高压锅煮食物熟得快,是因为锅内气压大液体沸点高C.三峡电站大坝利用液体压强规律设计成“上窄下宽D.气体和液体一样具有流动性,所以对各个方向都有压强9.下列估测合理的是()B.中学生跑100m的时间一般约为8sA.普通学生课桌的高约为80cmC.普通人正常行走的速度约为5m/sD.一名普通中学生的质量约为500N10.有一个实心球形物体,用弹簧测力计在空气中称重时,测力计的示数为12N;当把物体一半体积浸入水中时,测力计的示数为5N.把物体从弹簧测力计上取下投入水中静止时,物体受到的浮力是A.5NB.10NC.12ND.14N11.如图所示,装有心愿纸片的漂流瓶从长江漂入大海,它所受的浮力及露出液面的体积的变化情况是(海水江水)A.浮力不变,露出液面体积变大B.浮力变大,露出液面体积不变C.浮力不变,露出液面体积变小D.浮力变小,露出液面体积变大12.如图所示,杠杆在水平位置平衡,做下列调整后杠杆仍然能平衡的是A.左右两边的钩码向中间移2格B.左右两边的钩码向两边移1格C.左边的钩码向左移2格,右边的钩码向右移1格D.左边的钩码向中间移1格,右边的钩码向中间移2格二、填空题13.生括中“抽”字表述的现象,其原因各有不同,用抽油烟机“抽”油烟时,油烟是由于空气流速越大,压强越_________的缘故,被“抽”出去的。用抽水机“抽”水时,水是在_________作用下被“抽”上来的。14.在科学晚会上,小亮用一根胶管表演了一个有趣的节目.如图所示,他一只手握住管的中部,保持下半部分不动,另一只手抓住管的上半部,使其在空中快速转动,这时下管口附近的碎纸屑被吸进管中,并“天女散花”般得从上管口飞了出来.产生这一现象的原因是__________________.15.物体放在水平面上,受到水平力F1=10N作用下,向左做匀速直线运动,如图所示。此时物体受到的滑动摩擦力是______N;摩擦力的方向______。16.如图所示,一瓶未...

1、当您付费下载文档后,您只拥有了使用权限,并不意味着购买了版权,文档只能用于自身使用,不得用于其他商业用途(如 [转卖]进行直接盈利或[编辑后售卖]进行间接盈利)。
2、本站所有内容均由合作方或网友上传,本站不对文档的完整性、权威性及其观点立场正确性做任何保证或承诺!文档内容仅供研究参考,付费前请自行鉴别。
3、如文档内容存在违规,或者侵犯商业秘密、侵犯著作权等,请点击“违规举报”。

碎片内容

上海市娄山中学2023-2024学年物理八下期末联考模拟试题含解析.doc

您可能关注的文档

确认删除?